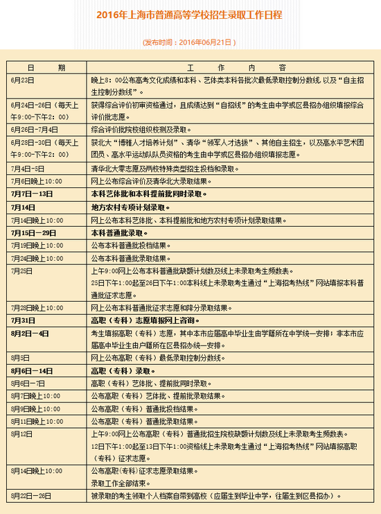
2016年上海市普通高等学校招生录取工作日程
日期 | 工作内容 |
6月23日 | 晚上8:00公布高考文化成绩和本科、艺体类本科各批次最低录取控制分数线,以及“自主招生控制分数线”。 |
6月26日-7月4日 | 综合评价批院校组织校测及录取。 |
7月4日-5日 | 清华北大零志愿及两校特殊类型招生投档和录取。 |
7月6日晚上10:00 | 网上公布综合评价及清华北大录取结果。 |
7月7日—13日 | 本科艺体批和本科提前批同时录取。 |
7月14日 | 地方农村专项计划录取。 |
7月14日晚上10:00 | 网上公布本科艺体批、本科提前批和地方农村专项计划录取结果。 |
7月15日—29日 | 本科普通批录取。 |
7月19日晚上10:00 | 公布本科普通批投档结果。 |
7月24日晚上10:00 | 公布本科普通批录取结果。 |
7月25日 | 上午9:00网上公布本科普通批缺额计划数及线上未录取考生频数表。 25日下午1:00起至26日下午1:00本科线上未录取考生通过“上海招考热线”网站填报本科普通批征求志愿。 |
7月28日晚上10:00 | 网上公布本科普通批征求志愿和降分录取结果。 |
7月31日 | |
8月2日—4日 | 考生填报高职(专科)志愿,其中本市应届高中毕业生由学籍所在中学统一安排;非本市应届高中毕业生由户籍所在区县招办统一安排。 |
8月5日 | 网上公布高职(专科)最低录取控制分数线。 |
8月6日—14日 | 高职(专科)录取。 |
8月6日—7日 | 高职(专科)艺体批、提前批同时录取。 |
8月7日晚上10:00 | 公布高职(专科)艺体批、提前批录取结果。 |
8月9日晚上10:00 | 公布高职(专科)普通批投档结果。 |
8月11日晚上10:00 | 公布高职(专科)普通批录取结果。 |
8月12日 | 上午9:00网上公布高职(专科)普通批招生院校缺额计划数及线上未录取考生频数表。 12日下午1:00起至13日下午1:00资格线上未录取考生通过“上海招考热线”网站填报高职(专科)征求志愿。 |
8月14日晚上10:00 | 公布高职(专科)征求志愿录取结果。 录取工作全部结束。 |
8月22日—26日 | 被录取的考生领取个人档案自带到高校(应届生到毕业中学,往届生到区县招办)。 |
