各市(州)教育考试院:
为了进一步做好我省体育专业考试工作,确保公平公正,在广泛征求意见的基础上,经专家论证,我院对部分体育专业考试项目考试细则和评分标准进行了细化和修订。本次修订在遵循 2016 版评分标准的基础上,主要对部分考试项目的计时成绩换算进行了细化,相关项目精确到 0.01秒换算考试成绩分值。涉及的项目(含男女)包括:身体素质项目的100米跑和五米三向折回跑;辅助技术项目的篮球往返运球单手低手投篮、足球20米运球绕杆射门和游泳;专项技术项目的田径200米、400米、800米、1500米、110米栏(男)和100米栏(女),篮球的往返运球单手低手投篮,足球的运球绕杆射门和游泳的100米(含自由泳、仰泳、蛙泳和蝶泳)。修订后的评分标准从2023年起在全省体育类专业统一考试中执行,请各市(州)认真做好宣传并通知到各高级中学做好备考工作。
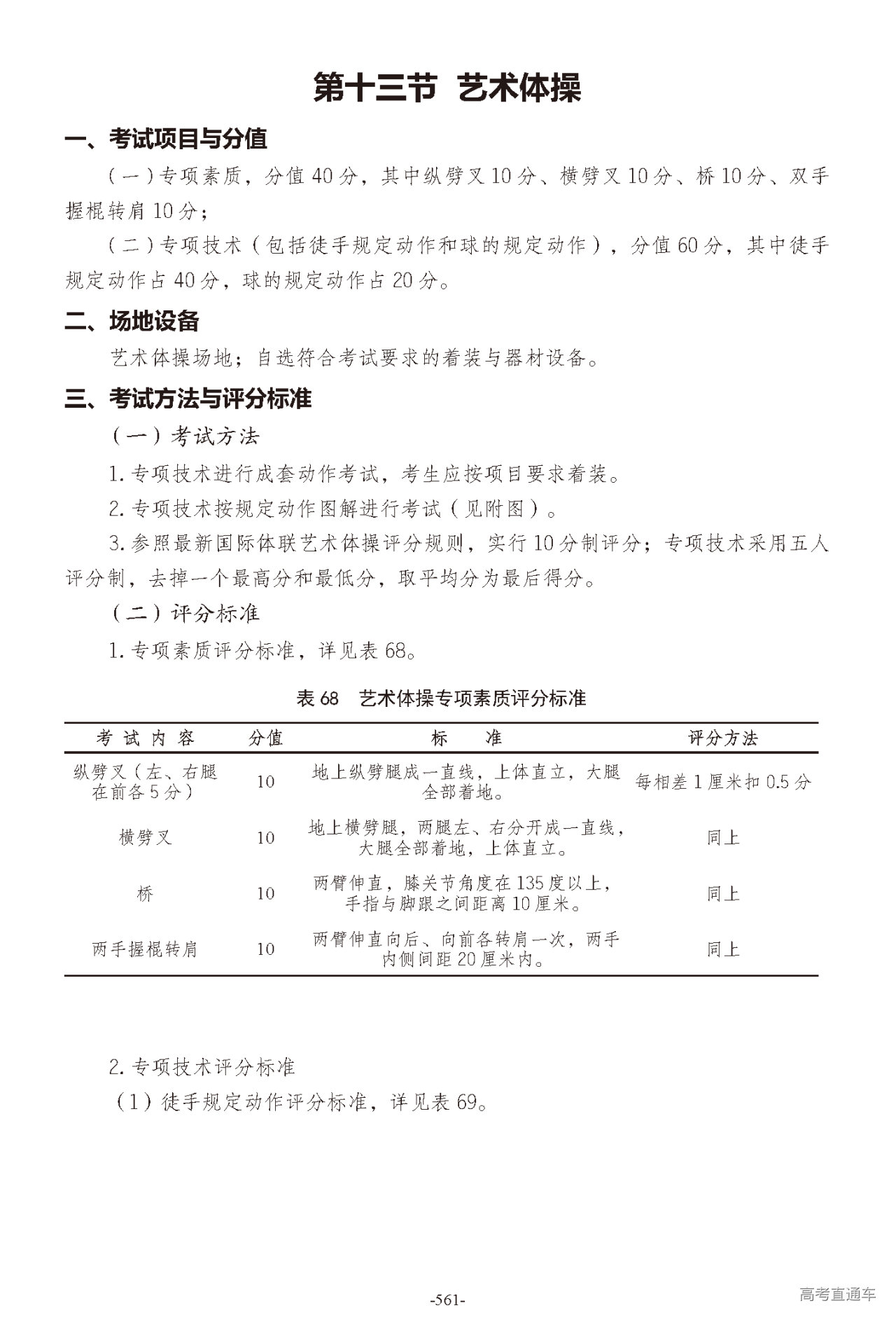
附件:湖南省普通高等学校招生体育类专业统一考试评分标准和考试细则(2023年版)
湖南省教育考试院
2022年10月11日




























































































































































































































































































































































































































































































































































































