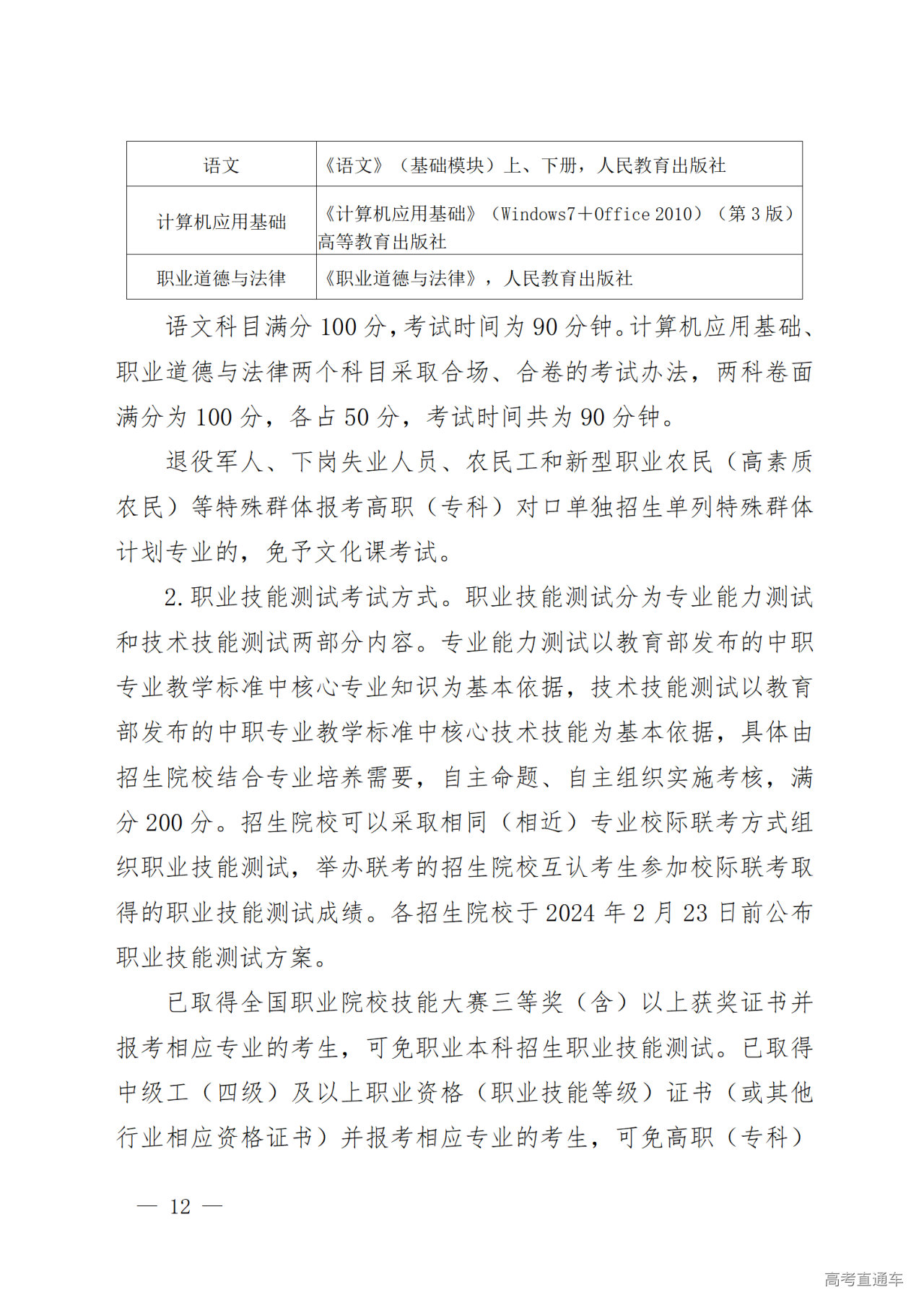
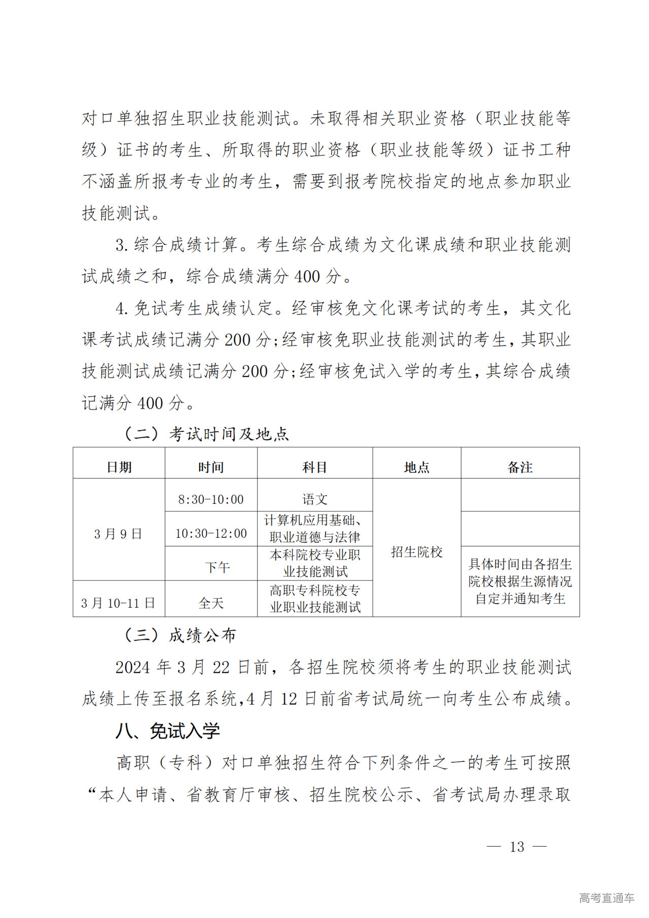
我省2024年高职分类招生考试报名工作定于2024年1月5日8:00至10日17:30进行。
有意报名参加海南省高职分类招生考试的考生,可按照《海南省教育厅关于做好2024年海南省高职分类招生考试工作的通知》(琼教考〔2023〕48号)的要求,在规定时间内登录海南省考试局网站(http://ea.hainan.gov.cn),进入“2024年海南省高职分类招生报名系统”实名注册报名并上传提交相关材料。
考生网上填写报名信息提交相关报名材料后,等待招生院校初审报名信息和提交的材料。招生院校初审通过后,考生须在2024年1月19日17:30前完成在报名系统中进行报名信息确认和缴费,考试费缴纳后不予退还。
参加2024年海南省高职分类招生考试的考生,不得参加2024年普通高校各类招生考试。
附件: 1.招生院校咨询电话
2.2024年海南省高职分类招生考试网上报名流程
3.关于做好2024年海南省高职分类考试招生工作的通知
4.2024年海南省高职分类考试招生专业目录
5.2024年海南省高职分类综合评价招生专业目录
6.海南省高职分类招生管理系统考生报考指南




















