各地(市)教育局、格办,西藏民族大学,拉萨中学、西藏军区拉萨八一校、各区外西藏中职班:
西藏自治区2024年普通高等学校招生报名工作将于2023年11月1日至12月1日进行。为做好报名工作,根据教育部有关规定并结合我区实际,通知如下。
一、报名对象
所有参加我区2024年普通高等学校招生统一考试的考生,包括艺术类、体育类、强基计划、保送生、高水平运动队、单独招生、体育运动训练、武术与民族传统体育等特殊招生类型的考生。
二、报名条件
(一)符合下列条件人员,可以申请报名:
1.遵守中华人民共和国宪法和法律。
2.高级中等教育学校毕业或具有同等学力。
3.身体状况符合相关要求。
4.按照《西藏自治区普通高等学校招生报考条件的规定》(藏政办发〔2006〕13号)《关于西藏自治区普通高等学校招生报考条件规定的实施意见》(藏教厅〔2006〕31号)和《西藏自治区教育厅关于我区普通高等学校招生报考条件规定的补充通知》(藏教厅〔2020〕32号)规定,符合下列条件之一的可以申请报考西藏自治区2024年普通高等学校招生全国统一考试:
(1)区内世居两代(含)以上少数民族户籍在藏的。
(2)我区干部、职工子女户籍在藏的。
我区干部、职工指在西藏自治区党政机关、事业单位、国企的正式在编干部或职工,含援藏干部、曾在我区工作过的干部或职工、驻内地办事机构正式干部或职工。
(3)除在藏干部、职工子女外,户籍从外省(区、市)迁入我区的,须具有西藏户籍3年以上(2021年7月31日前迁入)、西藏所属高中阶段学校学籍3年(含3年,具有高一至高三完整学籍)以上、西藏所属高中阶段学校实际就读3年(含3年,高一至高三6个学期)以上。
(4)符合《西藏自治区普通高等学校招生报考条件的规定》(藏政办发〔2006〕13号)的其他考生。
(5)三年来,经各地(市)教育考试机构审核属实参加过我区普通高考的考生。
(二)下列人员不得报名:
1.具有普通高等学历教育资格的高校在校生,或已被普通高校录取并保留入学资格的学生。
2.高级中等教育学校非应届毕业的在校生。
3.在高级中等教育阶段非应届毕业年份以弄虚作假手段报名并违规参加普通高校招生考试(包括全国统考、省级统考和高校单独组织的考试招生,以下简称高考)的应届毕业生。
4.因违反国家教育考试规定,被给予暂停参加高考处理且在停考期内的人员。
5.因触犯刑法已被有关部门采取强制措施或正在服刑者。
(三)定居我区的外国侨民申请报名参加高考,须持我区公安机关签发的“外侨居留证”,在各地(市)教育考试机构报名。
(四)中等职业技术学校应届毕业生既可报名参加高校对口高职考试招生(以下简称对口高职),也可报名参加普通高考。
(五)不允许考生跨省重复报名,教育部将对跨省重复报名考生进行核查、清理,产生的一切后果由考生自负。
三、报名办法
(一)所有考生一律采取网上填报信息、网上资格审查、网上信息确认、网上缴费的方式报名,符合报名条件的考生须在规定期限内登录西藏自治区普通高校招生考试信息管理系统(http://ptgx.zsks.edu.xizang.gov.cn:8082)完成普通高考报名工作。
网上填报信息时间为2023年11月1日至11月12日(社会考生网上预报名注册时间为11月4日至10日,指非我区高中阶段学校或西藏中职班应届毕业生,下同)。
网上资格审核和信息确认时间为11月12日至12月1日(审核期间,考生可按审核部门要求补充完善相关报考资料)。
网上缴费时间截止12月10日(网上资格审核通过且进行了网上信息确认的考生方可缴费)。
参加艺术类省级统考的考生须在11月15日前完成网上填报信息和专业省级统考缴费,逾期不再受理补报。
(二)考生报名时须在网上交验报考材料扫描件:二代身份证(身份证有效期限为2024年9月30日之后)、户口簿(本、卡)、高级中等教育毕业证(就读学校上级教育行政主管部门出具的学籍学历证明)或同等学力证明、学籍(人事)档案等材料(以下简称报考材料),符合报名条件第(一)条第3款的考生另须交验实际就读证明。
考生上传报考材料必须符合报名系统要求,如因上传材料图像模糊、大量留白空间、大小规格不符合要求等导致审核不通过或影响准考证打印、录取的,后果由考生承担。
(三)西藏所属高中阶段学校和区外西藏中职班就读的考生,由所在学校统一办理报名手续,学校须先认领学籍,生成考生号后进行报名,报名信息由学校统一组织考生网上填报,学校负责收集整理报考材料并按规定时间上报和信息确认。
部队生源考生安排在2024年3月份统一报名,不参加本次报名,由西藏军区、武警西藏总队、驻藏空军等有关部门统一审核考生资格、办理报名手续。
其他考生自行通过网上报名,报名信息由本人网上填报,并按规定时间交验报考材料、完成信息确认和缴费。
(四)2024年在拉萨、日喀则、山南、林芝、昌都、那曲、阿里、西藏民族大学、格尔木办事处、成都设立考区。
在藏干部、职工子女考生因身体等特殊原因可以申请在西藏民族大学或成都考区参加考试(成都考区不设民族试卷类考试),须在网上报名时向本人户籍所在地(市)教育考试机构提交申请。各地(市)教育考试机构须对提出申请的考生资格进行严格审查,并汇总上报自治区招生考试委员会办公室(以下简称自治区招生办)审批。
(五)俄语、日语、法语、德语、西班牙语等外语科目仅在拉萨、西藏民族大学考区设置考点;符合借考条件的考生可选择西藏民族大学考区,不符合借考条件的考生可选择拉萨考区。
(六)艺术类考生须在系统中选择报考对应的艺术类别,其中美术与设计类、音乐类、舞蹈类、播音与主持类、书法类、表(导)演类等六类为省级统考,戏曲类为省际联考,考生仅能选择以上7个类别其中1种,不允许跨类报考。体育类考生须在系统中选择“体育加试”。
(七)我区普通高等学校招生全国统一考试科目设置为3+文科综合/理科综合。其中3指语文(藏语文)、数学(分文理科)、外语,文科综合指政治、历史、地理的综合,理科综合指物理、化学、生物的综合。应试卷种分为统考试卷、民族试卷两种类型。统考试卷考试科目为语文、数学、外语、综合共4科;民族试卷考试科目为语文、藏语文、数学、外语、综合共5科。选择民族试卷类型的,其语文和藏语文成绩分别按50%计入总分,作为语文成绩。
(八)网上报名时,考生须仔细阅读并签订《高考考生诚信考试承诺书》扫描后上传。报名信息实行网上确认,考生须下载打印《2024年西藏自治区普通高等学校招生报名登记表》,并逐项认真核对《报名登记表》上的基本信息、简历信息、户籍及监护人信息、照顾政策、面试加试申请等各项报名信息,其中“面试加试申请”中勾选内容将是后续参加各类面试加试的前提,考生若因自身原因未勾选,后果由考生本人自负。核对无误后,社会考生由考生本人签字确认,在校生由班主任和考生共同签字确认,并扫描上传,上传成功即可点击“报名信息确认”按钮进行网上信息最终确认,一经确认,考生报名信息不再更改。因考生填报信息失误造成的后果由本人承担责任,如报名期间发现填报信息错误,应及时联系报考点申请更正,报名结束后不再受理考生任何信息修改申请。
(九)考生在高考报名时使用的身份证,在网上确认信息之后,进入大学报到注册之前,不得修改姓名、出生年月、民族等关键信息,报名确认后修改关键信息造成无法考试、录取、大学报到注册等,由考生本人负责。
(十)考生在网上报名时务必准确填写考生本人或家长以及紧急联系人的手机号码,没有手机的考生要填写在录取期间最便于联系到本人的其他联系人的手机号码,考生所留联系电话和手机号码是招生录取部门与考生联络通报情况的重要途径,考生必须慎重填写,确保畅通,在高校录取结束前不得随意停用、注销或改号,以免因不能及时联系而受影响。如因无法联系考生造成的后果,由考生本人负责。
(十一)信息确认时,考生须按规定在网上缴纳报名费、考务费等,在西藏民族大学、成都考区借考的考生还须缴纳借考费。藏发改价格〔2021〕380号文件规定,报名费30元,考务费每科16元,借考费180元,外语口试费20元,体育加试费40元,艺术类统考费每科100元。未在规定时间缴纳相关考试费用的,视作自愿放弃报名。2024年起不再统一配备考试文具和收取文具费,考生自备文具参加考试。
四、资格审查
(一)报名参加我区普通高等学校招生的考生,必须接受报考条件资格审查。审查内容包括本人户籍、学籍、实际就读和法定监护人的户籍及其在藏工作经历等。各地(市)要切实加强与招生成员单位的沟通协作,狠抓落实,强化户籍、学籍管理,确保考生户籍、学籍及有关材料真实可信;各级招委会将统筹开展治理“高考移民”专项行动,严防违规报名、“高考移民”等事件的发生,确保高考报名顺利进行,确保高考的公平公正和社会大局持续稳定。
(二)高考报名前学籍主管部门要全面、准确地向自治区招生办提供考生学籍基本信息。
(三)考生报考条件资格审查工作实行部门分工管理、专人负责制。各部门要严格落实“谁主管、谁审核、谁负责”的责任追究机制。考生户籍、法定监护人户籍情况审查工作由各地(市)公安部门负责审定,考生学籍情况审查工作由各地(市)教育行政部门负责审定,考生实际就读情况审查工作由高中阶段学校负责审定(须提供班主任、教务主任、学校主要领导审签证明)。格尔木办事处、西藏民族大学的正式干部、职工子女户籍情况审查工作分别由格尔木办事处政工人事处、西藏民族大学保卫处负责审定,学籍情况审查工作分别由格尔木办事处教育科、西藏民族大学招生就业处负责审定。考生法定监护人在藏工作经历由其所在单位政工人事(人力资源)部门负责审核,报县级及以上政工人事(人力资源)部门负责审定。破产企业、兼并企业由行业主管单位的政工人事(人力资源)部门负责审定。部队生源考生、驻藏部队干部、职工子女报考资格按管理权限分别由西藏军区政治部、武警西藏总队政治部、驻藏空军政治部等部门负责审定。部队改制的参照执行。
(四)考生与法定监护人的关系以公安机关颁发的居民户口簿为准,其中养子女以民政部门颁发的收养证为准,继子女必须提供继父母的婚姻证明;自治区招生办将会同民政等相关部门逐一核查,对弄虚作假、非法获取我区高考报名资格的“高考移民”进行重点打击。考生户籍随非直系亲属或考生本人为户主的,报名时须提供父母一方或双方在藏工作经历和考生户籍变更情况证明,证明材料分别由父亲(母亲)所在单位政工人事(人力资源)部门和所属地公安机关出具。
(五)户籍从外省(市、区)迁入我区的高中阶段应届毕业生学籍审查时间以各校2021年秋季开学转入时间起至毕业为准;实际就读审查时间以各校2021年秋季开学起至高考前1周为准。
(六)经资格审查符合我区报考条件的考生信息(含享受照顾加分、实际就读等)须在考生所在就读班级、学校、地市教育考试机构进行三级公示。经公示无疑的由各地(市)教育考试机构负责汇总报自治区招生办审核并公示。
(七)考生须妥善保管好本人报名的用户名和密码,严格按照报名系统规定的流程进行操作,确保网上报名填报信息和提供的报考材料清晰可读、真实准确、完整有效。凡提供虚假个人信息或申请材料的,均应当认定为在国家教育考试中作弊,一经查实,将取消其相关类型招生的报名、考试和录取资格,同时通报有关省级考试招生机构或教育行政部门取消其当年高考报名、考试和录取资格,并视情节轻重给予暂停参加各类国家教育考试1-3年的处理。对弄虚作假或协助考生弄虚作假的,将依法依纪依规依策严肃查处,涉嫌违法犯罪的,移送司法机关处理。
五、工作要求
(一)加强组织领导。各地(市)要高度重视高考报名工作,成立以教育局主要领导任组长、分管领导任副组长、考试招生机构负责人、各报名点负责人和有关部门负责人为成员的高考报名工作领导小组,统筹协调做好高考报名工作。要严格按照全区统一部署和要求,科学制定本地高考报名工作方案和应急预案。凡考生报名中的问题,原则上应在学校(报名点)得到解决;超越本级处理权限的,要向上一级教育考试机构报告,结果及时反馈考生,不得推脱责任、上交矛盾。各地(市)教育考试招生机构要按照属地管理原则,强化责任担当,落实招办责任。
(二)强化宣传培训。各地(市)要构建多渠道、多形式、全方位和立体化的招生宣传,及时发布有关要求,细化工作流程,畅通咨询渠道,在报名过程中及时解答考生和家长疑问,及时解决考生和家长遇到的问题,让考生和家长充分了解报名工作的相关政策规定,确保符合报名条件的考生都能按时完成报名。对于不符合报名条件的考生,要耐心细致做好解释工作,切勿激化矛盾。要强化对考生的诚信考试和考风考纪宣传教育工作,同时强化对资格审核人员的业务及工作流程培训,做到熟练掌握有关高考报名规定和政策要求,并严格按照我区规定的高考报名资格审查要求加强考生信息审查工作,对于审查过程中不能确定考生资格的,各地教育考试机构可要求考生进一步提供规定以外其他相关佐证材料。区内外各高中阶段学校要加强对考生的网报培训,减少因考生本人填写错误或理解错误等原因造成的失误,切实提高高考报名信息采集质量。
(三)规范资格审查。各级教育考试招生机构要进一步落实和完善岗位责任制和责任追究制,按照分工负责和属地管理原则,对资格认定、审核部门主要负责人、经办人等相关人员实行责任追究制度,对在报名过程中为考生出具虚假报名材料和虚假证明材料、组织或参与高考移民活动、买卖户籍学籍等行为的有关部门工作人员,在调查核实后严肃追究相关责任人的责任,触犯法律的要移送司法机关依法追究法律责任。单位负责人因渎职、失职造成严重后果的,要追究其领导责任。
六、其他事项
(一)我区将在2024年3月开展一次高考补报名工作,请未能及时上传材料的考生及时关注相关信息,在补报名期间须完成全部报名、确认和缴费工作。2025年起我区高考报名不再安排补报名。
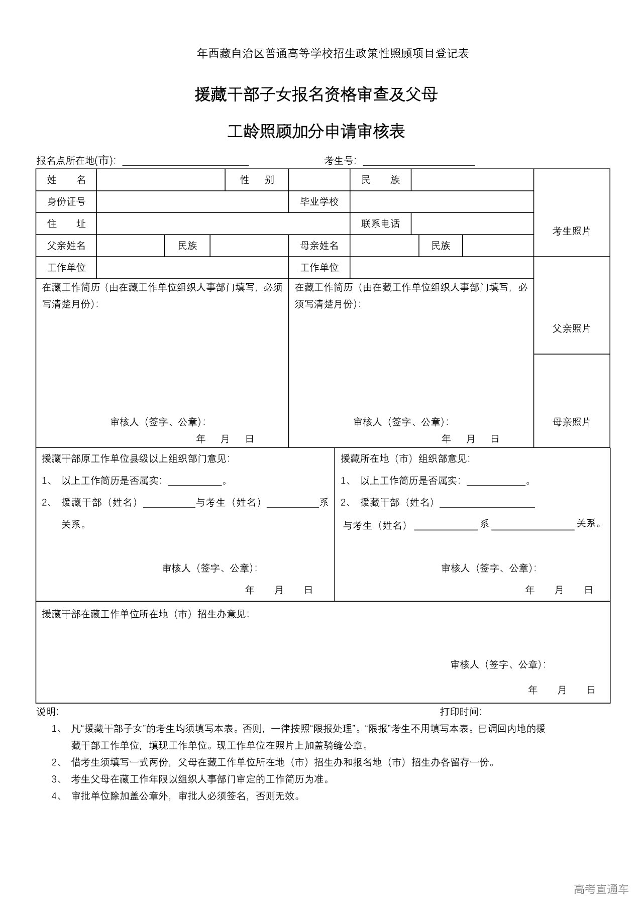
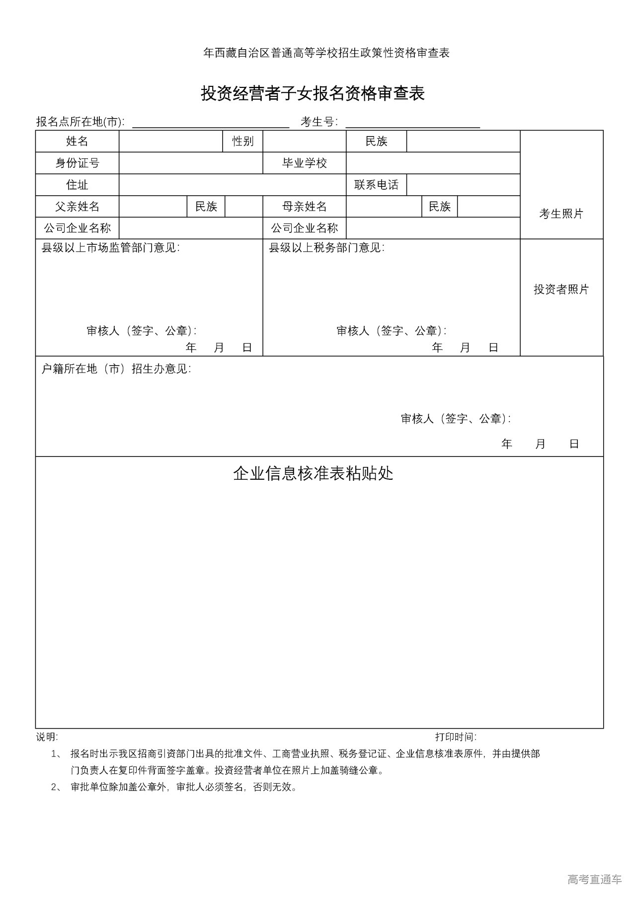
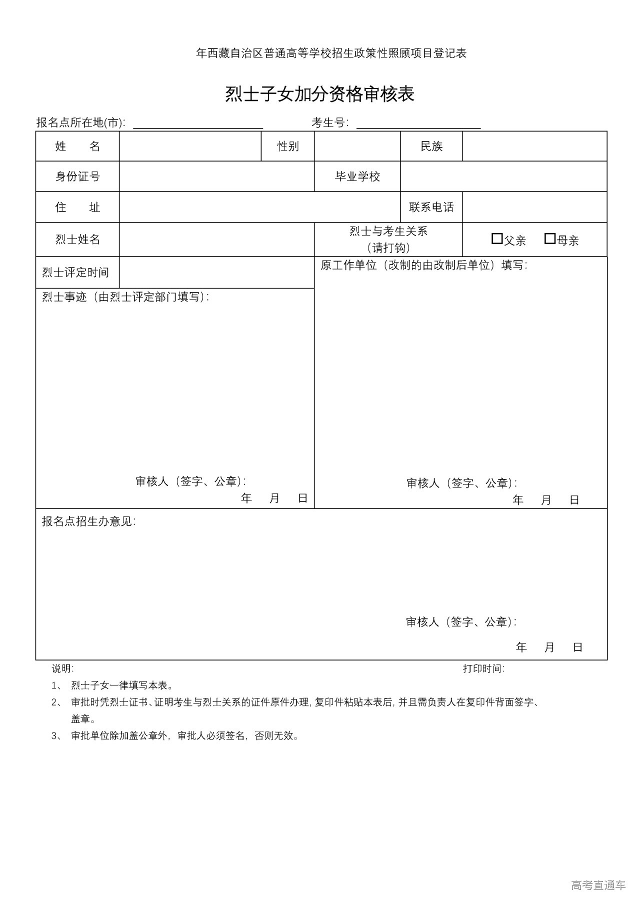
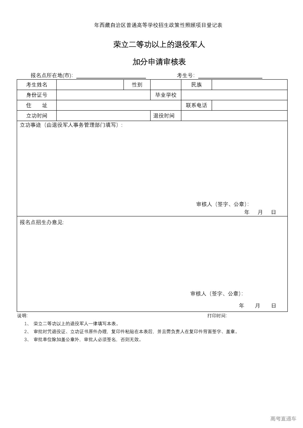
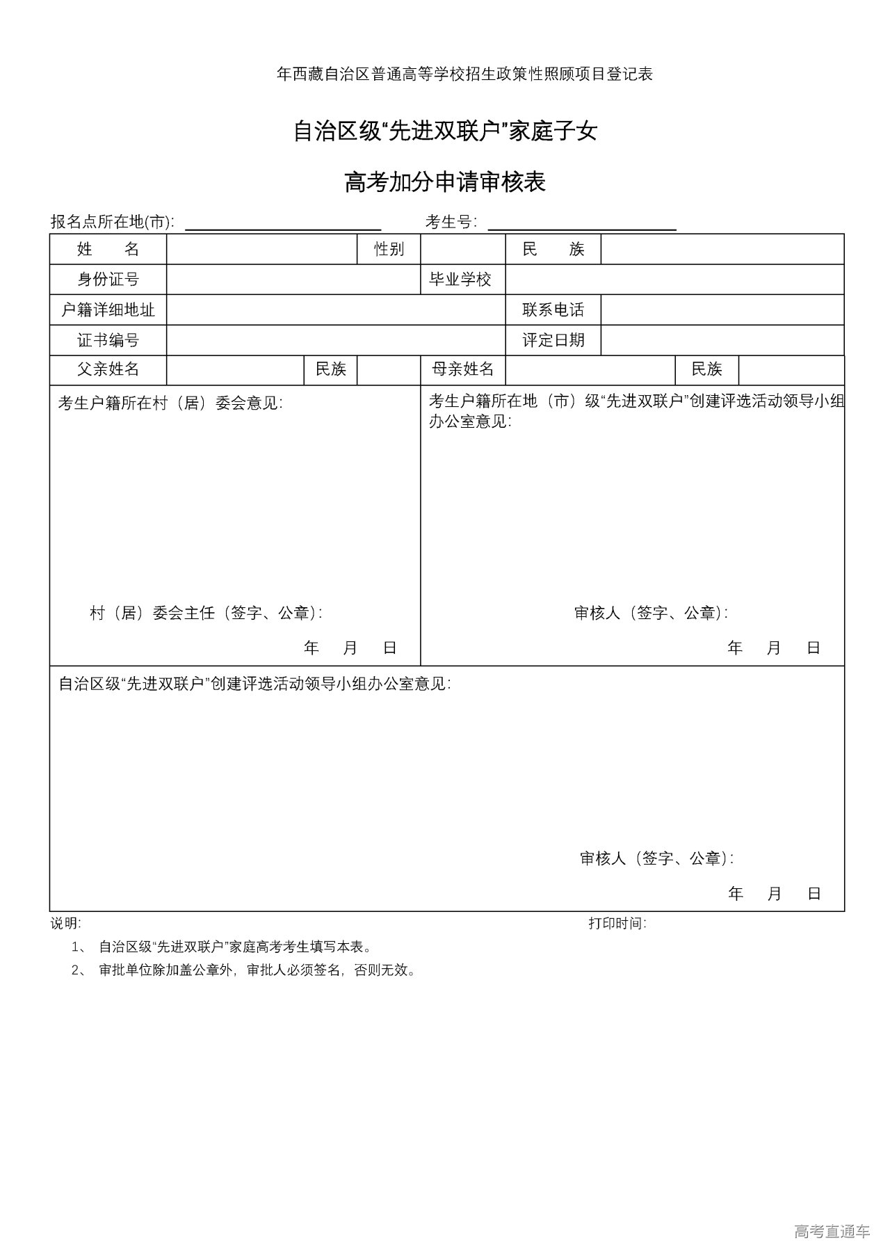
(二)为便于广大考生提前知悉我区高考报名及照顾加分涉及的相关内容,特在本通知后附《高考报名各类表格示例》,仅供考生参考,实际以报名系统中生成包含考生具体信息的表格为准。
(三)教育部及我区如有新的规定,按照新的规定执行。
(四)考生可登录西藏自治区教育考试院官方网站(http://zsks.edu.xizang.gov.cn)及“西藏微青年”微信公众号及时查询有关工作安排和各类招考信息。
(五)各地市教育考试机构联系电话
拉萨市考试中心 0891-6375594
日喀则市教育局考试中心 0892-8832767
山南市教育局招生办 0893-7820599
林芝市教育考试中心 0894-5822294
昌都市招生考试中心 0895-4821068
那曲市教育局考试中心 0896-3924570
阿里地区教育考试中心 0897-2821232
西格办招生办 0979-8482943
西藏民族大学招生办 029-33755799
(六)未尽事宜以《西藏自治区2024年普通高等学校招生规定》为准。
(七)本通知由西藏自治区教育厅负责解释。





















