2025广东高考报名预计11月1-10日进行,不过据最新消息:网上报名系统提前开放,属于外省户籍以及户口迁入广东的考生(随迁子女),现可登陆高考报名网站,提前进行考生信息注册。
广东省户籍(身份证44开头)的考生稍安勿躁,预计需要等到11月1日才能注册(也可能提前),请耐心等待。
随迁子女:跟随父亲或母亲在我省生活、就学的非广东省户籍进城务工人员及其他非广东省户籍就业人员的子女。
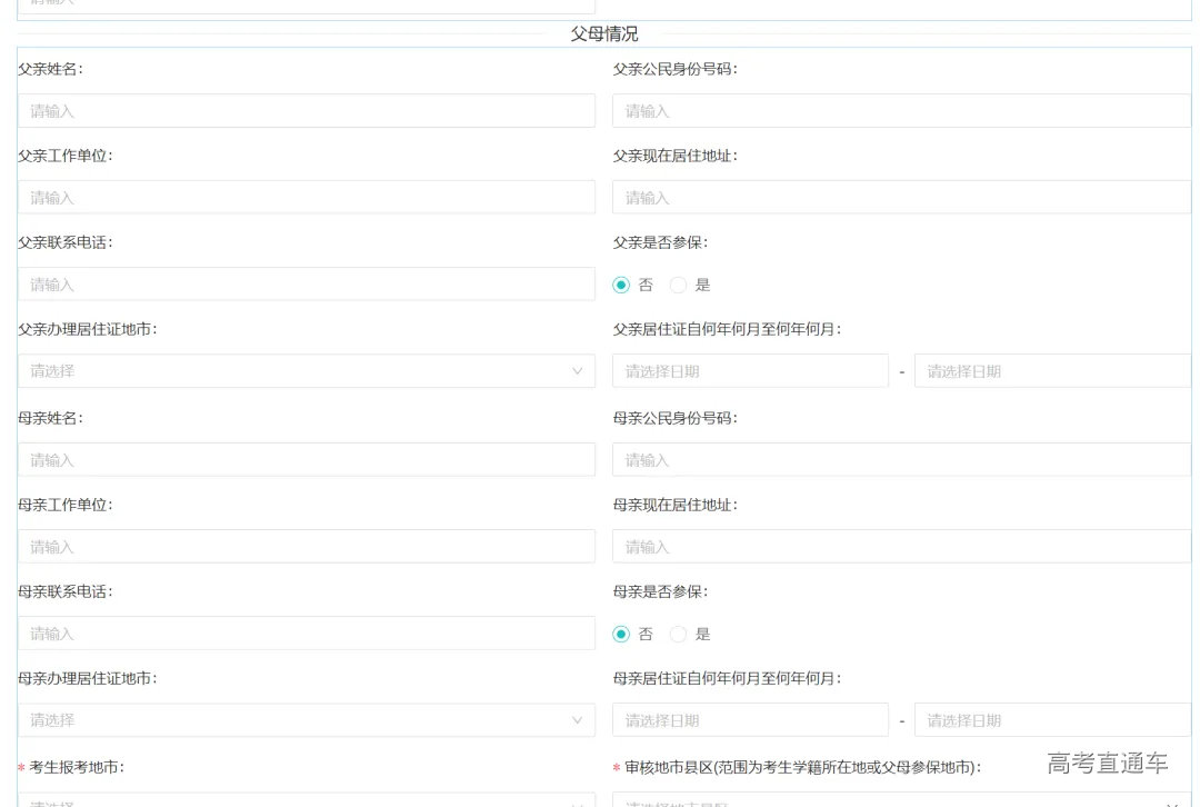
随迁子女在我省参加高考:考生必须满足学籍(报名普通高考需在广东中考),父母必须满足医保、养老保险、居住证等条件才可。
注意事项:
随迁考生在高考报名前应提前办理《广东省进城务工人员随迁子女高考报名资格审核表》,提交本人身份证、户口簿、父母居住证、父母社保(含养老保险和医疗保险)缴费证明等材料。
1.进入报名系统
进入高考直通车公众号菜单栏,点击【高考报名】-【广东高考报名入口】同样可以进入报名系统👇
2.注册后登录系统,填写完资料后点击保存,“提交申请”-“下载审核表”就完成网上注册了。
随迁子女考生在高考报名前应填写《随迁子女资格审核表》,并提交本人身份证、户口簿、父母居住证、父母社保(含养老保险和医疗保险)缴费证明等材料给所在中学/部门进行资格初核。
审核通过的考生在网上预报名后,通过高考报名系统输入《随迁子女资格审核表》相关信息。并在报名确认时(往年是11月6-10日),连同身份证、户口簿等报名材料到报名点办理报名确认手续。
注:有些地方只需要盖2个章,可联系当地教育局咨询了解。
根据考试院最新通知职能部门会通过利用数据联审等方式节约时间,有些地区教育局也可以统一办理,具体情况需咨询当地教育局为准。
高考报名事关重大,请大家一定要认真对待,希望大家报名成功,如愿考上大学!














