最全最实用的古代诗歌阅读表达技巧基础知识表解!
(含五种易混表达技巧详解)
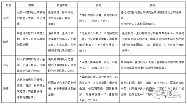
一、诗歌表达技巧——表达方式
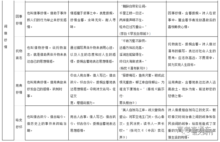
二、诗歌表达技巧——抒情手法
三、诗歌表达技巧——描写手法
四、诗歌表达技巧——修辞手法(15种)
五、诗歌表达技巧——表现手法
六、诗歌表达技巧——结构构思
【如何区分几种易混的表达技巧】
1.借代与借喻
借喻的本质是“喻”,往往“喻”中有“代”。借代的本质是“代”,即直接把借体作为主体的替代,不存在“喻”的成分。借喻可以转换成明喻,借代则不能。
2.借景抒情与托物言志(也可称为借物抒情)
借景抒情与托物言志,有相似之处,都是借某种景物来抒情的。但“借景抒情”中所借之“景”具有临时性,一般是眼前实实在在的景,通常是多种景,需要从多方面来细致描绘出这些景物的自然形态特点;所抒之“情”多是指热爱、愤怒、赞美、快乐、悲伤等情感;情与景都是临时性的。“托物言志”中所托之“物”一般具有一种约定俗成的性质,通过特定的容易引起联想的具体形象,表现的是某种概念、思想、情操、追求等。作者的描写多聚焦在一个主体事物之中,多是“形”“神”兼备的。语文资源共享,加群微信ywgx688备注:语文
3.衬托与对比
衬托是利用事物间相近或对立的元素,用一些事物作为陪衬来突出所要表现的事物;对比是把两个对立事物或一个事物的两个对立面进行对照,突出事物特点。二者的区别主要是:①衬托有主有次,对比不分主次;②对比主体双双出现,衬托主体未必出现。
衬托分正衬和反衬。对比与反衬有时不易区分,高考评分时往往都算对。
4.烘托、衬托与渲染
(1)烘托与衬托
烘托,又叫侧面描写,是用一个(或多个)事物暗示另一个事物,只写一个(或多个)事物,但目的是写另一个事物。如白居易的《琵琶行》“东船西舫悄无言,唯见江心秋月白”,写观众的反应,写周围景色,目的是写琵琶女高超的演奏技艺。衬托是两种事物都要写,一个为主,一个为次,“次”对“主”起陪衬作用。做题时可这样区别:
看是否出现:烘托是只写这个事物,另一个事物(要暗写的事物)不出现;衬托是两个事物都要写,“主”事物可以出现,也可以不出现。
看描写事物的数量:烘托可以是以“多”写“一”,俗称“众星捧月”;衬托是以“一”写“一”,且是连续写的,俗称“烘云托月”。
(2)烘托与渲染
烘托是侧面描写,作为陪衬,使要突出的事物更加鲜明。而渲染则一般用景物、环境来烘托情感,对景物环境多作正面描写。如贺铸《青玉案》中“试问闲愁都几许?一川烟草,满城风絮,梅子黄时雨”,这里的手法很多,其中一个就是渲染的手法,用满地的青草、满城的柳絮、满天的梅雨来渲染这闲愁之浓、之深。
5.对比·衬托
(1)对比:构成对比的双方没有主次之分,对比是表明对立现象的,两种对立的事物并无主次之分,而是相互依存的。
(2)衬托:构成衬托的各组成部分有主次之分,而且次要部分要对主要部分起陪衬烘托的作用,陪衬事物是说明被陪衬事物的;是用来突出被陪衬事物的。













