根据山东省教育厅《关于做好2023年高职(专科)单独招生和综合评价招生工作的通知》(鲁教学函〔2022〕28号)文件精神和《临沂职业学院2023年高职(专科)单独招生和综合评价招生章程》要求,现将我校单独招生和综合评价招生考试考生须知公布如下:
一、考试时间:
(一)模拟测试
1.笔试
2023年2月23日9:00-23:00
2.面试
模拟面试时间:2023年2月23日
上午:9:00-11:30,下午:13:30-16:00
(二)正式考试
1.笔试
2023年2月26日上午9:00-11:30,考试科目为语文、数学、时事政治,其中语文80分,数学80分,时事政治40分,满分200分。
2.面试
2023年2月27日上午9:00开始,退役士兵招生面试,面试时间每人5分钟。
2023年2月27日上午9:00开始,综合评价招生面试,面试时间每人5分钟。
二、考试地址:
(一)模拟测试
1.笔试
https://ks.youkaoshi.cn/doexam/3DeBQAqELkr.html
2.面试
2月21日-2月23日登录网址查询面试室编号和面试室口令http://zs.lyvc.edu.cn:8036/zsxt/web/xsLogin/login.zf
(二)正式考试
1.笔试
https://ks.youkaoshi.cn/doexam/lJebaKlBLGE.html
2.面试
2月24日-2月26日登录网址查询面试室编号和面试室口令http://zs.lyvc.edu.cn:8036/zsxt/web/xsLogin/login.zf
三、设备准备及要求
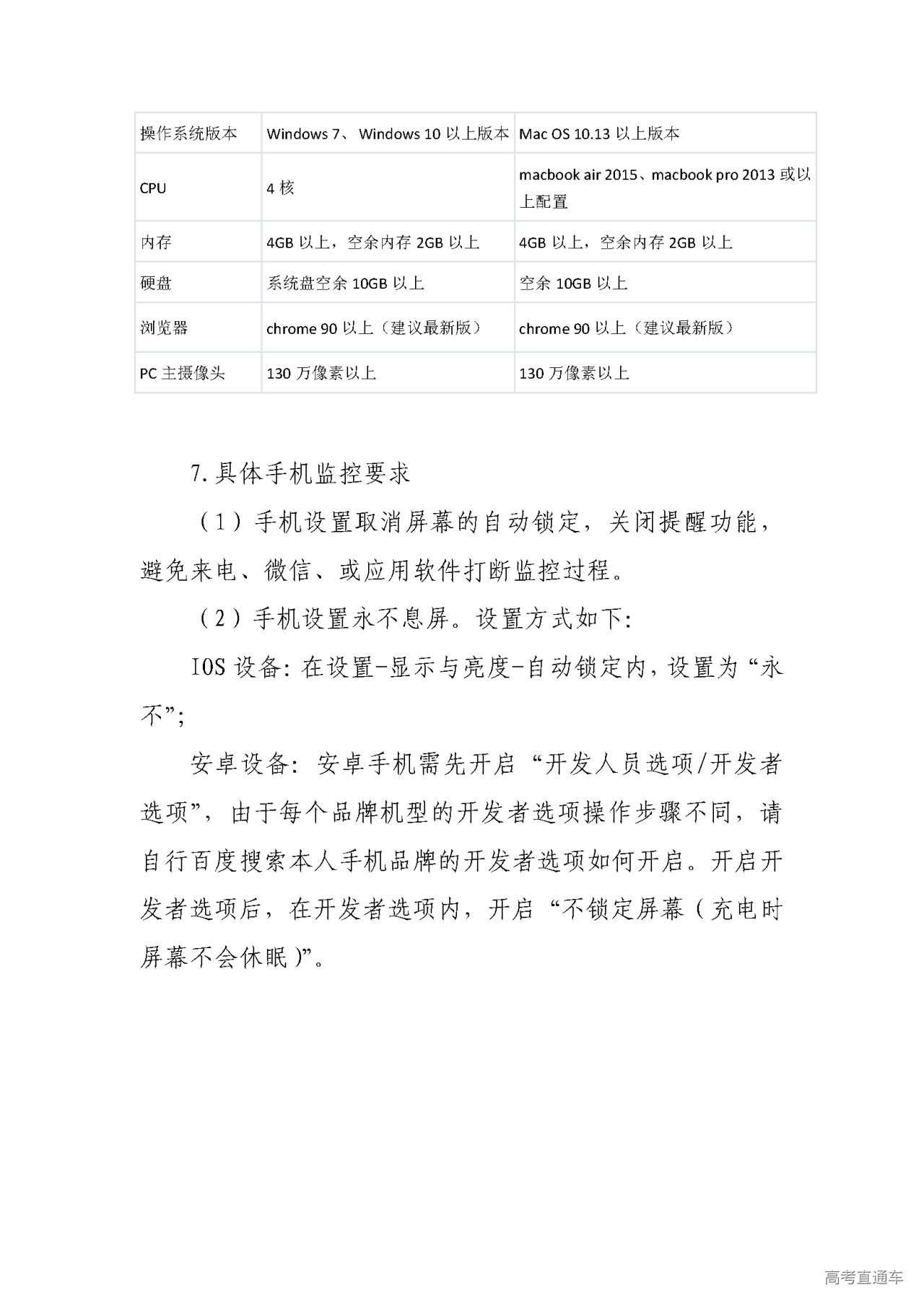
1.参加单独招生的考生,笔试前请仔细阅读附件1.《临沂职业学院2023年单独招生笔试考试系统考生注意事项》,根据要求做好准备工作。
2.参加单独招生(退役士兵)和综合评价招生面试的考生请仔细阅读附件2.《临沂职业学院2023年单独招生和综合评价招生面试考试系统考生注意事项》,根据要求做好准备工作。
四、注意事项
1.诚信考试。考生务必按照国家有关法律法规要求诚信考试,在考试过程中有违规行为的考生,一经查实严肃处理,取消录取资格,记入《考生考试诚信档案》。入学后3个月内,我院将按照《普通高等学校学生管理规定》有关要求,对所有考生进行全面考查。考查不合格的,取消学籍;情节严重的,移交有关部门调查处理。
2.本次考试内容属于国家机密级,考试过程中禁止拍照、录音、录像、录屏和截屏,禁止将相关信息泄露或公布;考试全程只允许考生一人在考试房间,禁止他人进出。若有违反,视同作弊。
3.正式考试与模拟考试的面试室编号和口令不同,请务必注意。
咨询电话:0539-2872016
临沂职业学院
2023年2月19日
附件1.临沂职业学院2023年单独招生笔试考试系统考生注意事项.pdf
附件2临沂职业学院2023年单独招生和综合评价招生面试考试系统考生注意事项.pdf

























