我校2022年高水平艺术团测试在指定的线上考试平台系统进行,请考生务必认真阅读招生简章、考生须知及附件,按要求提前做好准备,在正式考试前完成设备、网络环境和线上考试平台系统测试,自行开展考前练习,并参加统一组织的文化课测试模拟考试。
一、考试安排
1.考试形式:线上考试。其中艺术项目测试采用远程录制并提交艺术项目视频的形式。
2.线上考试平台系统:小艺帮,具体安装及使用方式见附件1(文化课测试)和附件2(艺术项目测试)。
3.考试环境:考生应选择光线充足、背景单一、环境安静、网络稳定、电力稳定、相对独立的空间进行考试,确保视频画面清晰、考试不受干扰。不可在公共场所(如公共教室、图书馆、宾馆大厅、咖啡厅等)进行考试。文化课考试桌面禁止摆放其他任何纸张、书籍、资料、具有通讯功能或存储功能的非考试用电子设备(如手机、智能手表、计算器等)。艺术项目测试仅允许考场内仅允许摆放与艺术表演相关的乐器或设备等。
4.考试设备:文化课测试需2部手机,艺术项目测试需1部手机。具体配置及摆放要求等说明事项详见附件1(文化课测试)和附件2(艺术项目测试)。
5.文化课测试模拟考试
通过初审且在阳光高考上确认考试的考生本人务必按要求于2022年3月19日登录指定线上考试平台系统参加我校文化课测试模拟考试。为了方便考生,共安排两场次模拟考试,考生根据时间安排自行选择参加一次模拟考试即可。具体安排见下表:
请注意:
(1)模拟考试旨在帮助考生熟悉系统使用和考试流程,其试题内容、难度等不作为文化课测试正式考试参考。
(2)每场考试登录、候考时间为正式考试开始前20分钟,考生本人务必在规定的时间内登录并按要求架设主辅机位,完成考前人脸比对等环节方可进入候考页面,候考时间结束时不在候考页面的考生将无法进入答题环节。考试进入答题环节,进入考试的通道关闭,禁止入场。
(3)为保证考试顺利进行,模拟考试与正式考试使用的设备、考试环境、网络环境等应保持一致。模拟考试过程中考生个人环境或设备出现的问题在正式考试前须及时调整解决。
(4)考生必须按要求至少参加一场次模拟考试方可参加正式考试,未按要求完成模拟考试将无法参加正式考试,责任由考生自行承担。
(5)为不影响模拟考试的正常进行,考生须在3月18日前按要求确认考试并签订《诚信考试承诺书》,具体操作方法详见附件1。
6.文化课测试正式考试
请注意:每场考试登录、候考时间为正式考试开始前20分钟,考生本人务必在规定的时间内登录并按要求架设主辅机位,完成考前人脸比对等环节方可进入候考页面,候考时间结束时不在候考页面的考生将无法进入答题环节。考试进入答题环节,进入考试的通道关闭,禁止入场。
7.艺术项目测试
艺术项目测试采用远程录制并提交艺术项目视频的形式进行,考生须在3月21日10:00-3月27日24:00间在小艺帮平台上按要求录制并提交艺术项目视频,考生最多有10次录制机会,超过将无法继续录制视频,录制完成后考生须选择其中1个视频提交。超出上述时间范围,考生将无法录制并提交视频。考生须通过小艺帮平台录制并提交视频,提交其他方式录制的视频视为无效。
二、文化课测试须知
1.考生应提前用空白A4纸自行打印草稿纸(模板见附件3)。考试前,草稿纸上不允许有任何标记,不符合要求的草稿纸不得用于考试。开始答题前考生须按照系统提示逐一展示草稿纸正反面,供监考老师检查,草稿纸数量原则上不超过8张。
2.候考和考试期间,考场内不得有除考生以外的其他任何人出现。考生应选择光线充足、背景单一、环境安静、网络稳定、电力稳定、相对独立的空间进行考试并按要求配置好考场设施,确保视频画面清晰、考试不受干扰。
3.考生在考试开始前20分钟登陆指定线上考试平台系统,按要求架设主辅机位、完成人脸验证等。候考时间结束时不在候考页面的考生将无法进入答题环节。考试进入答题环节,进入考试的通道关闭,禁止入场。
4.考生不得佩戴帽子、墨镜、口罩、耳机、耳塞等,头发不得遮挡面部和耳部。
5.考试桌面只允许摆放考生本人有效居民身份证、黑色字迹签字笔和草稿纸(附件3)。考试桌面禁止摆放其他任何纸张、书籍、资料、具有通讯功能或存储功能的电子设备(如手机、智能手表、计算器等)。
6.候考和考试期间,考生本人不得投屏、截屏、录屏、录音、录像、外接设备,应当确保网络环境稳定、主辅机位设备正常运行,电量和内存充足,确保设备安全、用电安全。候场及考试期间考生不得主动退出线上考试平台系统,不允许提前交卷,不得离开视频监控范围,否则视为违纪,成绩无效。
7.考试采用发放全部试题,限制总作答时间的形式,考生可上下翻阅浏览试题,但须严格遵守考试时间,考试结束指令发出后严禁继续作答。因候考和考试期间断网、主辅机位设备异常(如摄像头无法使用、锁屏、关机等)、退出线上考试平台系统、离开考场等问题导致无法顺利完成考试的,不再另行延长考试时间或安排补考,后果由考生自行承担。
8.考生须按考试系统要求在考试系统中直接作答,在草稿纸上作答一律无效,不接收其他方式提交的考试答卷。
9.考试平台系统的安装、调试和使用请见附件1。文化课测试简要流程为:下载安装—注册登录—身份验证—确认考试—签订诚信承诺书—考前练习—模拟考试—正式考试。
10.考生应遵守考场纪律,服从监考员及其他考试工作人员管理等,如有违规违纪行为,将按照《国家教育考试违规处理办法》等规定严肃处理。
三、艺术项目测试须知
1.考生应选择光线充足、背景单一、环境安静、网络稳定、电力稳定、相对独立的空间进行考试并按要求配置好考场设施,确保视频画面清晰、考试不受干扰。器乐类及声乐类项目避免在过于空旷的室内录制,尽量在可吸音的室内场所录制。
2.考生在按规定时间登入指定线上考试平台系统,按要求架设主机位,考生表演前,须按系统提示在主机位镜头前停留3-6秒,保证正面五官清晰可见,完成身份核验。除面部和身体外,视频中不得以任何形式出现可体现身份、中学及其他个人信息,否则视为成绩无效。录制过程中,考生须全程确保在镜头画面中,器乐类考生面部、双手及乐器要全程在镜头画面内,声乐类考生面部及全身要全程在镜头画面内。
使用钢琴伴奏的声乐类考生所在考场仅允许有考生和钢琴伴奏两人出现,其他考生所在考场仅允许考生一人出现,否则视为成绩无效。录制须一镜到底,声音与画面同步录制,不得进行后期画面剪辑以及音频处理。
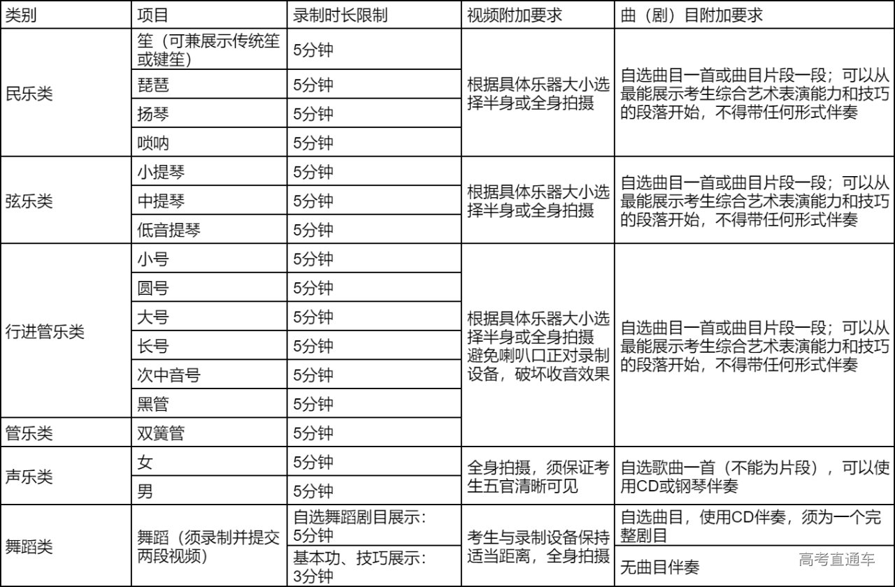
3.其他视频录制要求详见下表。
四、联系方式
1.招生办公室(文化课测试及招生政策相关问题,咨询时间:工作日,9:00-11:30;14:30-17:00)
电话:18210883447
邮箱:zsbgs@buaa.edu.cn
2.共青团北京航空航天大学委员会(艺术项目测试相关问题,咨询时间:工作日,9:00-11:30;14:30-17:00)
电话:010-82338539; 15101581027
3.小艺帮考试平台技术服务(考试平台操作等技术问题,咨询时间:8:00-24:00)
电话:4001668807
<附件一>
<附件二>






























