(本说明适用于除音乐学和美术学之外的所有专业)
欢迎广大考生报考枣庄学院,为方便大家更好的参加线上考试,特将本次测试业线上考试进行如下说明:
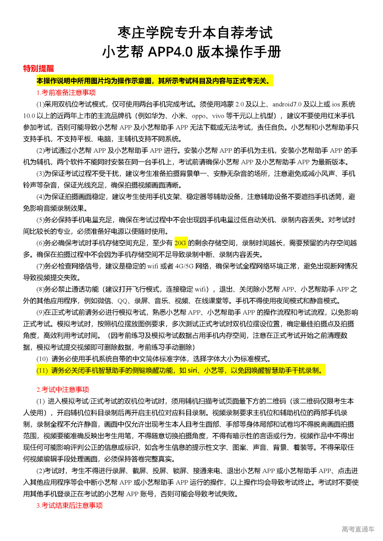
一、请考生提前在正向终端下载安装“小艺帮”APP(点击这里下载),用于接收试题及考试,目前仅支手机参加考试。侧向终端下载安装“小艺帮助手”APP,用于拍摄考试过程,侧向终端推荐使用手机支架进行固定。
二、为确保广大考生考试顺利进行,模拟考试定于3月20日09:00-10:40、14:00-15:40、19:00-20:40进行,请考生务必参加模拟考试,熟悉操作流程,若不熟悉考试系统造成考试失败的,后果由考生本人承担。模拟考试和正式考试一样,有严格的入场及考试时间,必须在开考前入场候考。如果考生错过模拟考试,可通过“考前练习”熟悉考试操作流程。
三、各专业正式考试时间安排
考试日期:2023年3月21日。
特别提醒:开考前15分钟开放候考页面,考生本人必须至少提前10分钟进入候考页面,完成考前准备工作,考试开始后将无法进入考试页面。开考后未进入考试页面的视为弃考。
四、成绩公布及合格标准
2023年3月27日前在学校教务处网站(http://jwc.uzz.edu.cn/)公布测试结果,考生可凭报名信息登录查询。测试结果分为“合格”和“不合格”。 我校根据招生专业本科阶段学习需要,除音乐学专业外其他专业综合测试合格标准为专业科目1和专业科目2单科成绩60分及以上,音乐学专业合格标准为总成绩120分及以上。
五、请广大考生于正式考试前,一定关注枣庄学院教务处网站,及时浏览考试通知。
附件:枣庄学院2023专升本自荐考试笔试类APP操作手册.docx
咨询电话:0632-3786721、3060236
















