
#紧张!高考成绩陆续公布啦!#
6月23日起多地高考成绩陆续公布,来晒你的分数,一起吸欧气~
关注29710 帖子39782

🎉最后一个省份❗️2024西藏高考分数线出炉!西藏uu觉得分数线高吗?来唠一唠😬 🔥志愿填报毫无头绪?该如何下手?输入你的分数和排位,查看你能上的大学→ https://app.gaokaozhitongche.com/coupon?hid=enjN4KG2 ⚠️院校&专业信息有困惑?🎓学长学姐在线答疑→https://app.gaokaozhitongche.com/news/h/3zZp8nLw
登录高考直通车App方可投票
⚠️围观❗️📢2024新疆高考分数线出炉❗️新疆uu考得怎么样?过了哪条线?🤔 🔥志愿填报什么都不了解?该如何下手?点击查看你能上的大学→ https://app.gaokaozhitongche.com/coupon?hid=enjN4KG2 ⚠️志愿填报没头绪?🎓学长学姐在线答疑→https://app.gaokaozhitongche.com/news/h/3zZp8nLw
登录高考直通车App方可投票
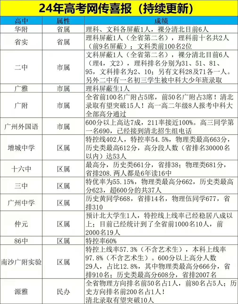
🔥重磅❗️📢2024广东高考分数线出炉❗️广东uu收到分数了吗?觉得分数线合理吗?🤔 🔥志愿填报什么都不了解?该如何下手?点击查看你能上的大学→ https://app.gaokaozhitongche.com/coupon?hid=enjN4KG2 ⚠️志愿填报没头绪?🎓学长学姐在线答疑→https://app.gaokaozhitongche.com/news/h/3zZp8nLw
登录高考直通车App方可投票
⚠️围观❗️📢2024山东高考分数线出炉❗️山东uu考得怎么样?过了哪条线?🤔 🔥志愿填报什么都不了解?该如何下手?点击查看你能上的大学→ https://app.gaokaozhitongche.com/coupon?hid=enjN4KG2 ⚠️志愿填报没头绪?🎓学长学姐在线答疑→https://app.gaokaozhitongche.com/news/h/3zZp8nLw
登录高考直通车App方可投票
想要高考资讯、目标管理、成绩曲线、倒计时提醒...?
下载“高考直通车”体验更多精彩的功能