2017年河北本科提前批B&对口本科批二志愿征集计划出炉!
7月14日11时至7月14日17时将进行填报,仅6个小时!提醒符合条件的考生,一定在规定时间内,登录河北省教育考试院官网进行填报!!不要错过机会!!
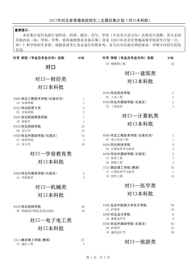
2017年河北省普通高校招生二志愿征集计划说明
(本科提前批B、对口本科批)
一、本征集计划是本科提前批B和对口本科批第一志愿录取结束后的学校缺额和新增计划。学校在二志愿录取时,如控制线上生源不足,有降分录取的可能,低于相应控制分数线的考生可以填报(按照国家规定,艺术类各专业不得低于相应批次录取控制分数线)。招生学校在录取过程中有可能根据生源情况调整计划,遗留问题由招生院校负责解释。
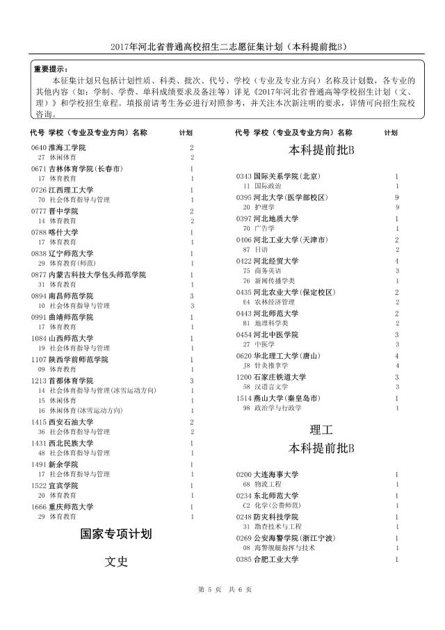
二、列在本批次录取的国家专项计划,计划性质为“国家专项计划”,经当地招生考试机构资格审查合格的考生可填报。各院校执行的批次文化控制线见《2017年河北省普通高等学校招生计划》。生源不足时经院校申请,可适当降分录取。
三、对面试、体检、体能测试、政审或专业测试有要求的学校(专业),考生须在前期已参加面试、体检、体能测试、政审或专业测试并合格,还要注意各院校(专业)的招生要求。
四、志愿征集时,操作要求和集中志愿填报时要求一致,请考生登录我院网站,认真阅读《2017年河北省普通高校招生填报志愿须知》中有关说明及注意事项,注意观看《河北省普通高校招生考生网上填报志愿操作演示》中的操作方法,在规定时间内尽早完成志愿填报。在填报志愿期间,考生可修改所填报的志愿信息,以最后一次填报的志愿信息为准。
五、请考生高度重视登录密码的设置和保管,密码设置不要过于简单,更不要将密码告诉他人,以防被他人篡改志愿,影响录取。本征集计划采用PDF格式刊登,请考生使用PDF阅读器查看。
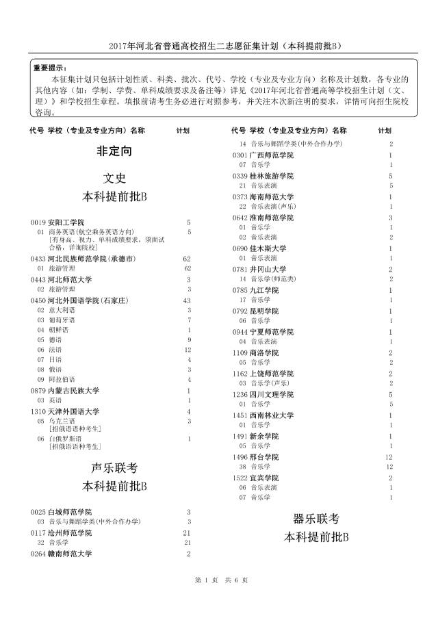
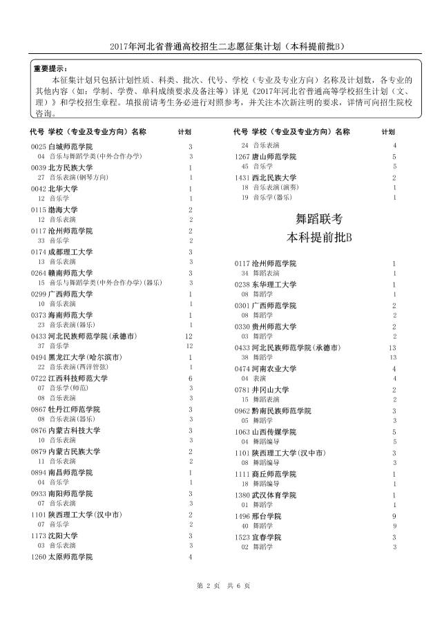
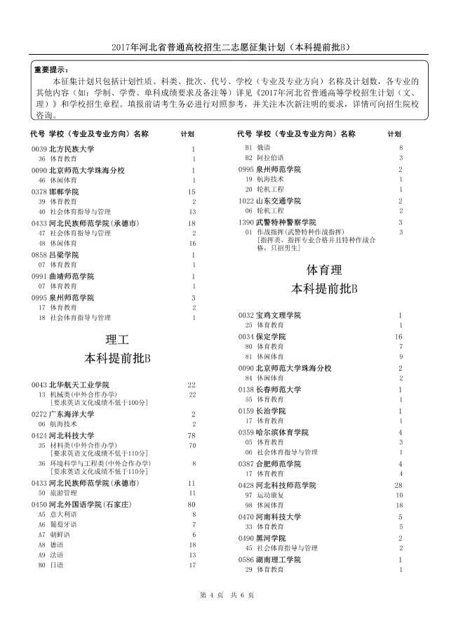
特别提醒:本征集计划只包括计划性质、科类、批次、代号、学校(专业及专业方向)名称及计划数,各专业的其他内容(如:学制、学费、单科成绩要求及备注等)详见《2017年河北省普通高等学校招生计划(文、理)》和学校招生简章。填报前,请考生务必进行对照参考,并关注本次新注明的要求,详情可向招生院校咨询。







