毕业季将至
考试周也悄然来袭
有人告别西外
踏上新的旅途
也有人
正在重新思考着自己的未来
不同阶段考虑着不同的问题
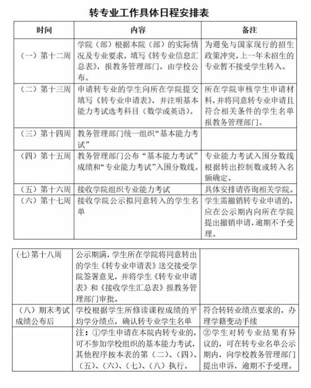
距离转专业的日子越来越近
这里可能有一些你想知道的
根据西安外国语大学相关规定,学生在校期间原则上允许在完成第一学年学习后申请转专业一次,且转专业后原则上须进入新专业下一年级学习,转入相近专业的学生,经相关学院考查同意,可进入新专业同年级学习。学制不超过6年。有着转专业想法的大一同学,可从各学院辅导员处了解相关细则。下面是一些关于转专业的常见问题。
符合以下条件之一者可申请转专业:
1.学习成绩优秀,第一学年总评成绩排名在本专业前20%的学生可在全校范围内转专业;总评成绩排名在本专业前50%的学生可在现就读学院内转专业。总成绩是指学生一年级全部必修课成绩之和;
2.学生确有专长,转专业后更能发挥其专长者;
3.因事故或患有某种疾病,经校医院检查,不宜在原专业学习,但尚能在其他专业学习者;
4.有某种特殊困难,经学校审核认为不转专业无法继续学习者。
符合以下条件之一者不能够转专业:
1.入学未满一学年者;
2.受到警告及以上处分者;
3.有补考记录者;
4.处于休学、保留学籍状态者;
5.定向、委培、预科、新疆内地班等有指定专业的学生;
6.教育部规定的不能转专业的学生;
7.经学校审核认为不适合转专业者。
1.经批准转入新专业学习的学生在当年秋季学期到转入接收学院报到。接收学院应及时做好转入学生学籍资料的交接工作,确保转入学生学籍资料的完整性、真实性和规范性。转专业学生采取插班形式,原则上不单独成班。
2.转入新专业学习的学生的党、团组织关系,由学生本人到相关部门办理关系转移手续。
3.转入新专业学习的学生的学籍变动、电子注册上报工作和学生证更换工作由教务处负责完成,各学院协助。
4.转入新专业的学生的学费、书费、住宿费等费用按转入学院专业的要求交纳。学生住宿等相关事宜由转入学院与相关部门协调解决。
5.学生转入新专业后,须按照新专业培养方案修完规定学分,达到相应要求,方可获得相应的毕业证书和学位证书。学生在原专业已修读并取得学分的公共课程可不再修读,计入新专业相应类别的课程学分。其他需要转入学分的相关专业课程,由转入学院根据课程性质和本专业培养目标认定,并报教务处备案。
英语实验基地“1+3”分流学分与学籍管理有所差别,详情可点击下方阅读原文查看。
以上问题出处来自《2017春季转专业分流手册》,具体细则同学们可以点击下方阅读原文查看详细细则。 需注意:艺术类专业学生只能在艺术类专业范围内转专业,外国语学校保送学生只能在外语类专业范围内转专业。 以下专业本次不接受转专业学生:乌克兰语、哈萨克语、人文地理与城乡规划、波斯语、印度尼西亚语、乌尔都语、马来西亚语、应用语言学。 商学院教改班、经济金融学院教改班、日文学院国际经济与贸易(日语)专业的学生,按照教育部规定不能参加本次转专业。 我校英语专业录取的新生进入“英语实验基地”(以下简称“实验基地”)学习,学生完成大学第一学年课程后,分流到英文学院、旅游学院、英语教育学院修读第二至第四学年课程。 小编还整理了今年转专业的时间安排以及各专业拟接收(含英语实验基地“1+3”学生分流)名额
请登录英语专业分流及本科生转专业网报系统 http://59.74.71.29:8080/jwcmajor/ 最后,小编找来了一些成功转专业的同学,将他们的经验与感想分享给你们。希望可以给暂时迷茫犹豫的你一些安抚。
因为想为梦想拼一把,所以选择了转专业这条道路。一开始知道可以转专业的时候我是兴奋的,感觉终于可以做自己喜欢的事情了。后来知道转专业对于专业成绩有要求后,很害怕自己达不到那个标准。要想成绩达标就得好好努力。到面试的时候,有种最后一步的感觉。成败都好,都要勇敢地去面对。后来知道自己成功了之后,很激动,有种被认可的感觉。想对那些现在有着转专业想法的同学们说,人生就这一次,所以要做就做自己最喜欢的事情。 @小可爱 戏剧影视文学转播音与主持 自己一直想主修管理学,再就是管理学本身所学内容较英语语言专业较广,也是为了日后的就业灵活度着想。转专业过程中,旅院的老师、同学都很亲切,氛围十分好。当知道自己转专业成功之后真的很开心,终于可以学到自己想学的专业了。最后,我想对有着转专业想法的同学说:一定要了解好自己的目标、特点和爱好后再去选择专业,要选择适合自己的专业。一定要好好学习,好好准备考试,毕竟成绩够格才有机会转专业。如果你现在正在准备转专业,提前了解一些你想要转去专业的知识,这在面试的时候非常重要。 @zrh 英基转旅游管理 转专业这种事情自己决定好了就去做,但是一定要为自己的选择负责。 @小漂亮 应用语言学转朝鲜语 想要转专业还是为了自己的梦想,因为之前想要学习的专业在填报志愿时因为成绩原因没能成功。进了西外发现学校有转专业这个制度,就想要搏一搏。当知道自己成功之后,差点要跳起来。那些有着转专业想法的小可爱们,有了想法就要去做,不拼一下怎么知道自己不行? @gj 旅游管理转商务英语 由于教育部规定学生在校期间仅能转一次专业,同学们在准备准专业前请认真思考以下几个问题: 1、为什么要转专业?现在所学的专业有什么劣势,希望转的专业有什么优势,现在所学专业是否已经不能适应本人的就业及人生规划,转专业后是否能够更好适应大学学习生活及未来的职业规划;是否已经思考过并且和家长,老师、高年级学长进行过专业相关的交流; 2、怎样看三年后(部分专业转入后不需要降级)和四年后(部分专业转入后需要降级)的就业环境,就业(考研、公务员、自主择业)是趋向容易还是困难; 3、如果转专业需要多上一年大学,是否会对家庭造成一定负担。 @教务处





