今年我省艺术类本科B批仍有缺额计划须进行降分征求志愿(具体附后)。请考生在填报征求志愿时注意以下事项:
(1)未被录取的艺术类考生可以填报相应批次科类的征求志愿。
(2)本次填报时间是8月2日8时至 18时。请考生在规定的时间内登录福建省教育考试院网站(www.eeafj.cn)-“数字服务大厅”-“高考高招”栏目进行填报。
(3)有关高校的办学地点、收费情况、报考条件等,请考生参阅《福建省2017年普通高校招生计划》、有关政策规定和该高校的招生章程等。
此外,考生可登录福建省教育考试院网站(www.eeafj.cn)-“数字服务大厅”-“高考高招”栏目,查询相关录取结果。
点击下载:
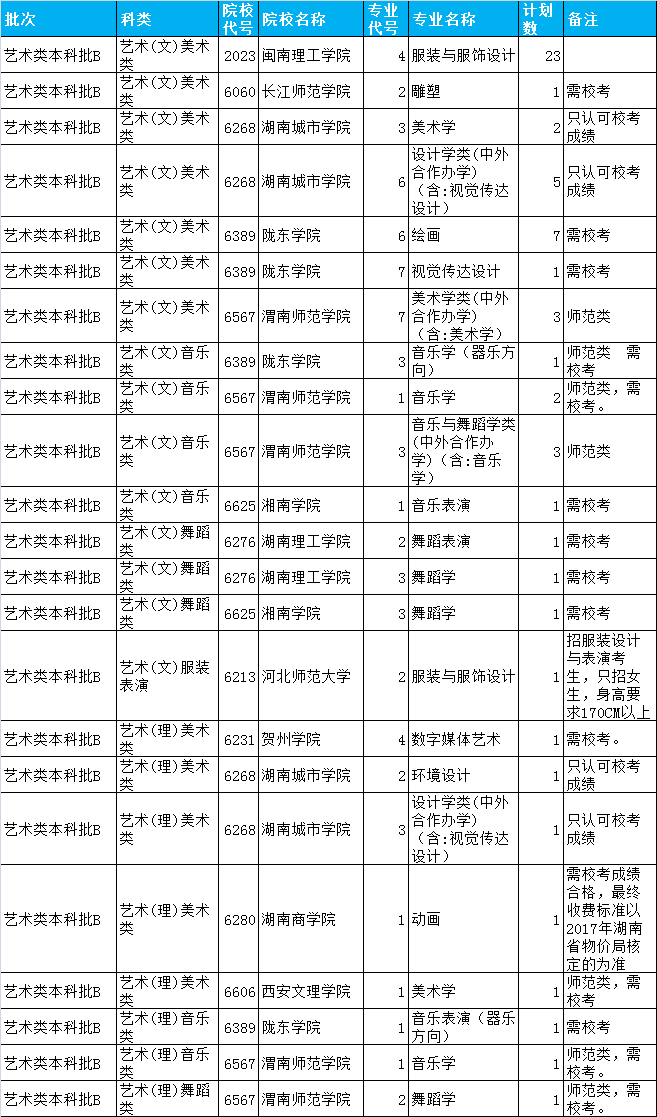
福建省2017年艺术类本科B批降分征求志愿计划公告(8月2日填报).xlsx
