一、学校简介
学院建于1999年,是揭阳市唯一的公办全日制高等院校,位于揭阳市榕城区紫峰山桂竹园风景区,交通便捷。紫峰木铎, 钟灵毓秀,俊采星驰。建校18年来,全体学院人在省教育厅和揭阳市委市政府的正确领导下,全面贯彻党的教育方针,坚持以服务为宗旨,以就业为导向,为揭阳市乃至全省各行业培养了高素质技能人才20000多人,成为特色鲜明、具有一定影响力的区域性高等职业院校。
学院现设有电子商务创业学院、思想政治理论课教学部、师范教育系、外语系、信息工程系、机电工程系、生物工程系、化学工程系、艺术与体育系、经济管理系10个院系(部),全日制在校生7000多人。已培养十五届毕业生,受到用人单位的普遍欢迎。学院专业特色鲜明,注重专业内涵建设,现有5个省级实训基地和4门省级精品课程,2个专业获得中央财政支持建设,固体药物制剂GMP仿真车间和电子商务专业培训与创业孵化2个项目获中央财政奖补资金支持。有多个专业与国内知名企业联合办学,毕业生可优先到企业就业。
学院师资结构合理,素质优良。现有在编教职工392人,其中正高职称6人,副高以上职称95人,具有硕士以上学位教师134人。弘文励教,砥砺奋进,教学水平高。学院图书馆藏书83万册,其中电子图书41万册;报纸期刊近1000种。校内有105间实验实训室和3个创业基地,在珠三角及粤东等地都设有校外实训和创业基地。校内建有国家职业技能鉴定所、高新技术考证站、普通话培训测试站,提供20多个职业技能鉴定工种的初、中、高等级的鉴定和资格认证服务,为学生培训、考证提供便捷服务。
学院已通过教育部高职高专院校人才培养工作水平评估及回访,先后被评为 “广东省先进基层党组织”、“广东省文明单位” 及“2008—2010年度广东省高校治安综合治理优秀学校”,被授予“国家节约型公共机构示范单位”、“广东省社会科学普及先进示范基地”、“全国教育网络示范单位”和“全国管理资格国际双认证授权培训中心”等。
近年来,学院凝心聚力、创新创优、真抓实干、勇抓机遇、加快发展,把协同创新作为发展动力,把合作办学作为有效途径,把大学文化作为深厚土壤,努力创建高水平学院,使学院成为培养高素质技能人才的高地,毕业生就业前景广阔。
二、 招生对象及报考条件
(一)符合广东省普通高等学校统一招生考试报名资格的应、往届中职(含中专、职中、技校)毕业生。
(二)中职阶段所学专业与我校招生专业直接相关,并取得与招生专业相关的职业资格技能等级证书。职业资格技能等级证书原则上为国家职业资格中级及以上技能等级证书,或省教育考试院主考的专业技能课程B级及以上证书,或省级以上人力资源和社会保障部门主考(或授权)的中级及以上技能等级证书。
(三)报考我校的考生可填报我校1个专业志愿。
(四)通过“自主招生”录取的高职院校学生,原则上不得申请转学及转专业。
(五)高职学前教育专业学院
1.高职学前教育专业学院是为满足我省学前教育事业快速发展对教师的紧迫需求,加强职业院校学前教育供给侧结构性改革,整合职业教育资源,扩大高职学前教育专业招生培养规模,推进职业院校和幼儿园精准对接、精准育人工作,切实提高学前教育专业人才培养质量的专项试点工作。
根据省有关要求,按照“地市统筹协调、试点高职院校牵头、试点中职学校深度参与”的原则,我校在揭阳市综合中等专业学校设置高职学前教育专业学院,开展高职学前教育专业学院试点班招生工作。
2.我校2018年高职学前教育专业学院揭阳市综合中等专业学校试点班招收中职毕业生150人。招生对象为符合广东省普通高等学校统一招生考试报名资格且学前教育专业经过备案的中职学校2018年学前教育专业应届中职毕业生。考生须在中职阶段取得与所报考的高职院校学前教育专业直接相关的教育基础综合证书或保育员、育婴员职业资格技能等级证书。
3.高职学前教育专业学院实行中高职院校联合培养,学制为2年,高职学前教育专业学院教学地点设在协同中职学校。试点班学生符合我校毕业条件和要求的,可获得我校全日制专科毕业证书。
4.高职学前教育专业学院试点班学生,入学后不得转学,不得转专业,不得转入学前教育专业非试点班。其他专业学生或学前教育专业非试点班学生均不能转入试点班学习。
揭阳职业技术学院2018年自主招生专业一览表(含招生专业、对应证书、计划数等)
序号 | 招生专业 | 招生对象 | 对应中职专业名称 | 学制 | 招生计划数 | 学费、住宿费(元/学年) | 技能证书或专业技能课程证书要求(只需以下证书的其中一种) | 证书颁证单位名称 | 证书级要求 |
1 | 电子商务 | 符合广东省普通高等学校统一招生考试报名资格的应、往届中职(含中专、职中、技校)毕业生 | 中职:会计,会计电算化,商品经营,连锁经营与管理,市场营销,电子商务,国际商务,商务英语,物流服务与管理,客户服务 技工:市场营销,商务文秘,电子商务,会计,工商企业管理,国际贸易,商务外语 | 3年 | 100 | 5250元/学年、 950元/学年 | 办公设备维修工,包装设计师,采购师,茶艺师,电子计算机(微机)装配调试员,电子商务师,动画绘制员,多媒体作品制作员,公关员,广告设计师,会展策划师,会展设计师,计算机(微机)维修工,计算机操作员,计算机程序设计员,计算机检验员,计算机乐谱制作师,计算机软件产品检验员,计算机网络管理员,客户服务管理师,秘书,企业培训师,企业信息管理师,人力资源管理师,摄影师,市场管理员,收银员,网络编辑员,网络课件设计师,网络设备调试员,物流师,物业管理员,项目管理师,信用管理师,营销师,营业员,职业信息分析师,助理企业人力资源管理师,助理物流师,助理营销师 | 国家人力资源和社会保障部(含原劳动和社会保障部)及其授权单位 | 中级/四级及以上 |
全国计算机信息高新技术考试 办公软件应用,全国计算机信息高新技术考试 多媒体软件制作,全国计算机信息高新技术考试 会计软件应用,全国计算机信息高新技术考试 计算机操作员,全国计算机信息高新技术考试 计算机辅助设计绘图员(电子),全国计算机信息高新技术考试 局域网管理,全国计算机信息高新技术考试 视频编辑,全国计算机信息高新技术考试 图形图像处理,全国计算机信息高新技术考试 网页制作,全国计算机信息高新技术考试类证书, | 劳动和社会保障部职业技能鉴定中心(原) | ||||||||
会计电算化,会展管理员,计算机操作员,计算机调试工,汽车营销,商务策划师,商务秘书,涉外秘书,收购员,数字视频策划制作师,外贸业务员,外销员,网络管理,文秘,营业员 | 广东省人力资源和社会保障厅及其授权单位 | ||||||||
2 | 学前教育(师范)
| 符合广东省普通高等学校统一招生考试报名资格的应、往届中职(含中专、职中、技校)毕业生 | 学前教育,幼儿教育 | 3年 | 50 | 5250元/学年、 950元/学年 | 保育员,育婴员 | 国家人力资源和社会保障部(含原劳动和社会保障部)及其授权单位 | 中级/四级及以上 |
电工证书,电子证书,化学证书,机械证书,教育基础综合证书,旅游证书,生物技术基础证书,土木工程证书,音乐综合证书 | 广东省教育考试院 | B级及以上 | |||||||
3 | 学前教育(师范,与揭阳市综合中等专业学校协同培养)
| 符合广东省普通高等学校统一招生考试报名资格且学前教育专业经过备案的中职学校2018年学前教育专业应届中职毕业生 | 学前教育 | 2年 | 150 | 5250元/学年、 500元/学年 | 保育员,育婴员 | 国家人力资源和社会保障部(含原劳动和社会保障部)及其授权单位 | 中级/四级及以上 |
教育基础综合证书 | 广东省教育考试院 | B级及以上 |
注:以上费用如有变动,按省市发改部门核定标准执行。
三、 报考方法
(一)未参加2018年高考报名的考生须在2月25日至2月28日到所在中学或所在地市招办办理高考补报名手续。
(二)自主招生报名采用网上报名方式进行,考生须在省招办指定时间(3月1日—3月15日)登录“广东省2018年高职自主招生网上报名系统”(http://www.eesc.com.cn/gzks)使用高考报名号及密码进行报名,阅读相关报考规定、要求,签订《诚信考试承诺书》。考生须在规定时间内选择考核方式,填报志愿及缴费,录入相关报名信息及按要求上传有关证明材料(技能证书、就读专业证明或毕业证等)电子版。逾期不再办理报名及志愿填报手续。考试费收费标准如下:
招生专业 | 收费标准(元/人) | 合计(元/人) | |
文化基础考试 | 职业技能考核 | ||
电子商务 | 80 | 40 | 120 |
学前教育 | 80 | 40 | 120 |
按省教育厅、省财政厅、省物价局有关文件(《关于调整我省普通高考术科等考试收费标准的复函》(粤价函〔2010〕79号);《广东省物价局关于中等职业技术教育专业技能课程考试收费标准等的复函》(粤价函〔2003〕12号);《广东省物价局关于中等职业技术教育专业技能课程考试新增收费标准的复函》(粤价函〔2003〕63号);《广东省物价局关于中等职业技术教育体育技能课程考试费标准的复函》(粤价函〔2005〕603号)执行。
(三)考生网上成功报名后,我校在省招办统一安排时间在网上对考生资格进行审核,通过审核的考生可于3月19日(初定)登录全省统一报名系统打印准考证。
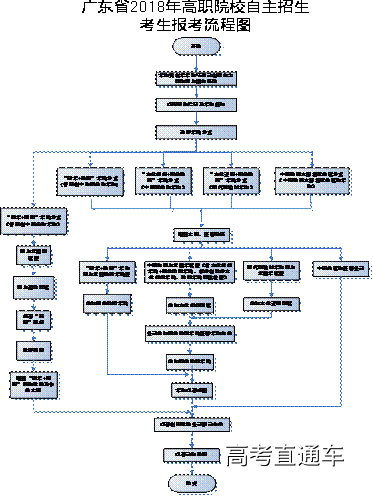
(四)报考流程图
四、考核方法
(一)资格审查:
学校成立考生资格审查小组,对报考考生所提供的报名材料进行资格审核,通过资格审核的考生获得参加笔试资格,考生可登录报名系统查看审核状态。
(二)考试科目及内容:
1.中职毕业生实行“文化基础(含综合文化知识和专业综合理论)+职业技能”的考核方式,综合文化知识和专业综合理论、职业技能考核的权重比例为4:3:3。中职考生入学测试总分满分值为500分,其中综合文化知识考试满分值为200分,专业综合理论考试满分值为150分,职业技能考核满分值为150分。
2.我校面向中职生招生自行组织的文化基础考试统一在3月24日上午进行,职业技能考核在3月24日下午进行,考生来学校参加考试。中职考生文化基础考试的考试内容涵盖自然科学和人文科学基本知识、职业道德基本要求、人际交往基本常识、汉语言写作基本能力、专业综合理论等技能型人才必备的实用性知识要求。文化基础考试采用笔试的方式,职业技能考核采用面试或实操方式。(详见我校招生招生网公告)
3.考试地点、时间:
考试地点:揭阳职业技术学院(具体见准考证安排)
文化基础(含综合文化知识和专业综合理论)笔试时间:2018年3月24日上午
职业技能考核时间:3月24日下午
4.考试大纲:在学校招生信息网上公布
5.根据有关文件精神,获得广东省中等职业学校技能大赛获一等奖或全国职业院校技能大赛三等奖及以上奖项的中职学校在校生,毕业两年内报考我校与获奖项目相应或相近专业,经省教育厅核实资格、我校考核公示后,可免试录取;获省赛二、三等奖的中职学校在校生,毕业两年内报考我校与获奖项目相应或相近专业,经省教育厅核实资格,可免考“技能证书”,但仍需参加文化基础知识考试和学校规定的测试,按正常的录取程序进行录取。
符合中职技能大赛获奖免试、免考“技能证书”条件的考生,报名时须在报名系统提交获奖证书原件,我校将提交省教育厅核实并组织相关认定,核实认定结果符合免试或免考“技能证书”的,我校将在招生信息网公示,公式无异议的予以正式认定免试或免考“技能证书”。
五、 录取规则
(一)执行教育部规定的“学校负责,招办监督”的录取体制,招生录取严格遵守教育部、省招生办公室的有关政策和规定,以考生成绩为基本依据,本着公平、公正、公开的原则,综合衡量德智体美,择优录取。
(二)录取办法:我校根据报考考生的专业志愿及成绩情况划定各专业最低录取分数线。原则上,拟录取考生的文化素质或文化基础考核总成绩不得低于文化素质或文化基础测试满分值的40%,拟录取考生的职业技能考核总成绩不得低于职业技能测试满分值的40%。
我校根据考生总分从高分到低分依次录取,在录取最低分数线上录满计划为止。考生总分相同时,按职业技能考核成绩从高分到低分择优录取,无体检结果或体检不合格者不能被录取。经学校招生领导小组审核后确定拟录取的考生名单,在我校自主招生网站公示,公示期3天。
(三)拟录取公示期间,若有考生自愿放弃,不再顺延录取后续考生。某专业生源不足时可以申请调整计划到生源充足的专业。
(四)公示无异议后,拟录取的考生名单报省招生办公室审核备案,经省招生办公室审核通过的考生方可确认为正式录取。学校根据省招生办公室审核通过后的名单发放录取通知书,并在学校网站上公示。
(五)报考我校自主招生并被录取的考生,可同时参加高考,参加本科院校录取,但不能参加高职高专层次的录取,也不得参加以普通高中学业水平成绩为录取依据等高职分类考试招生录取。填报本科院校志愿并被本科院校录取的考生,取消我校自主招生录取资格,不得转回我校,也不得参加其他高职高专层次的录取。报考我校自主招生未被录取的考生,不影响参加其他类型的招生考试录取。
六、 联系方式
学院地址:广东省揭阳市榕城仙桥紫峰山下 招生咨询电话:0663-8859905,8859845
网址:http://www.jyc.edu.cn/,http://zs.jyc.edu.cn/ 到我院可在市区进贤门乘坐5路公共汽车直达(途经汽车总站、马牙汽车站、仙桥大圆等)
下载版:
