参加我院自主招生考试的小伙伴们
很关心自己是否被录取
小编首先给大家统一答复一下:
录取时间由省厅统一安排
目前我省所有高职院校都还没有开始录取哦。
请大家耐心等待吧。
想要报考【学考】的小伙伴们
温馨提示:
网上志愿填报及确认时间: (注意:取消了现场确认环节) 3月29日(周四)8:00至 4月1日(周日)18:00
千万不要错过时间哦!
下面奉上学考报名注意事项
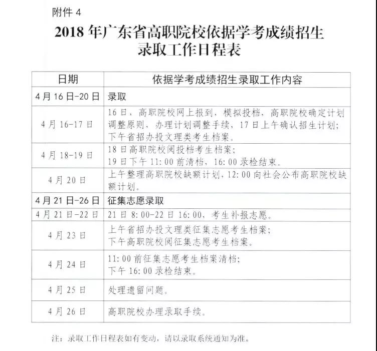
2018年依学考成绩招生录取设一个平行志愿组,6个院校志愿数。每所院校设6个专业志愿及1个是否服从专业调剂选项。具体招生的院校和专业详见“2018年广东省高职院校分类考试招生(依据学考录取)宣传资料”中的招生专业目录(见下图,点击查看宣传资料大图)。 2018年依学考成绩招生录取实行网上填报及确认志愿。凡参加了2018年1月份普通高中学业水平的语文、数学、英语考试(以下简称“学考”)的考生,可以填报志愿。 填报志愿时,考生须先凭高考考生号和密码登录省教育考试院普通高考管理系统考生端 (网址为:http://www.ecogd.edu.cn/pgks/) 填报院校和专业志愿,在规定时间内完成网上志愿填报及确认。考生可自行上网填报或到中学(报名点)集中填报。) 注意事项:被高职院校依学考成绩招生录取的考生,可报名参加普通高考,参加本科层次院校招生录取,但不能参加高职高专层次院校的招生录取,也不得参加“3+技能课程证书”等高职分类考试招生录取。填报本科院校志愿并被本科院校录取的考生,取消考生依学考成绩招生录取资格,不得转回原依学考成绩录取的高职院校。未被依学考招生录取的考生,可参加普通高考和其他形式的本专科招生录取。 1.了解学考成绩及排位 请查看本订阅号推文“关于【学考分数查询】、【学考总分排位】” 2.了解招生政策和高职院校招生章程 请及时关注本订阅号上信息及省教育考试院网站公布的“依学考录取宣传资料”增补或更正信息。 3.了解高职院校招生专业及对考生身体条件要求 下图为我院招生专业、招生计划 点击查看大图 4.拟定志愿表草稿 3月29日开始报名 很多小伙伴好奇填写志愿时候 需要填写哪些内容 需要准备什么 你不妨拟填一下 省招办下发的志愿表 表格如下: 5.网上填报志愿及确认志愿 考生须在规定的时间段(3月29日(周四)8:00至4月1日(周日)18:00)内登录省教育考试院普通高考管理系统考生端 (网址为:http://www.ecogd.edu.cn/pgks/), 依照事先填报并校对好的志愿表,录入所填报志愿的院校代码、专业代码,勾选是否服从专业调剂选项,并网上提交。逾期不填报志愿的,责任由考生自负。漏报志愿的考生只能在征集志愿阶段补报有缺额计划的院校志愿。 注意事项: 考生在提交所填报的志愿后,志愿填报系统将进行数据逻辑校验,如果出现红色的警告字符,所有志愿将无法提交,请考生仔细核对院校代码与专业代码后进行修改,直至正确为止。考生未在网上确认志愿前,可多次上网修改自己填报的志愿。当考生确定不再进行志愿的修改时, 必须点击“志愿确认”按钮, 未点击“志愿确认”的志愿无效 (取消志愿填报现场签名确认及申请更正环节)。 考生在点击“志愿确认”按钮前,必须认真核对所填报的院校及专业志愿。考生在网上填报的志愿,一经确认,任何人不得再进行更改。 考生须妥善保管考生号及登录密码,由于登录密码泄漏造成的志愿填报问题由考生自负。 投档时,以考生网上确认的志愿数据为准。 您在志愿填报过程中,若出现问题, 请及时与我们联系 联系电话:0668-2920126
我院的院校代码为:13712
按考生总分成绩从高到低排序。总分相同时,按单科顺序及分数从高到低排序。单科成绩的排序顺序为,文科考生按语文、数学、英语顺序排序;理科考生按数学、语文、英语排序顺序。同科目成绩高的排在前,所有单科成绩都相同时,排位相同。 高职院校依学考成绩招生录取实行“分数优先”平行志愿投档录取模式。 参加依学考成绩招生录取的高职院校统一安排在一个批次录取。 2018年依学考成绩招生录取的高职院校,文科类和理科类录取总分最低控制分数线分别为170分、150分。 普通高中学业水平成绩不到高职院校录取要求的考生,不予投档。普通高职院校不得录取高中学业水平考试成绩不符合录取要求的考生。 录取时间为4月16日-26日。 (点击查看省招办发出的大图) 回答你们最关心的问题 “什么时候知道自己被录取?” 由上图可知, 大概要四月底五月初才能确定录取名单哦。 全省都一样 最终以录取系统通知为准。





