【2018年汕头市直属公办普通高中录取最低分数及同分最低序位】
(一)汕头市金山中学
1.普通计划
中心城区:
计划生749分/38 位
指标生统招735分/26位
澄海区:计划生745分/23位
潮阳区:计划生749分/29位
潮南区:计划生751分/44位
南澳县:计划生738分/7位
2.自主招生综合总分:612分
另,汕头金中在非中心城区的指标生统招分数线由有关区县招生办公布。
(二)汕头市第一中学
中心城区:计划生720分/61位,指标生统招705分/43位
澄海区:计划生734分/39位
潮阳区:计划生744 分/48位
潮南区:计划生728分/5位
南澳县:计划生671分/97位
另,汕头一中在非中心城区的指标生统招分数线由有关区县招生办公布。
(三)广东汕头华侨中学
计划生648分/99位
指标生统招627分/113位
(四)汕头市实验学校
计划生590分/57位
指标生统招532分/68位
美术特长生425分/75位
音乐特长生315分/104位
【2018年汕头市民办学校自报录取最低分数】
民办高中录取分数由各学校自行确定。
各民办高中自报录取最低分数如下:
潮阳实验学校:752分
潮南实验学校:680分
潮阳骏荣学校:680分
潮阳启声学校:670分
金山中学南区学校:650分
潮南区深溪明德学校:630分
潮阳新世界中英文学校:620分
潮南区陈店实验学校:605分
潮南区龙岭中英文学校:600分
聿怀实验学校:600分
粤东明德中学:600分
潮阳一中明光学校:590分
潮阳恩溢学校:570分
广大实验学校:560分
潮南新发中英文学校:460分
联侨中学:420分
【2018年金平区公办普通高中录取最低分数及同分最低序位】
(一)汕头市聿怀中学
计划生685分/82位
指标生统招 662分/22位
(二)汕头市东厦中学
计划生625分/114位
指标生统招 612 分/29位
扩招生 550分/90位
美术特长生551分/101位
音乐特长生555分/123位
(三)汕头市第二中学
计划生547分/28位
指标生统招493分/63位
音乐特长生404分/90位
(四)汕头市金禧中学
计划生540分/95位
指标生统招482 分/23位
扩招生460分/59位
(五)汕头市第四中学
计划生473分/60位
(六)汕头市第十二中学
计划生429分/8位
(七)汕头市东方中学
计划生403分/33位
(八)汕头市金砂中学
计划生397分/102位
美术特长生306分/63位
体育特长生262分/52位
(九)汕头市鮀浦中学
计划生343分/25位
(十)汕头市第六中学
计划生332分/110位
(十一)汕头市岐山中学
计划生321分/55位
(十二)汕头市第十一中学
计划生309分/131位
【2018年龙湖区公办普通高中录取最低分数及同分最低序位】
(一)汕头经济特区林百欣中学
计划生674分/112位
指标生统招637分/48位
美术特长生622分/90位
(二)汕头市下蓬中学
计划生535分/37位
美术特长生510分/88位
(三)汕头市翠英中学
计划生448分/100位
美术特长生398分/74位
(四)广二师龙湖附中
计划生379分/68位
体育特长生 361分/58位
美术特长生 357分/101位
(五)汕头市谢易初中学
计划生353分/124位
美术特长生303分/76位
体育特长生317分/77 位
(六)汕头市渔洲中学
计划生323分/4位
(七)汕头市新溪第一中学
计划生268分/29位
【2018年濠江区公办普通高中录取最低分数及同分最低序位】
(一)汕头市达濠华侨中学
计划生594分/83位
指标生统招516分/61位
(二)汕头市河浦中学
计划生370分/91位
(三)汕头市达濠中学
计划生458分/91位
(四)汕头市达濠第二中学
计划生441分/77位
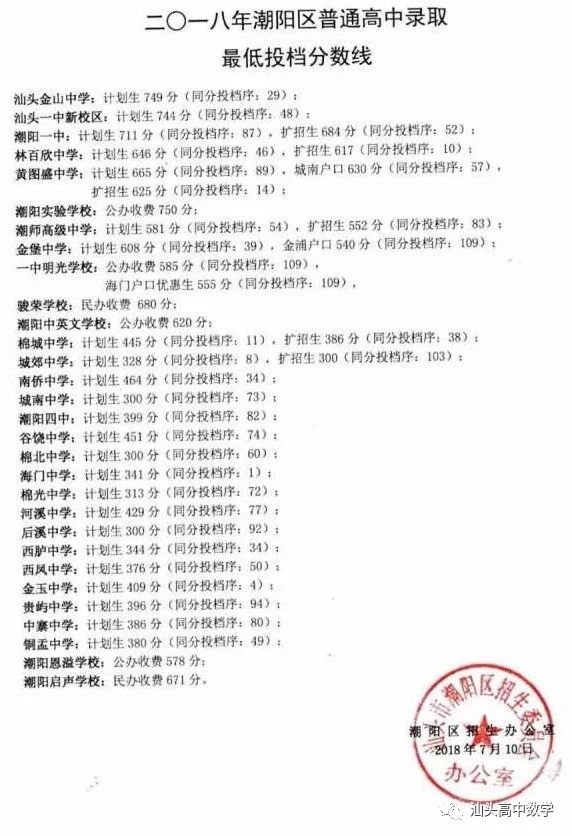
【2018年潮阳区普通高中录取最低分数及同分最低序位】
【2018年潮南区普通高中录取最低分数及同分最低序位】


