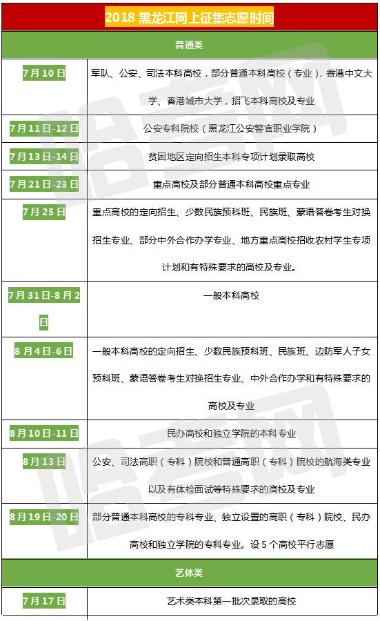
黑龙江省2018年高考本科第一批次高校录取工作已经开始。其中7月15日进行平行志愿模拟信息交互,7月18日至20日投放电子档案及录取,7月21日至23日征集志愿录取。
也就是说本科一批次A段将于18日开始正式投档录取!以下是具体安排。
第一批次录取高校包括特殊类型招生:教育部批准的具有自主选拔录取(含高校专项计划)、高水平艺术团、高水平运动队招生资格的高校,设1个高校志愿(只允许参加上述类型招生测试合格的考生填报),录取时间7月16日。
A段:重点高校及部分普通本科高校重点专业。设5个高校平行志愿。录取时间:7月15日至23日。其中7月15日进行平行志愿模拟信息交互,7月18日至20日投放电子档案及录取,7月21日至23日征集志愿录取。
B段:重点高校的定向招生、少数民族预科班、民族班、蒙语答卷考生对换招生专业、部分中外合作办学专业、地方重点高校招收农村学生专项计划和有特殊要求的高校及专业。设1个高校志愿。录取时间:7月24日至25日,其中7月25日征集志愿录取。
贫困地区定向招生本科专项计划录取工作已接近尾声。艺术类本科一批、体育类本科的录取工作正在进行中,艺术类本科一批将于7月17日征集志愿录取,体育类本科将于7月18日至19日征集志愿录取。艺术类本科二批将于7月22日至28日进行录取,其中7月27日征集志愿录取。
考生上线了却落选主要有两种情况:
一是指某考生的高考分数虽然达到了相应录取控制分数线,但没有达到所报学校的调档线,档案没有被投出去。
二是指某考生的高考分数达到了所报学校的调档线,档案已经投到这所院校,院校审阅档案后因某种原因认为不宜录取,予以退档。每一批次录取完毕后,总有一些成绩超出批次线的考生不能被录取。
1、调档比例因素落选。
招生院校为了有一定的选择余地,录取过程中,调档人数略多于招生计划数。因此,部分已投档考生会因招生计划限制被高校退档而落选。
2、志愿扎堆落选。
填报某一高校的考生扎堆造成该校调档线比预估的高,考生成绩虽然过了录取批次控制线,却达不到院校调档线,没有机会参与调档而落选。
3、填报志愿过少落选。
考生填报志愿太少(如只填报一个院校志愿),一旦所填报院校落选,没有机会参与同批次其他院校的选择录取。
4、专业志愿填报失误。
一些考生全部填报热门、紧俏专业,又不服从专业调剂,高校无法满足其填报的专业志愿,被退档而落选。
5、考生的身体条件不符合所填报专业的要求,高校不予录取。
6、相关科目成绩过低。
考生高考成绩达到了院校调档线,但某一门单科成绩较低,没有达到学校对考生所填报专业相关科目的成绩要求,学校不予录取。
“上线落选”怎么办?
1、对于这样的考生可以看看征集志愿,什么是征集志愿?
在每批次第一轮投档录取结束后,总会出现一些上线考生未被录取和一些在本批次招生的高校未完成招生计划的情况。于是,各省(区、市)级招生考试机构通过一定渠道向社会公布高校招生缺额计划,并组织该批次未被录取的考生按照缺额计划再次填报本批次院校的志愿就是征集志愿。征集志愿再一次为考生录取提供了机会,同时使高校的招生计划得以顺利完成。
2、征集志愿院校有哪些?
现计划缺额的原因有以下三类:
高校在第一轮投档时,生源不足导致缺额,不能完成招生计划。
高校第一轮投档时生源充足,但出现因不服从专业调剂,身体条件、单科成绩等不符合有关要求而被退档的考生人数多于其调档比例的超额数(超退),致使高校不能完成招生计划。比如一所大学招生计划为100人,调档比例为110%,进档的考生则有110人。在录取过程中,未满足录取条件的考生有15人,这就使该大学仅录取到95人,未完成招生计划。
参加征集志愿的高校均为招生计划未录取满额的高校,因为每年高考录取的情况不同,参加征集志愿的高校和专业的名单也不尽相同。但仔细观察,还是可以发现这些高校和专业呈现出了一定的规律性,了解这些规律能够帮助考生更好地填报征集志愿。
首先,办学地理位置偏远的、一些考生不熟悉的高校容易出现在征集志愿的名单之中。我国地域辽阔,两千多所高等院校遍布各省(区、市),考生不可能全部了解,特别是对偏远地区的一些高校甚至没有听过,这在很大程度上导致这些高校的报考人数低于招生计划数,在正常录取过程中未能录取满额而参加征集志愿。
其次,参加征集志愿的高校不一定都是“差”学校。虽然有些学校的确是因为实力一般、考生的认可度较低而导致报考人数低于招生计划从而需要通过征集志愿的方式完成招生计划的。但从以上列举可知,还有一部分高校出现缺额的原因是“超退”。往往出现“超退”情况的高校中不乏一些实力不错、知名度较高的大学。
此外,一些对考生有特殊要求的专业也容易出现在征集志愿的名单之中,比如对性别有限制的专业、对单科成绩有要求的专业以及对考生身体条件有要求的专业。在正常录取时,报考这些专业的考生很可能因为没有达到专业的要求而被高校退档,造成专业缺额。
3、填报征集志愿的注意事项:
1.先查询录取结果再填报征集志愿
考生在查询时除了关注自己的录取状态,被高校退档的考生还要仔细去看被高校退档的原因是什么,以免在填报征集志愿时犯同样的错误。四川省2014年高考专科提前批次录取时,一考生因视力不符合所报专业要求被退档,在专科提前批次征集志愿时,该考生仍然填报这所高校相同专业,结果再次以视力不合格为由被高校退档,这名考生的做法就浪费了自己填报征集志愿的机会。
2.注意多次征集的情况
在高考录取期间,考生应该保持电话畅通,特别是在正常录取阶段没有被录取的考生和参加本批次第一次征集志愿没有被录取的考生,因为在本批次几次征集志愿结束后如果还有院校缺额,为不影响下一批次的录取,省(区、市)级招生考试机构有时会采取电话征集(给没有被录取的、分数满足学校要求的考生打电话)的方式进行征集志愿。
有的考生认为,出现在征集志愿名单中的高校既然在正常投档录取时没能录满,那征集志愿时的录取分数一定会有所降低,而事实却是有相当一部分高校在征集志愿时,录取分数不降反升。出现这种情况的主要原因有两个方面:
一是在征集志愿时,缺额的高校和专业的数量并不多,而考生人数却不少,考生选择的余地比较小。许多在正常投档录取时录取分数并不高的学校,在征集志愿阶段因报考考生分数上涨而上涨的情况非常多。
当然,在征集志愿时,有的院校因缺额较多,也会降分征集志愿,但这并不等于考生填报了降分征集志愿的学校就一定能够被录取,这还是与征集志愿填报人数的多少有关,当报考征集志愿的考生数量大大超过院校缺额计划数时,院校不再进行降分征集志愿的投档,征集志愿的投档分数也会上涨。
有一些考生在填报征集志愿时,往往会以高校正常投档录取时的录取分数为参考来填报。其实,这是非常有风险的。因为在正常投档录取时报考考生的成绩构成与参加征集志愿阶段考生的成绩构成差异比较大。
正常投档录取时,考生是参考某高校前几年的录取分数来定位的,而征集志愿阶段,考生分数构成更多变,有的考生因志愿填报不合理而被退档的,有的考生不服从专业调剂而被退档的,有的考生因为分数太低而未被投出的,这些考生都可能填报同一所院校,所以再以正常投档录取时的分数来参考并不合理。
而且,如前文分析,征集志愿阶段由于考生多而缺额高校和专业少,会使高校的录取分数呈上涨趋势,原本压线调档高校的调档分数可能会上涨,考生只参考正常投档录取时的分数可能会导致无法被投出。
虽然参加征集志愿的考生不能仅参考高校正常录取阶段的录取分数,但是还可仔细分析拟报考的高校往年的录取情况,如果该高校往年也参加过征集志愿,则应分析参加征集志愿后录取分数上涨情况如何,如果往年从未参加征集志愿,考生则要参考现在参加征集志愿的专业前几年的录取分数情况,自己的分差最好高于这些专业前几年的录取分差,这样填报后被录取的可能性会大一些。一般情况下,考生很难搜集到高校往年征集志愿录取分数情况,如有需要可以致电高校咨询。
前文分析过,一些办学实力较强和社会知名度比较高的大学因为超退等原因也会出现在征集志愿的名单当中。勿庸质疑,这些高校在征集志愿阶段,当然会成为考生优先选择的对象,在征集志愿时成为考生报考的“热门”,从而也使录取分数上涨明显。因此,建议分数不太占优势的考生避开这些“热门”院校。
此外,虽然参加征集志愿的某些专业不一定是该校的优势、特色专业,但仍属于被考生和家长认定的“热门专业”,只是首次填报时考生大多优选这些专业实力较强的院校而忽略了一些开设有这些专业但实力一般的高校。在征集志愿阶段,或许院校并非是考生的首选,但考虑以后就业等因素,大部分考生在选择时仍会优先选择这些专业。一旦扎堆填报这些专业的考生多,其录取分数理所当然地会上涨,一些分数无优势的考生肯定会被挤出来。
附: 征集志愿时间
