上海2018本科普通批次各院校专业组投档分数线明晚公布

2018-07-18 23:26 上海招考热线 评论

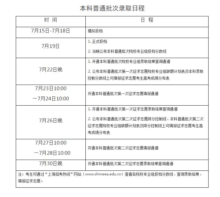
2018年上海市普通高校招生本科普通批次录取工作正在进行中,该批次实行平行志愿投档。


今年共有515所院校(1036个院校专业组)参加本科普通批次招生。为确保投档录取工作顺利,市教育考试院将组织招生院校开展模拟投档,同时确定各院校招生计划的增量。7月19日,市教育考试院进行正式投档,当晚公布本科普通批次各院校专业组投档分数线。


招生院校将按照公布的《招生章程》进行专业录取。

 


内容来源:由上海市教育考试院主办的“上海招考热线”网站


登录高考直通车APP
查看完整试题答案
好的
查看完整试题
特别声明:
1. 本站注明稿件来源为其他媒体的文/图等稿件均为转载稿,本站转载出于非商业性的教育和科研之目的,并不意味着赞同其观点或证实其内容的真实性。如转载稿涉及版权等问题,请作者在两周内速来电或来函联系,本站根据实际情况会进行下架处理。
2. 任何媒体、网站或个人未经本网协议授权不得转载、链接、转贴或以其他方式复制发表,违者本站将依法追究责任。
举报理由选择
确定
高考直通车官网

哇哦!快加入高考直通车APP,发现更多精彩内容,与学霸一起交流学习吧!