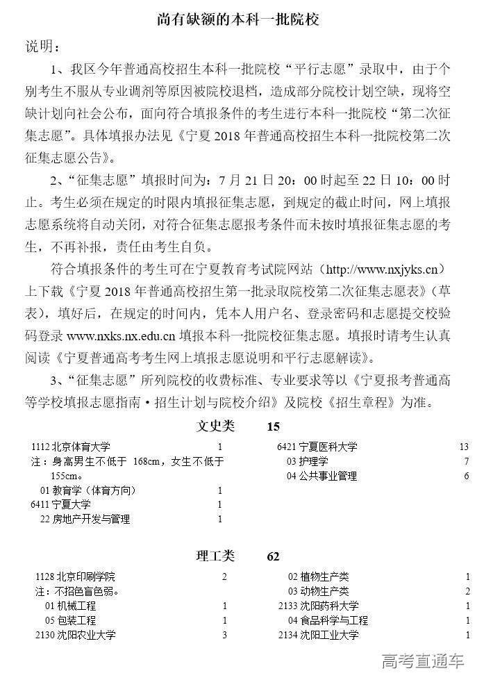
我区今年普通高校招生本科一批院校征集志愿录取后,由于个别考生不服从专业调剂等原因被院校退档,造成部分院校计划空缺,现将空缺计划向社会公布,面向符合填报条件的考生进行本科一批院校第二次征集志愿。有关第二次征集志愿填报及投档的要求公告如下:
一、填报条件
本科一批最低录取控制分数线为文科528分、理科463分(均包括政策加分),凡高考成绩达到我区本科一批录取控制分数线,未被录取的考生可填报本次征集志愿。已经被录取、录取过程中自愿放弃志愿录取的考生不得再填报本次征集志愿。
凡高考成绩达到我区本科一批最低录取控制分数线以下20分以上(文科508分、理科443分)且未被录取的考生,可作为备档考生填报本次征集志愿。
二、填报时间、地点及办法
征集志愿填报时间为:7月21日20:00时起至22日10:00时止。考生必须在规定的时限内填报征集志愿,到规定的截止时间,网上填报志愿系统将自动关闭,对符合征集志愿报考条件而未按时填报征集志愿的考生,不再补报,责任由考生自负。
符合填报条件的考生可在宁夏教育考试院网站(http://www.nxjyks.cn)上下载《宁夏2018年普通高校招生第一批录取院校第二次征集志愿表》(草表),填好后,在上述规定的时间内,凭本人用户名、登录密码和志愿提交校验码登录www.nxks.nx.edu.cn填报本科一批院校第二次征集志愿。填报时请考生认真阅读《宁夏普通高考考生网上填报志愿说明和平行志愿解读》。
三、填报注意事项
有关本次征集志愿的院校代码、名称和专业代码、名称、计划缺额数等详见“宁夏教育考试院网站”或到考生报名所在县(市、区)教育考试中心咨询。
征集志愿所列院校的收费标准、专业要求等以《宁夏报考普通高等学校填报志愿指南·招生计划与院校介绍》及院校《招生章程》为准。
填报厦门大学(院校代号3502)征集志愿的考生还需在宁夏教育考试院网站(http://www.nxjyks.cn)上下载《宁夏2018年高考考生填报“非西藏生源定向西藏就业”专业志愿申请表》,填好后在征集志愿结束前交考生所在县(区)教育考试中心,否则填报志愿无效。
四、征集志愿投档办法
在本科一批最低录取控制分数线上,根据考生的第二次征集志愿,按“平行志愿”投档原则进行投档。
对仍未完成招生计划的院校,由院校提出申请,经自治区招生工作委员会批准可适当降分(最大降分幅度不得低于第一批录取院校本科最低录取控制分数线下20分),依据备档考生的征集志愿,按“平行志愿”投档原则投档。
宁夏教育考试院
2018年7月21日
附件:
[1] 宁夏2018年普通高校招生第一批录取院校第二次征集志愿表(草表).doc
[3] 填报“非西藏生源定向西藏就业”专业志愿申请表.doc

