7月20日上午,在鼓楼区政府统一部署下,鼓楼十个街镇牵头,组织教育、公安、消防、城管、安监、市场监管、税务等部门,分头、多点、同步开展校外无证办学机构专项整治统一行动。





当天的联合执法行动,共出动检查人员150人次,突击检查了优胜教育、可爱学、加里教育、祥云学堂等31家无证办学机构,发出停止办学通知书24份,拆除广告牌30余处。
各街镇与区直部门
还将开展集中整治回头看行动
鼓楼区教育局民管办当场通报了联合行动的战果:
五凤街道出动15人次,检查1家(壹加壹教育咨询有限公司),并发放停办通知书;
鼓东街道出动15人次,检查1家(理臣教育会计培训),并发放停办通知书;
南街街道出动12人次,检查1家(福建高考志愿研究中心),该无证办学机构当场关门,后期街道会进一步跟进落实;
东街街道出动13人次,检查3家(金豆豆、启行教育、可爱学),其中金豆豆未开门营业,启行教育经劝导后关门,向无证办学机构可爱学发放了停办通知书;
水部街道出动10人次,检查3家,3家均已停业搬离;
安泰街道出动21人次,检查5家,现场停业搬离1家,发放停办通知书2家;
鼓西街道出动15人次,检查3家(学道教育、博雅教育、小学生英语培训),其中学道教育、博雅教育未开门营业,小学生英语培训经劝导后关门;
华大街道出动9人次,检查2家;
温泉街道出动12人次,检查8家,向优胜教育、可爱学、加里教育、祥云学堂等发放停办通知书8份;
洪山镇出动14人次,检查4家(文思特学校、子千教育信息咨询有限公司、悠乐琴行、福州思远教育信息咨询有限公司),其中文思特学校已停业搬离,向其余3家发放停业通知书。
同时鼓楼区校外培训机构专项整治工作小组办公室派出人员对整治工作展开巡查,区效能办也到点督查。
“下一阶段,各街镇与区直部门将继续协同配合,开展集中整治回头看行动,确保整治活动取得实效,以进一步规范教育培训市场。”鼓楼区教育局民管办主任陈勇表示。
特别提醒
这些“黑”教育培训机构被取缔,是因为他们缺少“中华人民共和国民办学校办学许可证”,就是我们俗称的“民办教育培训资格证”。并不是因为没有营业执照哦!家长们在给孩子选择培训机构的时候也要擦亮眼,一定要看清楚“中华人民共和国民办学校办学许可证”,不要被“黑”培训机构用营业执照忽悠了!
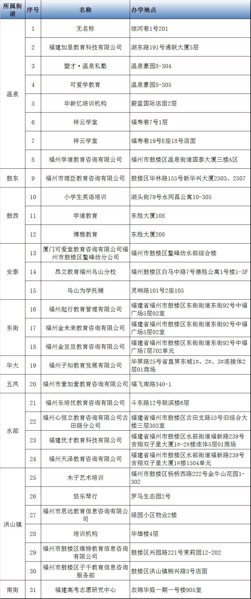
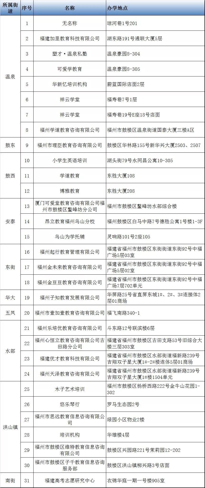
鼓楼区无办学资质机构名单
无证培训机构的危害
无消防验收,存在安全隐患。按照规定,若没有通过消防备案审批,教育主管部门是不会颁发办学许可证的。无证培训机构没有经过消防验收,存在一定安全隐患。
退费维权难度大。无证培训机构无法提供发票,也不会与消费者签署协议。当学生因某些原因不能继续培训,要求退还培训费用时,常出现退费难度大的问题,往往需要花费很多精力、很长时间才能完成退款手续,有些甚至空手而归。
虚假宣传,夸大效果。“押题命中率98%”、“交钱保过,7天后拿证”、“顶级教师一对一”,很多无证培训机构以虚假广告吸引生源,让消费者难辨真假。学生报名缴费上课之后,往往发现课程效果并不如广告词,却为时已晚。
教学无计划,教师无资质。无证培训机构往往没有系统的教学计划,聘请的教师存在无教师资格的情况。同时存在培训教师随意安排授课时间和内容,临时性开课、临时性停课等问题。
“三看”分辨教育机构是否正规
按照规定——
正规培训机构必须拥有两证:教育主管部门审批的办学许可证,民政局颁发的非企业法人登记证(或市场监督局颁发的营业执照)。
分支教学点需有教育主管部门盖章的分支教学点批准表。
选择教育培训机构时,要“三看”——
一看,办学许可证、非企业法人登记证(或营业执照)是否齐全;
二看,办学许可证是否在有效期内;
三看,办学许可证上的登记办学地址和实际办学场所是否一致。
学前教育、义务教育阶段民办学校
及其他文化教育的民办学校设立
需要哪些条件?
1申请条件
(1)有明确的办学宗旨、培养目标;
(2)有相应的符合安全条件的教学场所和设施设备:
办学场地应当符合消防和房屋质量安全要求(其中校舍建筑面积:培训机构不少于500平方米、幼儿园不宜少于2193平方米并且室外游戏场地人均面积不应低于4平方米、小学和初中学校不少于5000平方米);
(3)有必备的办学资金和稳定的经费来源:
在我区设立培训中心的注册资金不少于30万元,培训学校不少于50万元,幼儿园、小学和初中学校建校启动资金不少于办学投资规划的50%,流动资金应不少于学校实际办学规模要求所收学费总量;
(4)有合格的教师和管理人员:
有与办学层次、办学范围、办学规模相适应的专职管理人员,专职管理人员不少于3人。其他单位在职人员不得作为培训机构的专职管理人员。其中校长须具有大专及以上文化程度;具有教师资格证以及3年以上教育管理工作经历,年龄原则上不超过68周岁,身体健康。一个校长只能在一所学校任职。
有一定数量与培训内容和办学规模相适应的熟悉教学业务的专兼职教师。教师应当具有教师资格或达到相应任职条件,不得聘用公办在职教师在工作日内兼职、兼课。不得招聘与其他民办学校尚未解除或终止聘用合同的教职工。聘请外籍人员作为教师或管理人员的培训机构,必须取得《外国文教专家聘请资格证》,相关人员必须取得《外国专家证》,并到当地公安出入境管理部门办理相关手续。
(5)有办学章程、教学计划和规章制度;
(6)设立学校必须符合当地教育发展规划和学校布局要求。
2申请方式
行政服务中心窗口
受理时间: 法定工作日: 9:00-12:00 13:00-17:00(冬令时) 9:00-12:00 14:00-17:30(夏令时)
受理地点: 福州市鼓楼区温泉公园路89号福州市鼓楼区行政服务中心综合窗口(教育局)
网上申请方式
1、【三星】网上申请和预审,窗口纸质材料收件受理(收到纸质材料后才能受理)
网上申请到窗口最多次数(含领取结果) 2 次

