宁夏2018年普通高校招生本科二批院校
第二次征集志愿公告
我区今年普通高校招生本科二批院校征集志愿录取结束后,仍有个别考生不服从专业调剂等原因被院校退档,造成部分院校计划空缺,现将空缺计划向社会公布,面向符合填报条件的考生进行本科二批院校第二次征集志愿。有关第二次征集志愿填报及投档的要求公告如下:
一、填报条件
本科二批最低录取控制分数线为文科498分、理科432分(均包括政策加分),凡高考成绩达到我区本科二批录取控制分数线,未被录取的考生可填报本次征集志愿。已经被录取、自愿放弃志愿录取的考生不得再填报征集志愿。
二、填报时间、地点及办法
征集志愿填报时间为:7月27日20:00时起至28日14:00时止。考生必须在规定的时限内填报征集志愿,到规定的截止时间,网上填报志愿系统将自动关闭,对符合征集志愿报考条件而未按时填报征集志愿的考生,不再补报,责任由考生自负。
符合填报条件的考生可在宁夏教育考试院网站(http://www.nxjyks.cn)上下载《宁夏2018年普通高校招生第二批录取院校第二次征集志愿表》(草表),填好后,在上述规定的时间内,凭本人用户名、登录密码和志愿提交校验码登录www.nxks.nx.edu.cn填报本科二批院校第二次征集志愿。填报时请考生认真阅读《宁夏普通高考考生网上填报志愿说明和平行志愿解读》。
三、填报注意事项
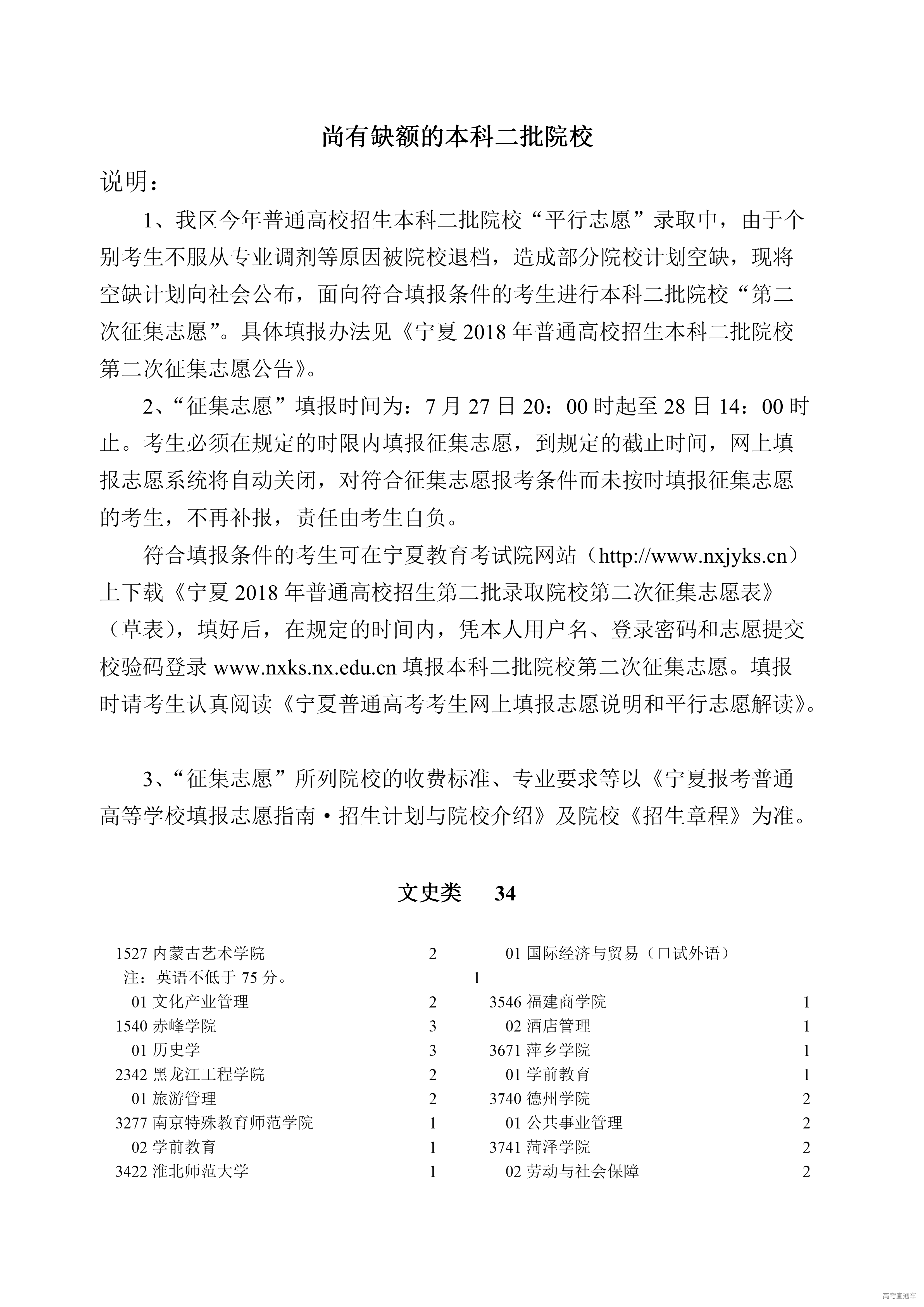
有关本次征集志愿的院校代码、名称和专业代码、名称、计划缺额数等详见宁夏教育考试院网站。
征集志愿所列院校的收费标准、专业要求等以《宁夏报考普通高等学校填报志愿指南·招生计划与院校介绍》及院校《招生章程》为准。
四、征集志愿投档办法
在本科二批最低录取控制分数线上,根据考生的征集志愿,按“平行志愿”投档原则进行投档。
宁夏教育考试院
2018年7月27日
附件:
[1] 宁夏2018年普通高校招生第二批录取院校第二次征集志愿表(草表).doc
[2] 尚有缺额计划的本科二批院校



