1.我校2019年春季高职分类考试招生覆盖学校所有招生专业,分类招生约3600个计划,占全校总计划75%。 2.3月初正式启动报名,4月下旬完成招生录取。 3.高中生可同时选报现代学徒制试点招生、自主招生、依据学考成绩录取招生,如以上模式均无被录取,可继续参加普通高考录取;中职生可同时选择报考中职生自主招生、中职生免试录取招生、“3+专业技能课程证书”招生。 4.学考新增美术类招生专业。 5.将“3+专业技能课程证书”录取时间调整至3月份进行。 6.高中生现代学徒制试点招生和中职生自主招生,均由我校自主命题。 7.全省统一报考平台,考生无需寄送材料到我校,直接网上报考,学校网上审核,轻松便捷省时! 8.高中生报考现代学徒制试点招生,无需语数英三科学考成绩,报考只需1 个C,相当Easy! 9.一经录取免统一高考,即可入读国家示范性高职院校,毕业文凭与统一高考录取的考生完全一致。 10.增加机会,提前录取,减轻压力,公办文凭,毕业可继续报考专插本。 11.现代学徒制的核心是校企联合招生、联合培养,具有校企联合双元育人、交互训教、在岗培养、学徒双重身份、工学交替、岗位成才的特点。学生既是学校的学生,又是企业的员工;学生与企业签订劳动合同,学校与企业签订联合办学合同。 12.报考分类考试招生必须获得高考报名资格。拟报考高职院校分类考试招生但未办理高考报名手续的考生,须在补报名期间(2月20日)办理高考报名手续,否则不得报考高职院校分类考试招生。 1993年 筹建,原名番禺理工学院 1997年 教育部正式批准备案,全国首批、广州市属第一所公办全日制普通高等职业院校 2003年 被广州市政府确定为市属高等职业教育龙头院校 2005年 以“优秀”成绩通过教育部人才培养工作水平评估 2006年 被教育部、财政部确定为“国家示范性高等职业院校建设计划”首批28所立项建设院校之一 2009年 通过教育部、财政部的验收,被正式批准为首批国家示范性高等职业院校 2010年 被广东省人民政府授予“广东省职业技术教育工作先进集体”称号 2014年 荣获我国职业教育界的最高奖项——第四届黄炎培职业教育奖“优秀学校奖”;被教育部评为“全国毕业生就业典型经验高校50强” 2016年 成为广东省一流高职院校建设计划立项建设单位 2017年 荣登“全国高职院校国际影响力50强”和“全国高职院校服务贡献50强”榜单;广东省大学生创新创业教育示范学校 2018年 被评为广东省大学生创新创业教育示范学校,我校与新加坡南洋理工学院学生海外研习基地合作项目入选全国首批20个“中国—东盟高职院校特色合作项目” 2019年 这一年,欢迎您的加入,让我们携手共铸番职辉煌! 本简章适用于我校2019年春季分类考试招生的依据学考成绩招生、“3+专业技能课程证书”考试招生、退役士兵招生、现代学徒制试点招生、中职生自主招生、高中生自主招生(中外合作招生)共六种类型。
覆盖学校所有招生专业,分类招生约3600个计划,占全校总计划75%。
(一)学校招生代码:学校全称:广州番禺职业技术学院,招生院校代码:12046(中外合作招生专业单独代码72046)
(二)招生专业与计划
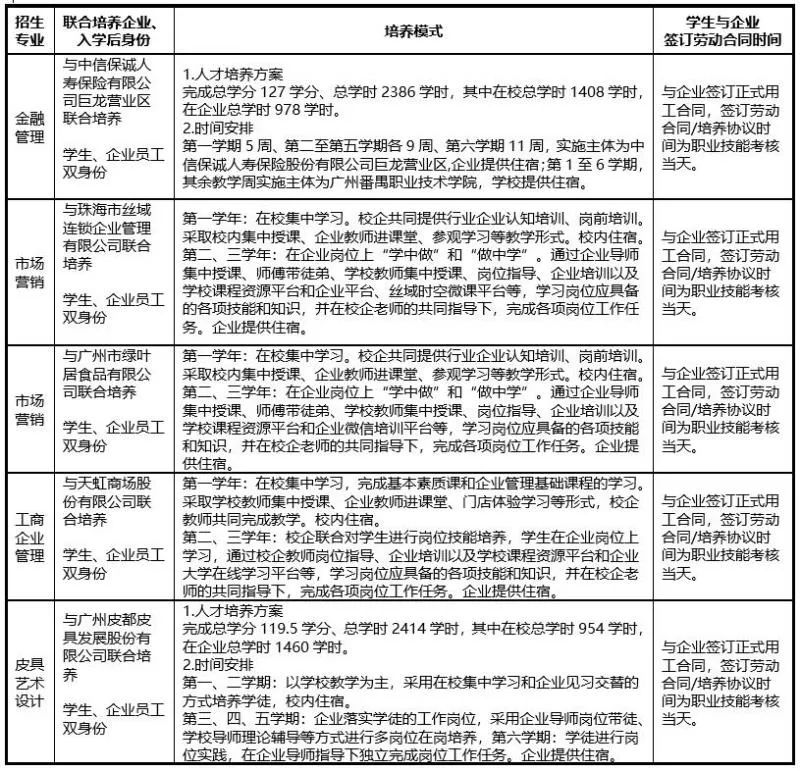
1.自主招生(含现代学徒制试点招生)
2.“3+专业技能课程证书”考试招生(含退役士兵招生)
3.依据学业水平成绩录取招生(面向高中生文科类、理科类和美术类)
招生专业及招生计划以考试院公布为准。
(三)机械制造与自动化专业,与加拿大北大西洋学院中外合作办学,单独代码(72046),单独划线。
(四)对视觉传播设计与制作、动漫设计、产品艺术设计、皮具艺术设计、艺术设计、环境艺术设计、首饰设计与工艺、宝玉石鉴定与加工、珠宝首饰技术与管理专业不招色盲者;因用人单位对身高有要求,报考酒店管理和旅游管理专业男生身高低于1.68米、女生身高低于1.56米的考生请慎重报考。
(五)学生宿舍住宿费为1000-1500元/学年。
(六)通过自主招生录取的学生,不得转学或转专业,请考生在填报志愿时,认真思考,慎重选报;“3+专业技能课程证书”考试招生、依据学考成绩招生录取的学生,转学或转专业,按我校学籍管理规定执行。
(七)如我校各分类招生的计划未完成,则将其转为面向广东省的普通高考类招生计划。
(一)依据学考成绩招生:考生可填报一个平行志愿组6个院校志愿,每所院校可填报6个专业志愿、1个是否服从专业调剂选项。 (二)“3+专业技能课程证书”考试招生(含退役士兵招生):专科批次设6个院校志愿,每所院校最多可填报6个专业志愿、1个是否服从专业调剂选项。 (三)自主招生(含现代学徒制试点招生):普通高中毕业根据我校招生专业类型和本人报考条件填报最多2个专业志愿,中职毕业根据我校招生专业类型和本人报考条件填报最多1个专业志愿(如填报第二志愿直接视为无效)。
报考 “依据学考成绩招生录取”的普通高中考生: 1.符合广东省普通高等学校统一招生考试报名资格并取得2019年考生号的应、往届普通高中毕业生; 2.文科类、理科类普通高中考生的3门普通高中学业水平考试科目均须获得等级成绩,且至少有1门达到C级及以上等级。美术类普通高中考生的3门普通高中学业水平考试科目至少有2门学科成绩达到D级及以上等级。文科类考生的3门考试科目为物理、化学、生物;理科类考生的考试科目为思想政治、历史、地理;美术类文科考生的考试科目为物理、化学、生物;美术类理科考生的考试科目思想政治、历史、地理; 3.报名参加2019年广东省普通高中学业水平考试语文、数学、英语3门科目考试。其中,美术类考生须参加2019年普通高等学校招生美术类术科对应科目的统一考试; 4.身体状况符合相关要求的考生。 报考 “自主招生(含现代学徒制试点招生)”的普通高中考生: 1.符合广东省普通高等学校统一招生考试报名资格并取得2019年考生号的应、往届普通高中毕业生; 2.文科类、理科类普通高中考生的3门普通高中学业水平考试科目均须获得等级成绩,且至少有1门达到C级及以上等级。美术类普通高中考生的3门普通高中学业水平考试科目至少有2门学科成绩达到D级及以上等级。文科类考生的3门考试科目为物理、化学、生物;理科类考生的考试科目为思想政治、历史、地理;美术类文科考生的考试科目为物理、化学、生物;美术类理科考生的考试科目思想政治、历史、地理; 3. 美术类普通高中考生须参加2019年普通高等学校招生美术类对应科目的术科统一考试,并取得成绩; 4.身体状况符合相关要求的考生。 报考 “3+专业技能课程证书”的中等职业学校考生: 1.符合广东省普通高等学校统一招生考试报名资格并取得2019年考生号的应、往届中职(含职业高中、成人中专、技工学校)毕业生; 2. 报名参加2019年招收中职毕业生“3+专业技能课程证书”语文、数学、英语科目考试,且获得招生专业所要求的专业技能课程证书; 3.身体状况符合相关要求的考生。 报考 “自主招生”的中等职业学校考生: 1.符合广东省普通高等学校统一招生考试报名资格并取得2019年考生号的应、往届中职(含职业高中、成人中专、技工学校)毕业生; 2.中职阶段就读的专业与我校招生专业直接相关,并取得与所考报的招生专业大类相关的职业资格技能等级证书。职业资格技能等级证书原则上为国家职业资格中级及以上技能等级证书,或省教育考试院主考的专业技能课程B级及以上证书,或省级以上人力资源和社会保障部门主考(或授权)的中级及以上技能等级证书。获广东省中等职业学校技能大赛二、三等奖的毕业生(毕业两年内),可免考相关专业要求的“技能证书”; 3.身体状况符合相关要求的考生。 对应专业和技能证书具体要求如下: 面向中职生自主招生要求中职对口专业及技能证书对应表 注:考生必须先确定中职所学专业与我校招生专业直接相关,再对应所取得技能证书或课程证书与招生专业所要求的相一致。技能证书上必须注明有中级/四级及以上等级字样,同时发证机关必须为省级以上人力资源和社会保障部门主考(或授权)的技能等级证书;专业技能课程证书必须注明有B级及以上等级。协会颁发的证书(如协会的单证员、跟单员)和上岗位证(如会计从业资格证等上岗证)不视为中级技能证书。 1.符合广东省普通高等学校统一招生考试报名资格并取得2019年考生号的具有高级中等教育及以上毕业资格,能够正常参加学习的退役士兵; 2. 报名参加2019年招收中职毕业生“3+专业技能课程证书”语文、数学、英语科目考试; 3.身体状况符合相关要求的考生。 “现代学徒制试点招生敲黑板”抢先知 (一)我校2019年通过高职自主招生开展现代学徒制专业试点招生,实行招工招生同步的方式,根据招生专业需求招收普通高中应往届毕业生。 (二)现代学徒制实行校企合作自主招生、实施交互联合培养。 1.学校与合作企业联合招生,共同制定招生招工方案,并共同完成招生的命题、考试和录取工作。 2.校企双方根据专业特点和工作岗位的实际需要,共同研制人才培养方案,开发课程和教材,采用学校教师和企业师傅双导师教学,实行学徒工学交替的学习模式,培养适合企业需要和能实现个人发展的高质量技术技能型人才。 3.校企双方共同制订考核标准,采取“过程考核”和“结果考核”相结合的评价方式,对学徒进行共同管理和评价。学徒在岗带薪学习,经校企双方共同考核合格后,获全日制文凭。 (三)报考现代学徒制试点专业的考生除应符合招收基本报考条件外,必须与培养企业签订劳动合同。 1.劳动合同须按照《中华人民共和国劳动合同法》相关规定进行签订并明确双方权责义务。年满18周岁的考生可在征询家长意见后个人签订;16周岁以上不满18周岁的考生应由本人和家长(或法定监护人)共同签订。 2.报考现代学徒制试点专业的考生与合作企业签订劳动合同后,即具备双重身份,既是学校的学生又是企业的员工。考生与合作企业双方须在录取前签订劳动合同,劳动合同期限应涵盖整个高职录取就读阶段。 3.报考现代学徒制试点专业的考生经我校录取后,不得转专业,工作岗位按学校与企业共同设置的岗位进行培养,工作待遇严格按照学生与企业签订劳动合同执行。 (四)招生对象、招生模式、联合培养企业说明 (五)学生身份、学习及住宿安排、教学计划和培养模式、工作岗位和相应的权利义务、签约等相关问题。 “招生录取规则”抢先知 “免试及免证书”抢先知 2月20日至2月22日 未获取高考报名号的考生可在所就读的学校(原高考报名点)办理高考补报名手续,非高考报名点的可到户籍所在地市或县(市、区)招生考试机构办理,详情直接咨询所就读学校或当地招生考试机构; 3月11号前 招生宣传 3月11日-3月15日(暂定) 依据学考成绩招生考生、“3+专业技能课程证书”考生填报志愿; 3月18日-3月28日(暂定) 完成依据学考成绩招生及“3+专业技能课程证书”招生录取; 3月27-3月31日 自主招生接受网上报名,考生须在规定时间使用本人高考报名号及密码通过登录“广东省2019年高职院校自主招生网上报名系统”(网址http://www.eesc.com.cn/gzks)填报志愿及录入相关报名信息及按要求上传有关证明材料电子版,并按要求完成网上缴费;.考生可根据本人报考条件,在
“现代学徒制”(面向普通高中毕业生)
、“文化基础+职业技能”(面向中职毕业生)、“文化基础+职业技能”(面向普通高中毕业生)、“中职技能大赛获奖免试生”四种考核方式中进行报考。 4月2日前 考生资格审核。学校在报名系统中完成所有考生的资格审核工作,考生完成网上缴费。未在4月2日前完成网上缴费的考生视为自动放弃报考资格。 4月4日前 确定参加文化素质(文化基础)考试的考生名单; 4月10日 登录报名系统自行打印准考证并查看所安排考场; 4月13日上午 学校组织文化素质(文化基础)考试,全省自主招生院校统一时间考试; 4月17日前 4月20日 4月24日前 4月24日前 4月30日前 9月
具体时间安排以公布为准,请考生随时关注我校的招生信息网。
目前我校考试大纲、专业介绍正在编写中,待正式启动报名前通过招生网站发布(初定于2月28日发布),敬请关注。目前考生可参考我校2018年招生简章、专业介绍、考试大纲等内容。
补报名时间2019年2月20日至2月22日。
补报名流程
(一)考生向所就读学校或市(县、区)招生办领取高考报名号和初始密码。
(二)网上预报名。凭该报名号和初始密码,考生登录广东省高考报名系统,其中广州市考生登录广州市高考报名系统,认真填写报名信息,采集相片,确认无误后点击“信息确认”。
(三)确认报名。到就读学校或市(县、区)招生办办理报名确认手续,采集指纹,签名确认报名信息。
1月19日至2月22日为我校寒假假期
我校已启动六大招生咨询方式
确保招生咨询不休假
服务不间断
关注网站:
http://zs.gzpyp.edu.cn





















