为贯彻落实《国务院关于深化考试招生制度改革的实施意见》(国发〔2014〕35号)、《教育部关于积极推进高等职业教育考试招生制度改革的指导意见》(教学〔2013〕3号)、《广东省人民政府关于深化考试招生制度改革的实施意见》(粤府〔2016〕17号)、《关于深化2019年普通高等学校考试招生改革的通知》(粤教考函〔2018〕73号)和《广东省教育厅关于开展2019年高职院校招生培养改革申报工作的通知》(粤教职函〔2019〕6号)等文件精神,现就2019年广东省外语艺术职业学院自主招生专业的考试大纲予以公布,请考生查阅。 考试科目和分值 一.学考+校测(面向高中毕业生的) 舞蹈表演专业(只招收普通高中毕业生):实行“文化素质+ 职业技能”的考核方式,“文化素质”统一采用高中学业水平考试的语文、数学、英语三科成绩(简称“学考”,满分值300分)和音乐或者舞蹈术科成绩;职业技能考核主要对考生进行职业适应性测试, 主要进行舞蹈表演 基本素质测试,测试内容包括考生的舞蹈基本功和身体条件,满分值为100分。 二、高职自主招生(高职学前教育学院) 舞蹈教育、学前教育(含学前教育专业学院)、艺术设计、影视动画、数字媒体应用技术、计算机应用技术等6个专业:实行“文化基础考试 ( 含综合文化知识和专业综合理论 )+ 职业技能考核”的考试形式,综合文化知识和专业综合理论、职业技能的权重比例为 4:3:3 。入学测试总分的满分值为 500 分,其中综合文化知识的满分值为 200 分,专业综合理论的满分值为 150 分,职业技能考核的满分值为 150 分。 文化基础考试的考试内容涵盖自然和人文科学基本知识、职业道德基本要求、人际交往基本常识、汉语言写作基本能力、专业综合理论等技能型人才必备的实用性知识。职业技能考核分专业采用现场实操或机试的形式,对考生进行基本专业技能的实操测试。
三、各招生专业考试大纲见附件 |
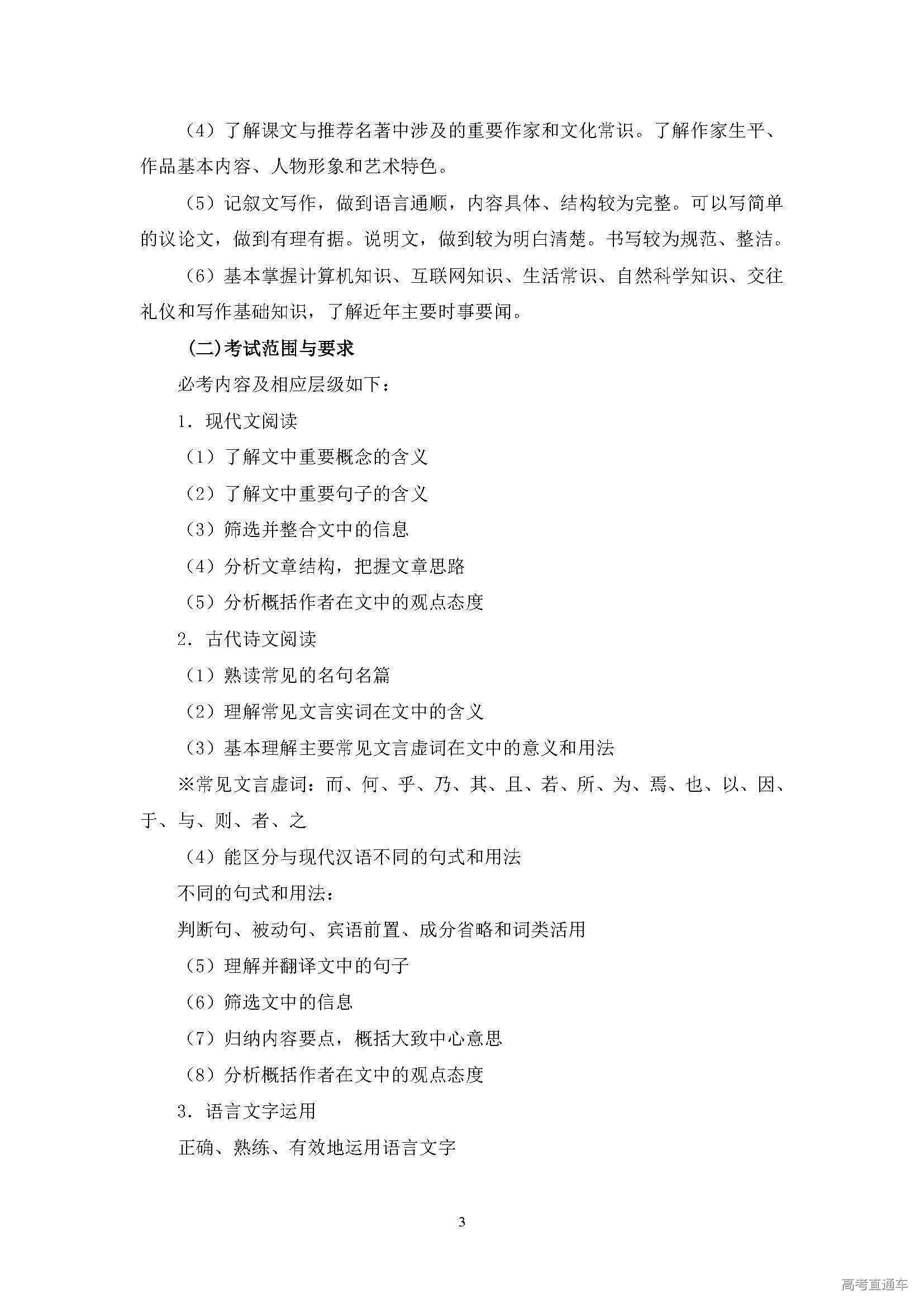
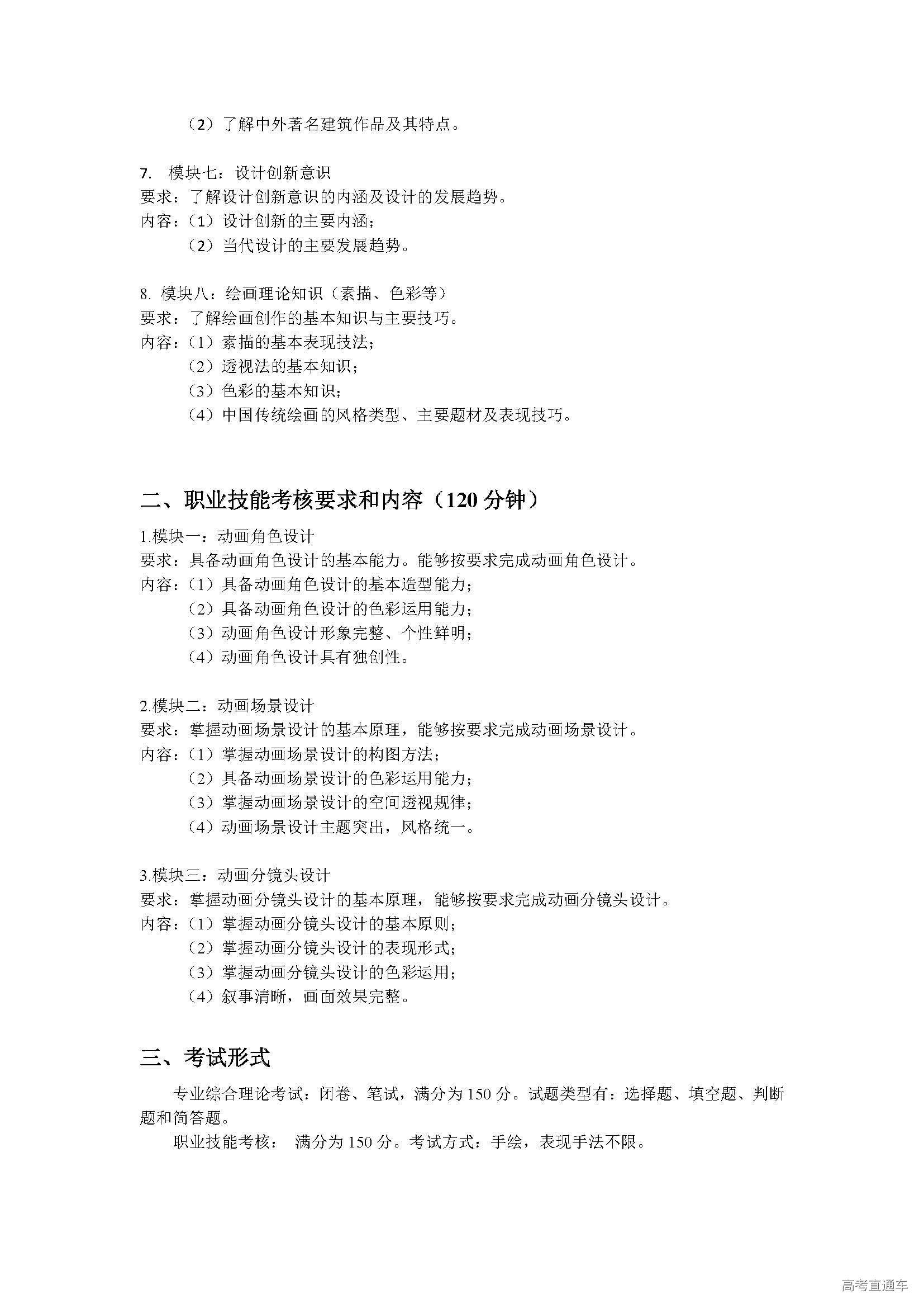
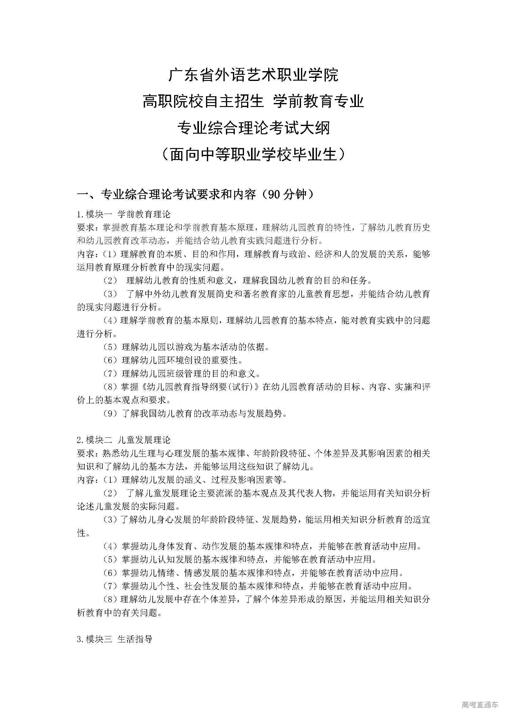
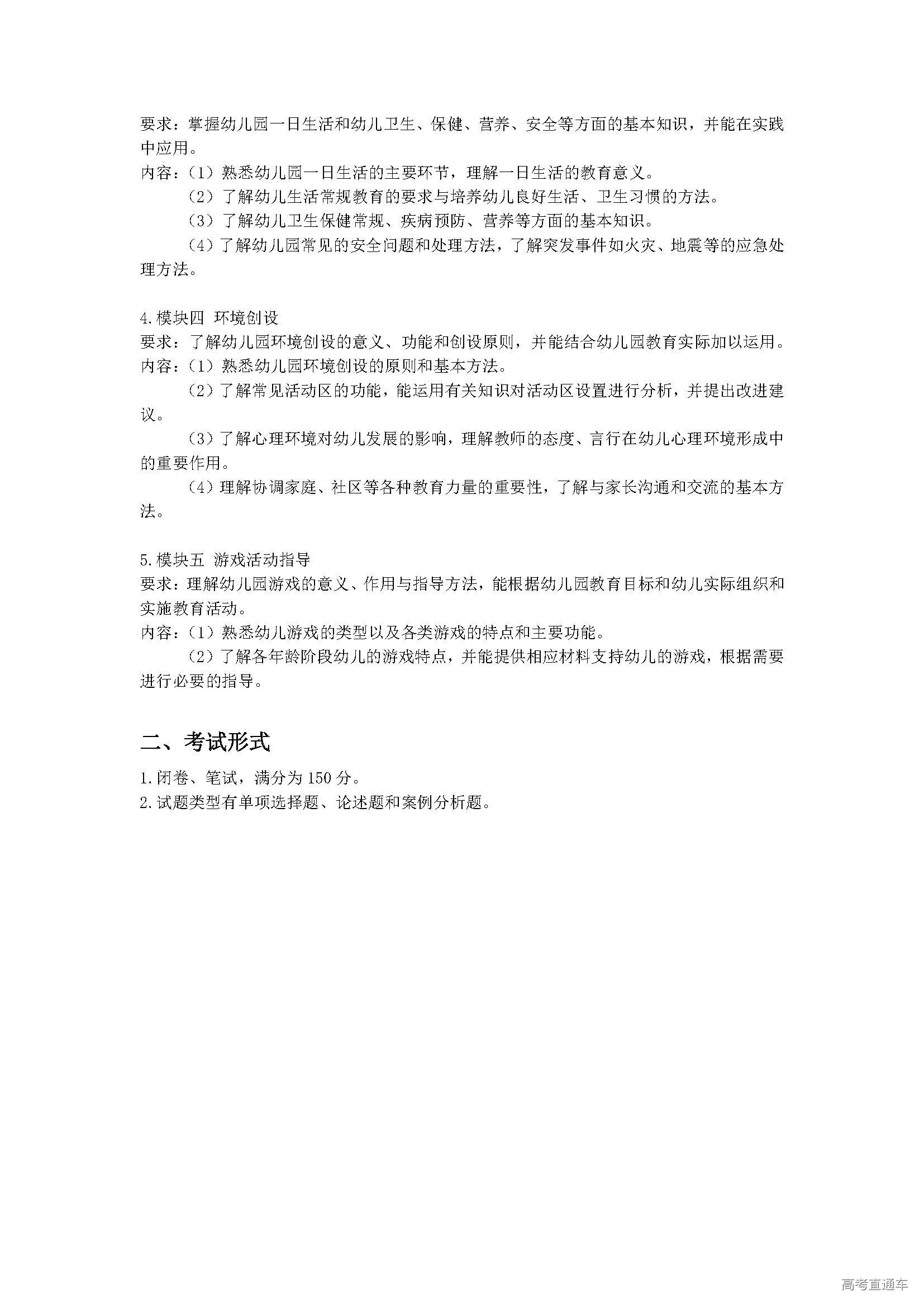
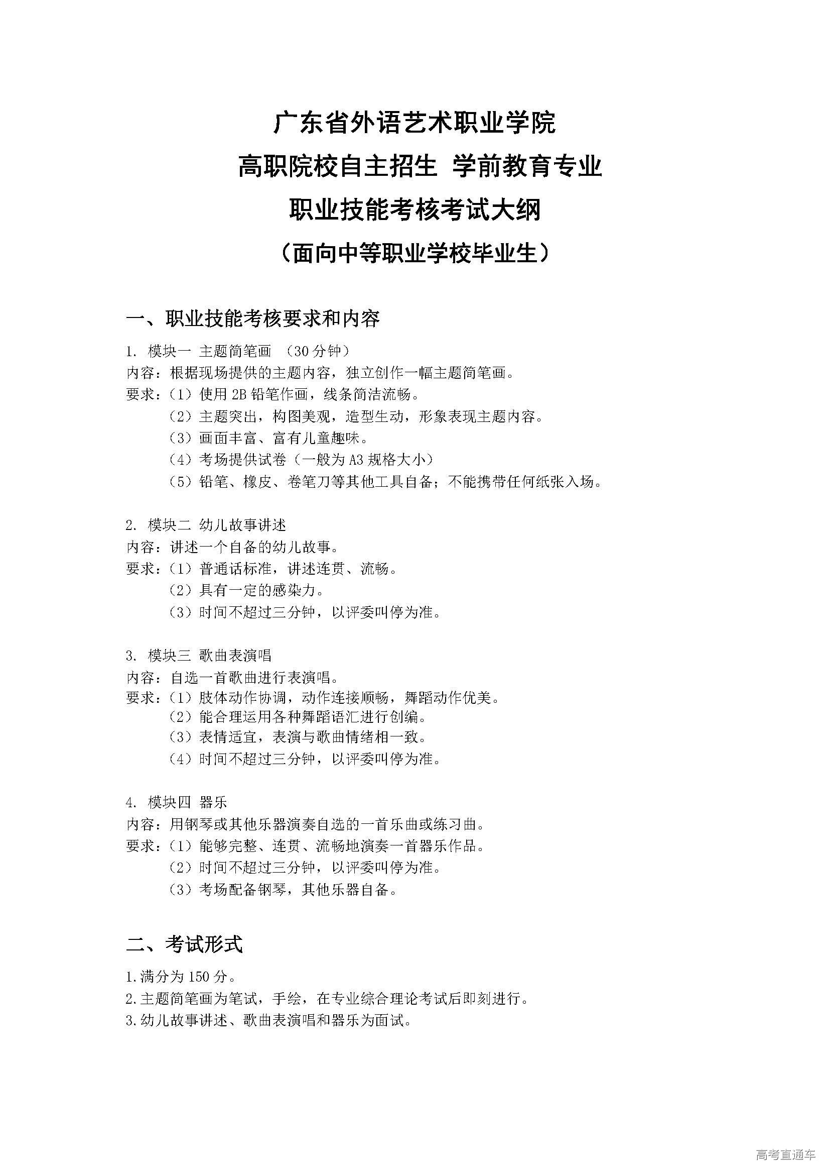
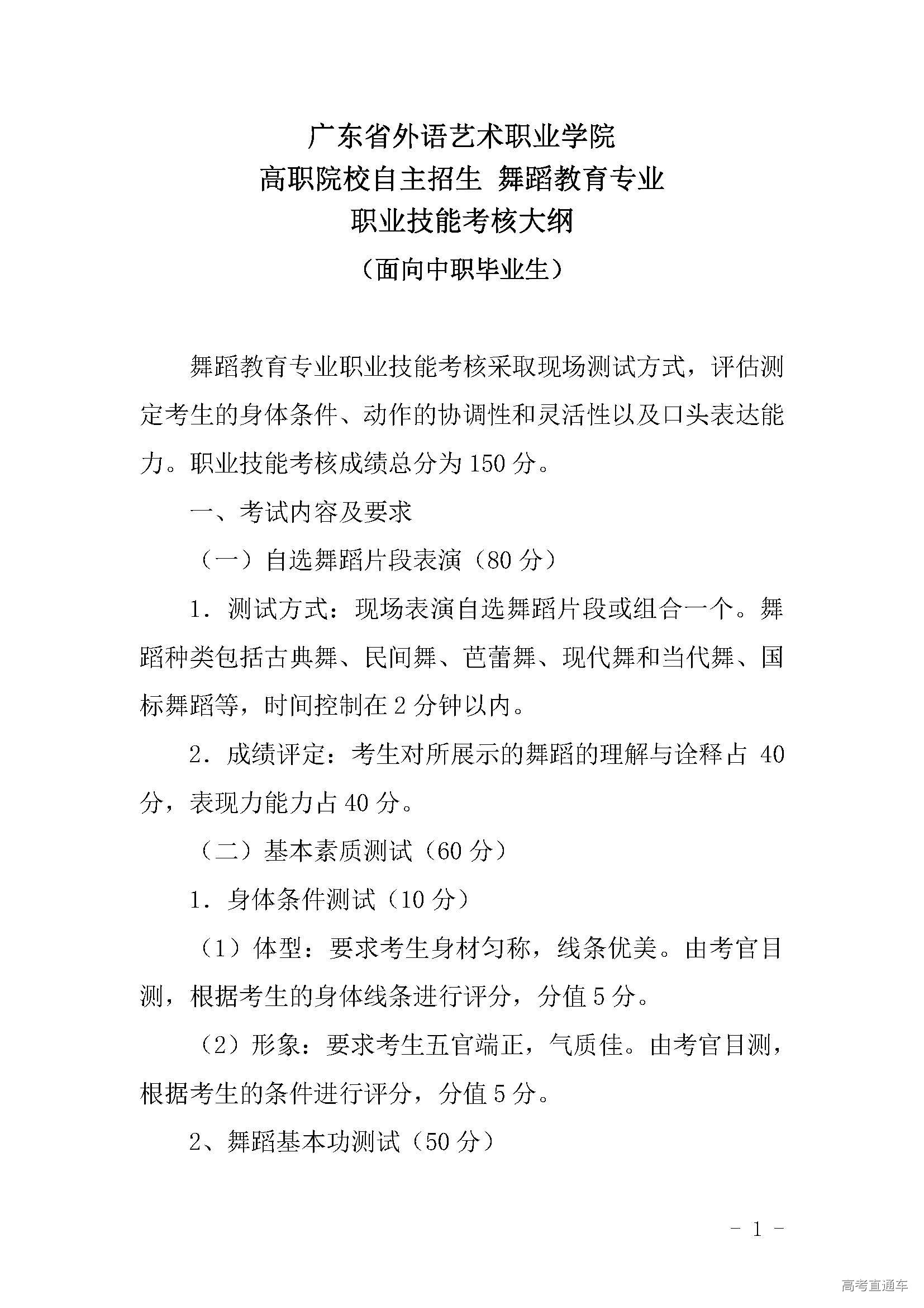
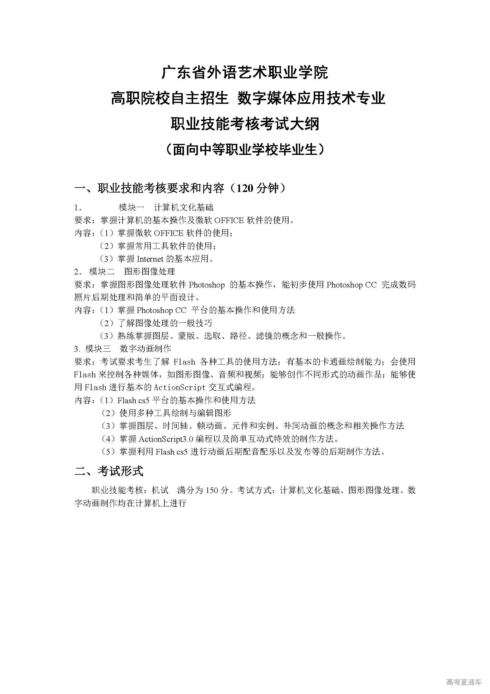
附件【高职院校自主招生(面向中职)综合文化知识考试大纲.doc】 附件【高职院校自主招生(面向中职)艺术设计专业专业综合理论和职业技能考核大纲.doc】 附件【2019-高职院校自主招生(面向高中)舞蹈表演专业职业适应性测试大纲(1).doc】 附件【高职院校自主招生(面向中职)影视动画专业专业综合理论和职业技能考核大纲(最新).doc】 附件【自主招生学前教育专业专业综合理论考核大纲.docx】 附件【自主招生学前教育专业职业技能考核考试大纲.docx】 附件【舞蹈教育专业职业技能测试大纲.doc】 附件【舞蹈教育专业专业综合理论和职业技能考核大纲.doc】 附件【高职院校自主招生(面向中职)计算机应用技术专业职业技能考核考试大纲.docx】 附件【高职院校自主招生(面向中职)计算机应用技术专业专业综合理论考试大纲.doc】 附件【高职院校自主招生(面向中职)数字媒体应用技术专业职业技能考核考试大纲.docx】 附件【高职院校自主招生(面向中职)数字媒体应用技术专业专业综合理论考试大纲.doc】 |
查看完整试题
登录查看完整试题答案
阅读数:2.2 k
特别声明:
1. 本站注明稿件来源为其他媒体的文/图等稿件均为转载稿,本站转载出于非商业性的教育和科研之目的,并不意味着赞同其观点或证实其内容的真实性。如转载稿涉及版权等问题,请作者在两周内速来电或来函联系,本站根据实际情况会进行下架处理。
2. 任何媒体、网站或个人未经本网协议授权不得转载、链接、转贴或以其他方式复制发表,违者本站将依法追究责任。
1. 本站注明稿件来源为其他媒体的文/图等稿件均为转载稿,本站转载出于非商业性的教育和科研之目的,并不意味着赞同其观点或证实其内容的真实性。如转载稿涉及版权等问题,请作者在两周内速来电或来函联系,本站根据实际情况会进行下架处理。
2. 任何媒体、网站或个人未经本网协议授权不得转载、链接、转贴或以其他方式复制发表,违者本站将依法追究责任。

























