各地考生正在期中考试的关键时期,高中阶段每一次大考在自主招生、综合评价等自主选拔招生方式中占有特殊位置,本文综合梳理阶段考试的作用,供家长和考生提前了解。
一、高中时期的关键考试
高中生在高中三年要经历过无数次考试,在数不清的考试中,这些考试对于升学有着比预想中更大的作用:
即高一、高二上学期和下学期的期中、期末考试,高三的期中、期末考试,加上高三约三次模拟考试,共计14次大考。
二、自主选拔招生对成绩的考察
家长帮考生报考自主招生、综合评价等自主选拔招生时会发现,高校在必填内容中会要求填写考生的个人成绩。主要表现为:
1、各科分数
报名系统会要求考生填写各科成绩和卷面满分成绩,不同高校考察重点不同,一般遵循越临近高考的成绩更重要,与所报学科相关成绩更重要。
2、学业水平考试成绩
学业水平考试成绩需要填写考生等级和对应最高等级。在综合评价中,学业水平考试成绩不仅是初审审核依据,还在最终录取时占据约10%的比重。
3、年级排名
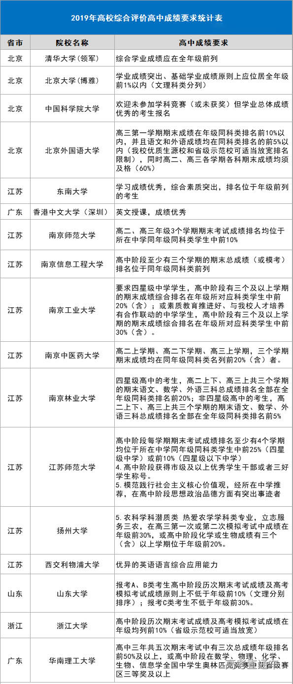
考生需填写自身成绩对年级排名,一般文理科分开计算。个别高校会在招生简章中明确要求考生的年级排名。如2019年北京大学综合评价(博雅计划)要求考生成绩应在全年级前1%以内。
4、单科成绩
2019年中国人民大学、天津大学、复旦大学三所高校的自主招生均认可单科或综合成绩优秀的考生报考。想要通过这类条件报考高校时,在相关科目的成绩方面需要有优秀表现。
如图所示,2019年自主招生报名系统后台截图:
三、高校自主选拔对成绩的具体要求
考生成绩是高校自主招生、综合评价初审考查的重要依据,平时成绩越高,越能体现考生的综合实力,也更容易被目标高校认可。除此之外,部分高校综合评价对考生的学习成绩有具体要求:
了解高中时期考试的作用对于考生的学业规划非常重要。现阶段,高三考生可参照2019年高校自主选拔的要求,帮助选择自主选拔录取方式、划定目标院校范围等;高一、高二年级考生可从选科、学考等方面提前规划,有的放矢的为自身积累综合实力,集中精力向目标高校靠近。


