新高考改革的推荐,高中选科专业一直是大家很想了解的。因此,本文就来详细解说史化政、史生政两个选课组合的可选的院校范围和专业,供家长和考生参考。
专业覆盖率:史化政>史生政
史生政专业可报专业与限报专业
史生政专业可报比例大致在50%。该组合能报绝大部分文科专业以及生物相关的理科专业,但虽然有生物的加入,但实际上生物学科能报的专业并不多,因此它的专业覆盖率不是很高,报考会有一定程度的受限。
史生政选科模型可报专业
以下是结合大部分院校专业要求整理的该组合的专业报考范围,供参考:
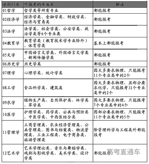
史化政专业可报专业与限报专业
史化政专业可报比例大致在70%。该组合既能报跟化学等相关的理科专业,又能报绝大部分文科类专业,专业选择范围还是比较广泛的。唯一的一个缺点就是,部分名牌大学的工科专业不能报,因为它们要求必须选物理这科,对物理要求高,但是对一般考生没有太大影响。
史化政选科模型可报专业
以下是结合大部分院校专业要求整理的该选科组合的专业报考范围,供参考:
专业院校推荐
1、文科专业院校推荐
哲学类专业推荐:哲学、宗教学、逻辑学、伦理学、美学、心理学、现代西方哲学、科学技术哲学、社会学
王牌院校推荐:北京大学、复旦大学、中国人民大学、南京大学
经济学类专业推荐:经济学、财政学、国民经济管理、环境资源与发展经济学、保险、金融工程、信用管理、体育经济、国际文化贸易
王牌院校推荐:中国人民大学、复旦大学、北京大学、南开大学、中央财经大学、对外经济贸易大学、东北财经大学、上海财经大学、厦门大学
管理学类专业推荐:公共管理、公共关系学、劳动与社会保障、电子商务及法律、连锁经营管理、电子商务、文化产业管理、国防教育与管理、人力资源管理
王牌院校推荐:清华大学、同济大学、国防科技大学、北京航空航天大学、天津大学、哈尔滨工业大学、上海交通大学、浙江大学、合肥工业大学
文学类专业推荐:汉语言文学、对外汉语、古典文献、应用语言学、俄语、法语、、阿拉伯语、波斯语、编辑出版学、媒体创意、广播电视新闻学、音乐科技与艺术
汉语言文学专业王牌院校推荐:北京大学、北京师范大学、复旦大学、华东师范大学、南京大学、浙江大、山东大学、四川大学
2、化学相关专业院校推荐
化学专业在学科分类上面,根据其侧重点的不同,分为五大类别:生物化学、有机化学、高分子化学、分析化学、物理化学。
就业前景:化学专业毕业生就业前景良好。具体来说可分为研发、技术、销售、市场推广这四大就业方向。
推荐院校:
3、生物相关专业院校推荐
生物科学是一门以实验为基础,研究生命活动规律的科学,与生物技术,生物工程是兄弟专业。其专业涉及面相当广,包含生物科学、生物信息学、生物信息技术、生物科学与生物技术、动植物检疫、生物化学与分子生物学、医学信息学、植物生物技术、动物生物技术、生物工程、生物安全、生物制药工程、生物医学工程、生物制药。
就业前景:从事工业、医药、食品、农、林、牧、渔、环境保护、园林等行业的企业、事业和行政管理部门从事与生物科学、生物技术相关的应用研究、技术开发、生产管理、行政管理等工作。
推荐院校:





