教师教育改革是今年教育部重点工作之一。
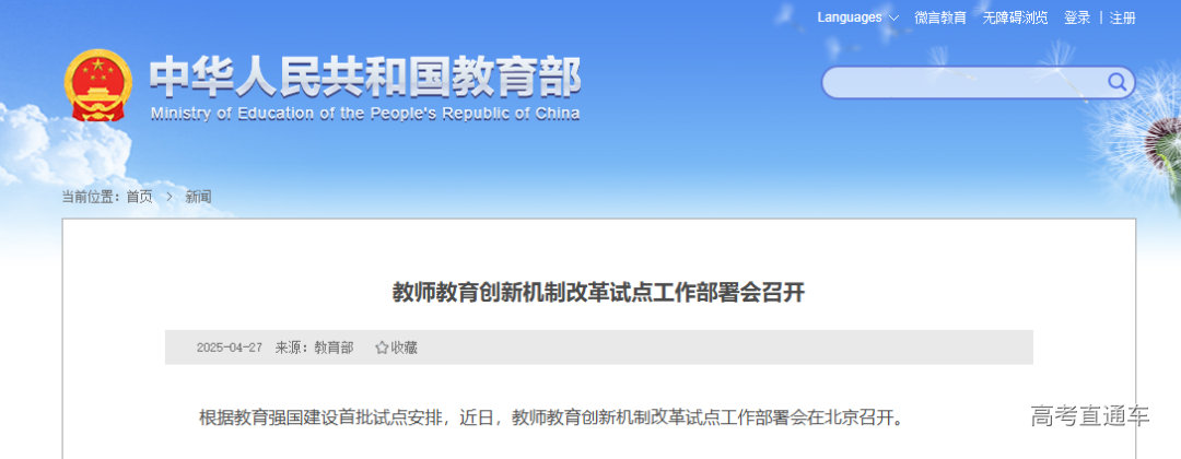
教育部4月27日消息,根据教育强国建设首批试点安排,近日,教师教育创新机制改革试点工作部署会在北京召开。河北、山东、湖北、广东、重庆、甘肃等6个试点省份和清华大学、北京师范大学、东北师范大学、南京大学等4所试点高校汇报了试点实施方案。
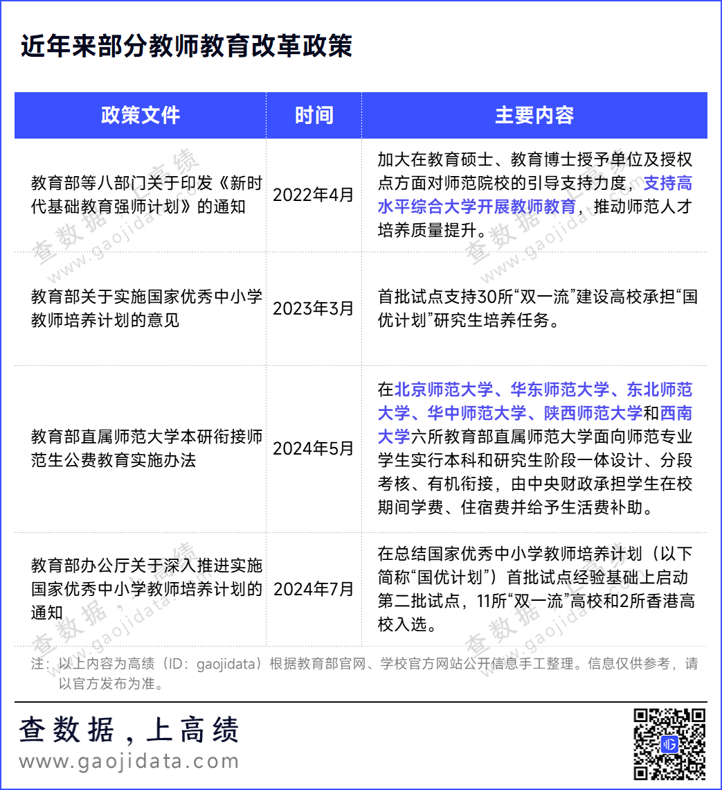
教育部教师工作司司长俞伟跃此前在接受媒体采访时表示,改革升级教师教育体系是今年的重点工作。面对学龄人口变动新形势,我国教师教育正在朝着高水平的方向稳步迈进,教师教育体系近年来不断升级:扩大实施“国优计划”,师范生公费教育提升到研究生层次,大力推进教师教育改革,深入实施教师精准培训改革,推动数字赋能教师发展,拓展教师国际交流合作路径……为高水平教师教育奠定了制度基石。
国优计划:培养高素质科学教师!
“国优计划”全称国家优秀中小学教师培养计划。每年每校通过推免遴选不少于30名优秀理工科应届本科毕业生攻读理学、工学门类有关学科学术学位、专业学位研究生或教育硕士,同时面向在读理学、工学门类的研究生进行二次遴选,重点为中小学培养一批研究生层次高素质科学类课程教师,加强基础教育阶段创新型学生培养。目前,“国优计划”共有两批43所高校入选。
“国优计划”高校在六所部属师范大学之余,大量扩充了具有强劲实力的综合性大学。除两所香港高校外,入选高校均为“双一流”高校。两批高校普遍拥有国内领先的理工科学科。参考2024软科中国最好学科排名不难发现,“国优计划”入选高校在理学和工学门类优势突出。清华大学、北京大学、浙江大学、哈尔滨工业大学、上海交通大学的顶尖学科数量超过5个,为培养高素质科学类教师提供了有力的支撑。
此外,在院系建设方面,清华大学4月21日成立了教育学院,进一步加快高层次人才培养,加强教育学科建设。
公费师范生:本研衔接,再升级!
部属师范大学始终是教师教育的中流砥柱。2007年起,国务院依托6所教育部直属师范大学,实施师范生免费教育政策。2018年,国家将“师范生免费教育”迭代为“师范生公费教育”。2024年,国务院办公厅转发教育部等五部门《教育部直属师范大学本研衔接师范生公费教育实施办法》,打造师范生公费教育“升级版”。《实施办法》提出,从2024年起,6所教育部直属师范大学实施本研衔接师范生公费教育,支持符合条件的公费师范生免试攻读本校全日制教育硕士研究生再履约任教。
本研衔接为系统性培养善教、乐教的优秀教师打通了制度通道。六所部属师范大学长期以来扎实的专业建设也为师范生直接攻读硕士学位奠定了坚实的基础。在与基础教育密切相关的专业上,部属师范大学以出色的专业建设水平培养了一批又一批卓越的人才。
走上讲台,深入实践
教师教育改革的核心目的是培养更高水平的教师。无论是国优计划还是公费生本研衔接,都是要让优秀的人培养更优秀的人。立足于高校优质的学科专业水平的同时,教育教学实践也是不可或缺的重要训练环节。
中山大学充分发挥高水平综合性大学办教师教育的优势,统筹整合资源,培养创新型教育人才。学校与华南师范大学附属中学、广东实验中学、广州市执信中学、等十余所中学合作设立中山大学“国优计划”联合培养实践基地学校。为实现培养更多高素质、专业化的中小学教师的目标提供坚实保障。
作为教师教育的根据地,师范大学继往开来,为高素质教师的培养开辟新路径。华东师范大学首届“国优计划”共遴选48名学生。2024年10月依托孟宪承书院“1+X”的教师教育平台,专门推出“8+N”第二课堂养成教育精品菜单,旨在推动“国优计划”学生教师素养全面进阶。
公费师范生本研衔接政策出台后,学校成立了由校领导牵头、相关管理部门和培养单位协同的本研衔接师范生公费教育培养工作小组,研究制订了“本研衔接、一体设计,分段考核、整体排序”的系统化培养方案。在本科阶段第1年由全国首家专门为师范生设立的本科生书院“孟宪承书院”负责,以衔接适应、打牢基础为重点;后3年由专业院系负责,紧密结合专业特点,重点助力本研衔接和融通发展。书院还作为师范教育特色资源平台,面向高年级师范生及全校其他有志于从事教师职业的非师范生,分类别分学段提供项目化学习资源和机会。
