近日,无锡惠山区政府召开南京邮电大学无锡校区建设工作专题推进会,听取项目进展情况汇报,研究部署下阶段重点工作。区长赵强、副区长赵磊参加会议。
会议强调,要咬定目标任务,不折不扣贯彻落实上级决策部署和要求,紧盯开工建设目标任务,明确时间节点,倒排工期、挂图作战,清单化、责任化推进项目工程实施,确保南邮无锡校区2027年顺利投用。
2020年2月,时任教育部副部长翁铁慧在新闻发布会上宣布:扩大硕士研究生招生规模。这一年实际招收研究生110.66万,较2019年扩招了19.01万,增幅达到了20.74%。新一轮研究生扩招,就此拉开序幕。
2025年3月,国家发改委主任郑栅洁在记者会上表示,持续推动高等教育提质升级,推进优质本科扩容,进一步增加“双一流”建设高校本科招生规模,去年扩招1.6万人,今年力争再增加2万人。
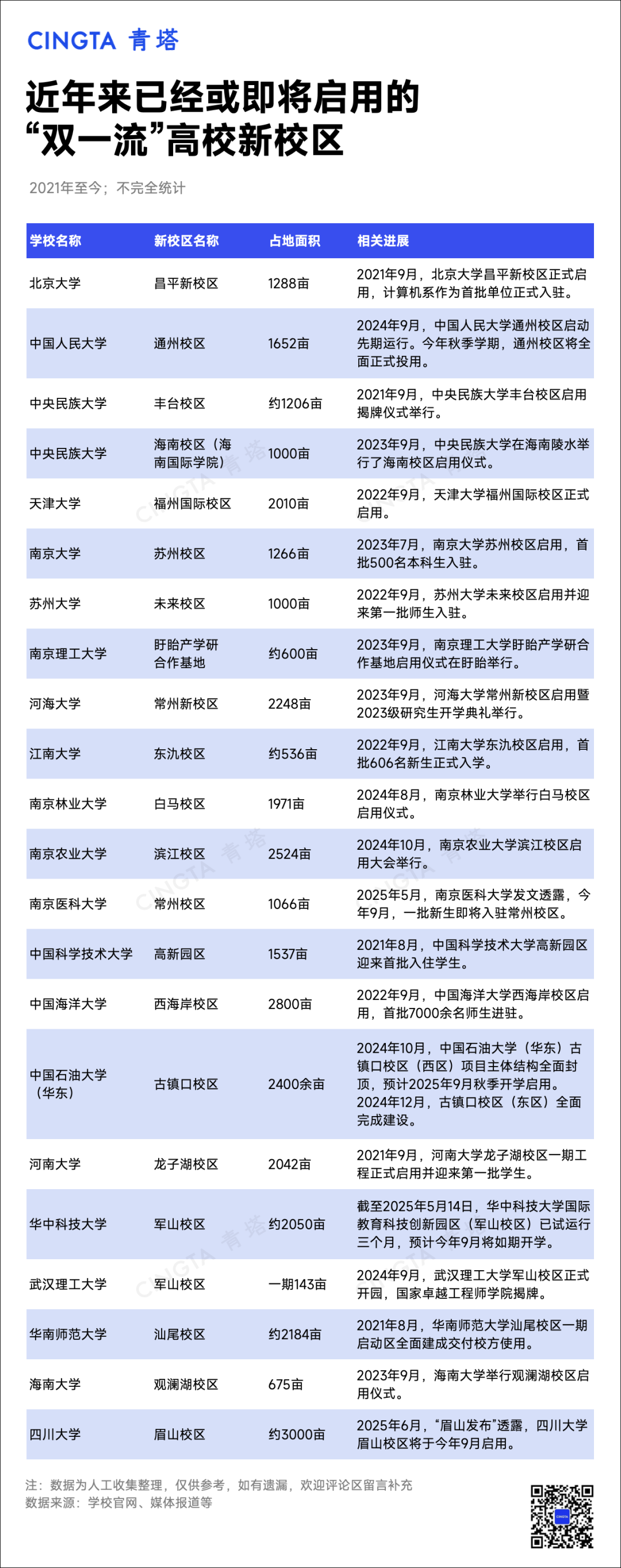
无法停下的扩招脚步中,“双一流”高校的地,渐渐不够用了——
由于床位不够,北京大学、复旦大学、南京大学、北京师范大学等多所高校先后宣布,不再为部分研究生提供校内住宿。
即便能够住上宿舍,在校生们也可能要面对“六人间”到“八人间”、地板破旧、墙面发霉、设施老化、没空调、没独卫等尴尬处境。
不止宿舍紧张,北交大雄安校区建设指挥部副指挥长、建设办主任刘江涛还曾举过一个例子:学校有一团队由于锂电检测需要较大的场地,现有的校内空间无法提供,只能长期在校外租赁实验空间。
食堂要错峰就餐,自习室、图书馆座位靠抢,仪器要预约排队……捉襟见肘的办学空间,限制着学校教学、科研、学生生活等多方发展,寻求新校区建设是必要之举。
2024年1月,国家发改委修订印发《社会领域中央预算内投资相关专项管理办法》,其中明确提出,支持“双一流”高校新校区建设。
据来自教育界的两位陕西省人大代表今年3月的一份提案,国家“两重”建设(国家重大战略实施和重点领域安全能力建设)预计支持20所左右“双一流”高校新校区建设。目前,全国已有50所左右“双一流”高校向国家发改委提交了新校区总体建设规划,地方高校中如安徽大学、新疆大学、海南大学、山西大学等已启动申报中央专项资金相关工作。
要建新校区,钱是首要的问题。前述《管理办法》中提到,“双一流”高校新校区建设,结合办学规模、建设规模等测算,每所高校支持额度不超过30亿元;科研能力建设,“双一流”高校支持额度不超过6亿元,其他高校不超过2亿元;高校学生宿舍建设,“双一流”高校结合宿舍缺口面积测算支持额度,其他高校每校支持额度不超过2亿元。
若要举债,上一轮的高校扩建已经敲响了警钟——1999年,“大幅度扩大高校招生规模”的号召下,中国高校开始连续八年以每年40万人以上的速度扩招。为了应对在校生人数剧增、地方政府资金投入不足等挑战,高校们开始向银行贷款,支持校园建设。
数年之后,随着还款高峰的到来,部分高校渐渐陷入了债务危机。根据当时的媒体报道,某985高校一度面临庞大的贷款,其一年的学费收入,只够归还银行的贷款利息。厦门大学的一项调查则显示,到2006年,中国高校银行贷款规模约2000亿元,若加上工程未付款和校内集资款,总规模可达2500亿元左右。
此前一项研究显示,2018-2021年,全国256所地方高校累计发行地方高校政府专项债475亿元。2020年,河南大学便曾获批河南公办高校专项债券1.5亿元,用于郑州校区建设。
不过,地方高校政府专项债占全国专项债的比例很低,每年只占0.3%-0.5%之间。目前看来,地方高校发行专项债的空间还很大。
“双一流”高校连续扩招、“兴土木”的同时,另一个现实却是,出生人口正总体下降。 国家统计局数据显示,2023年全年出生人口为902万人,相较于2016年的1867万,降幅超过了50%。未来,随着生源减少,各大“双一流”高校的新校区,会被闲置吗? 对此,2024年9月,教育部副部长王光彦表示:“在高等教育方面,根据预测,学龄人口在2032年之前将持续增加。未来一段时期,学位需求还将持续扩大,要通过现有高校改扩建挖潜扩容和新设置高校等多种方式,扩大高等教育资源,同时支持“双一流”建设高校拓展办学空间,切实保障人民群众受教育机会。” 事实上,“双一流”扩招并非突如其来的举措,而是供需矛盾下的势在必行。据北京大学教育学院副教授丁延庆介绍,2024年高考报名人数为1342万,而147所“双一流”高校招生人数大约有68万,“双一流”高校录取率只有大约5.1%。 需求大、供给稀缺、竞争激烈,仍然是当前优质高等教育的现状。“双一流”扩招,成为破局的关键。 未来几年,随着“双一流”高校招生人数持续扩大,以及新校舍、实验室等配套设施逐步到位,广大学子或将有更多上“好大学”的机会。 不过,面对当下的校园用地紧张和未来适龄学生大幅减少的矛盾,以及高校要如何在财政吃紧的情况下支付高昂的基建投入等问题,仍然需要各方的审慎决策。要切实解决这些问题,还有很长的路要走。


