3月15日,广东省教育考试院印发《广东省2024年高中阶段学校招生录取工作实施办法》(简称《办法》),委托省命题的地市将于6月30日至7月2日举行中考。每所公办优质高中学校(含外语、体育和艺术类学校)要安排不低于50%的招生名额,按中考报名学生总数(除不符合条件的随迁子女数等),直接分配到区域内各初中学校(含民办),并适当向薄弱初中、农村初中倾斜。
扩大中职毕业生升学比例
《办法》指出,名额分配招生采用单独批次、单独录取的招生办法。各市各校要积极采取有效措施,确保名额分配录取比例不低于总招生数的50%。
要落实随迁子女在流入地参加高中阶段学校考试招生政策。积极稳妥落实进城务工人员随迁子女就地参加中考的相关政策,珠三角9市要积极完善并进一步落实港澳居民或其随迁子女在粤参加中考的政策。要优化资格审核程序,积极创造条件,在统筹考虑随迁子女升学考试需求和教育资源承载能力的基础上,探索符合条件的随迁子女都能在当地参加高中阶段学校考试招生并与当地户籍考生同等录取的办法。
今年广东继续在部分高职院校的艺术、体育、护理、学前教育、小学教育以及部分技术含量高、培养周期长的专业中,开展高职院校五年一贯制(以下简称“五年一贯制”)单独招生考试改革工作,招生对象为具有广东省户籍或持有外省户籍的来粤务工人员随迁子女,且符合所在地市2024年中考报名条件以及高职转段时符合有关高校当年录取条件的应届初中毕业生。
同时,继续扩大中职毕业生升学的比例,扎实推进中高职贯通培养三二分段的招生工作。符合高职院校录取条件的学生,只能参加三二分段的录取,不符合录取条件的学生,按照教学计划完成中职第三学年的学习,可参加其他类型的高等院校招生考试。
《办法》指出,要加强中职学校、技工院校招生录取工作。完善中职学校、技工院校招生入学机制,优质中职学校、技工院校可实行综合评价、择优录取。要根据学校专业设置和区域产业结构,统筹安排珠三角中职学校跨市招收粤东西北地区学生,加大优质中等职业学校招收粤东西北地区学生的比例。
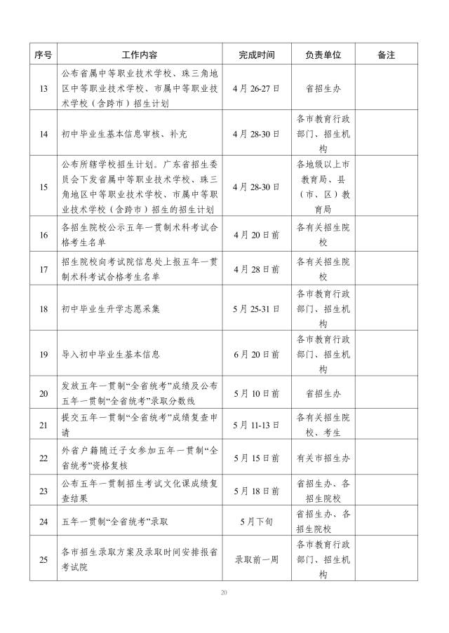
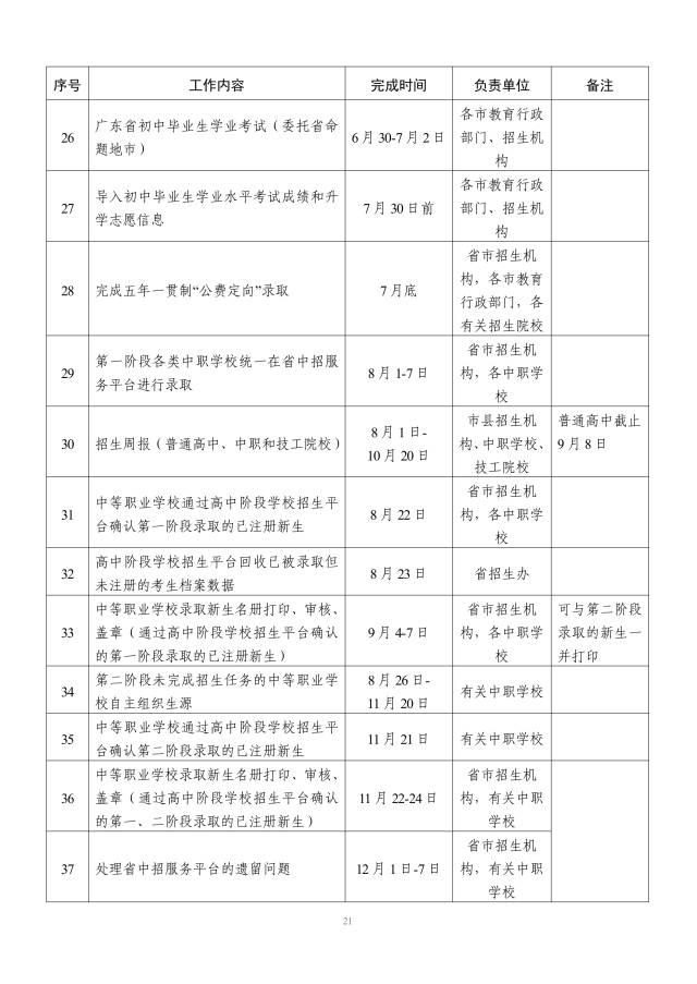
广东省2024年高中阶段学校招生录取工作日程表。
广东省2024年高中阶段学校招生录取工作日程表。
广东省2024年高中阶段学校招生录取工作日程表。
公办学校自招不超过招生计划的10%
《办法》要求,规范特殊群体招生。其中,将清理规范录取加分或优待政策。根据《广东省教育厅关于深化高中阶段学校考试招生制度改革的实施意见》(粤教考〔2023〕14号),全面清理加分项目,取消国家规定以外的所有加分项目,严格控制加分分值。规范执行国家规定的特殊群体等加分或优待政策,严禁以任何方式扩大范围。
同一考生如符合多项加分或优待政策条件的,只能取其中幅度最大的一项分值,不得与其他项目分值累加。所有拟享受加分或优待政策的考生都须自行进行申报。严禁将各类竞赛获奖情况作为高中阶段学校招生考试加分依据,相关特长和表现计入学生综合素质评价档案。同时,要完善加分或优待考生资格审核公示机制。
此外,进一步完善和规范自主招生。高中学校要根据自身办学目标、定位和特色制订自主招生方案(含学校招生范围、计划、标准、办法和程序等)。公办学校自主招生比例控制在学校年度招生计划的10%以内,选拔具有学科特长或创新潜质的优秀学生。体育、艺术、科技等特长特色类型招生均纳入自主招生范围。各市除体育、艺术和小语种3种类型可在本市范围招生外,其他类型自主招生应落实属地招生政策,在规定的属地范围内招生。严禁将义务教育阶段学科竞赛成绩作为自主招生资格前置条件和录取依据,严禁以自主招生名义变相“掐尖”、提前招生等。
普通高中学校不得违规跨地市招生
《办法》提出,严格招生录取管理。要严格计划管理。跨地市的中职学校转移招生计划由省统一公布,生源输出地要主动对接有关地市,共同做好招生宣传组织工作。中高职贯通培养(含五年一贯制和三二分段)招生计划由省统一审核和公布。
同时,加强招生管理。各市要严格落实国家和省有关属地招生和公民同招政策,地处县域(包括县、不设区的市)的公办普通高中应在本县域内招生;地处设区市城区的公办普通高中应在所在区或地市教育部门批准的若干城区内招生。民办普通高中招生工作纳入所在地教育行政部门统一管理,招生范围应与所在地公办普通高中保持一致。
对于普通高中学位资源不足的县(市、区),由地市教育行政部门根据县(市、区)教育部门的申请,统筹调配全市学位资源,合理安排各高中学校招生计划。民办普通高中生源不足的,可由所属地市级教育行政部门在辖区内统筹调剂安排招生计划。市属普通高中学校招生范围应与所在地其他公办普通高中相同;对于过去市属普通高中跨区域招生的地方,应减少市属学校跨区域分配指标,力争实现属地招生。
公民办普通高中要严格执行审批机关统一批准的年度招生计划、范围、标准和方式,做到同步招生。各普通高中学校不得违规跨地市招生,不得违规招收未在本地市参加中考的学生。
《办法》强调,严禁以任何形式提前组织招生、免试招生、超计划招生、违规跨区域招生;严禁普通高中学校通过微信公众号或微信小程序等其他渠道收集学生有关报读意愿以及个人相关信息。严禁学校间混合招生、招生后违规办理转学;严禁民办学校以公办学校名义招揽生源;严禁未经录取,提前发放录取通知书、预录通知书,提前收取“预留学位费”;严禁利用中介机构非法招生;严禁与社会培训机构联合组织以选拔生源为目的的各类考试,或采用社会培训机构组织的考试结果作为招生依据;严禁以高额物质奖励、免收学费、虚假宣传等方式争抢生源;严禁挖抢县中优质生源;严禁普通高中招收已被中等职业学校录取的学生;严禁招收借读生、人籍分离、空挂学籍;严禁招生乱收费和有偿招生。
学籍系统不得为未经省中招服务平台备案录取的新生注册。不得出现为学生违规办理学籍接续、“空挂学籍”等情况,严禁“人籍分离”、伪造学籍、违规招收“挂读生”和变相招收“借读生”、出具虚假就读证明和自行录取新生、无学籍现象发生。要重点检查招生录取学籍接续有关工作,定期抽查县(市、区)教育行政部门和学校业务核办情况,及时查处、纠正学籍管理中的不规范行为,堵住违规招生漏洞。
南方+记者 马立敏


