湖南省军队院校招生体格检查和面试工作手册
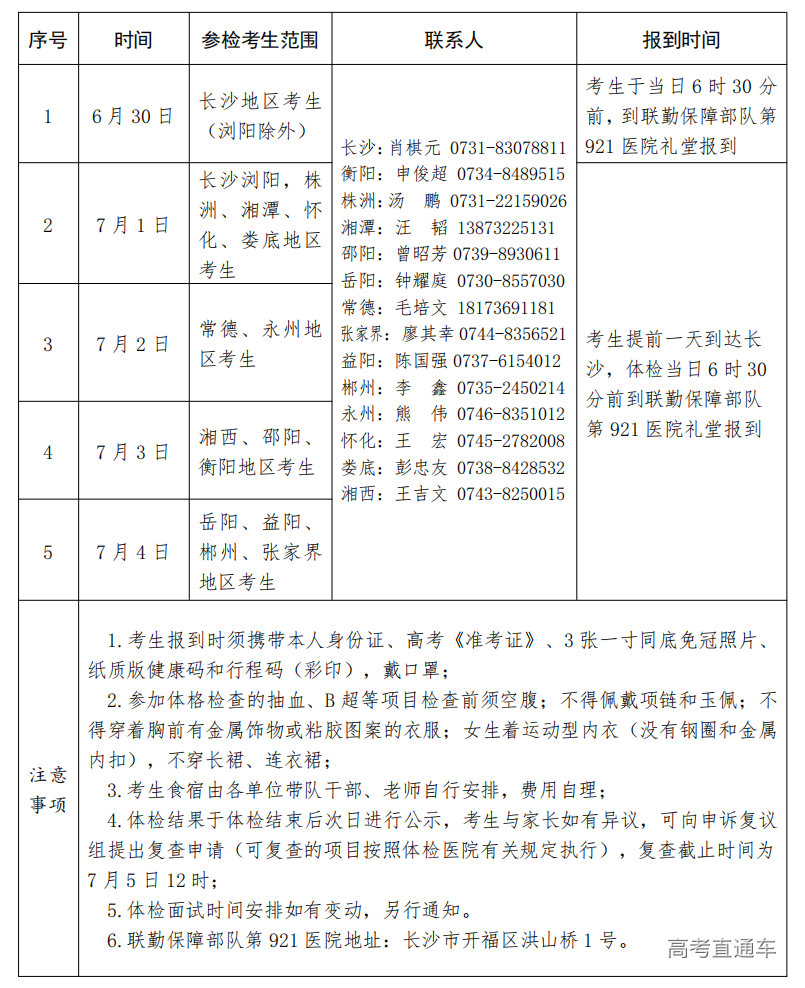
(一)湖南省2022年军队院校招生体检面试安排表
(二)体检和面试基本流程
一、确定人员
6月29日,划定全省军检分数线,确定参加军检人员名单,县人武部协助学校通知参检考生按时参加军检。
二、组织报到
考生按照通知要求,于体检当日6:30前到921医院礼堂报到,经工作人员防疫检查、核对考生身份证和准考证后进入待检区。
三、现场编组
现场指挥员按10至20人一组进行编组,编组后由引导员带领该组考生前往候检区等待。
四、体检面试
为加快体检面试进程,根据现场指挥员统一调度,可以多组考生同时进场。体检、面试、心理测试交叉进行。
五、申诉和复议
体检复议组由省军区招生办、省教育考试院、921医院各1名负责人组成,负责对有争议的体检结论进行复议。考生可现场或于6月30日至7月4日下午15:00-17:00,到军招体检主检区一楼填写并提交复议申请表,由体检复议组根据规定组织复议,复议结论为最终结论。对已签字确认的病史和可通过服用药物或其他治疗手段影响检查结果的项目不予复议,初检结论即最终结论。裸眼视力未达到4.5或4.9的考生,可现场申请复查,体检结束后不接受复议。
面试现场设面试复议组,由省军区招生办、省教育考试院和面试组各1名负责人组成,负责对有争议的面试结果进行复议,复议结论为最终结论。
心理测试的结构性访谈环节不接受复议。
六、结论查询
体格检查各项结果(辅助性检查除外)和面试结论均当场告知考生本人,对当场不能作出结论的血常规、尿液、血清艾滋病毒抗体等体格检查项目,将在2日内公示。考生体检结果可到921医院体检结果公示区查看,也可通过“湖南考试招生”“湖南招考”微信公众号查询(湖南招考-志愿百科-高招最新资讯)。
(三)考生体检注意事项
一、体检注意事项:
1.考生须携带本人身份证、准考证等有效证件、3张一寸同底免冠照片、纸质版健康码和行程码(彩印),经核实身份后方能参加体检。
2.体检前三天需充分休息,保持清淡饮食,不要进食油腻食物,严禁饮酒(含酒精饮料),避免剧烈运动;体检当日晨起需空腹,抽血、B超检查后方可进食。
3.体检前一天,请洗浴并作好个人清洁卫生。检查当天着便于脱下的服装,不得佩戴项链和玉佩,不得穿着胸前有金属饰物或粘胶图案的衣服;女性勿穿有金属扣子、钢圈的内衣裤,勿穿长裙、连衣裙。
4.以往有晕血、晕针症状的,应提前报告引导员,确保安全。
5.视力需矫正达到4.9的考生,可携带个人自用框架眼镜,便于体检时检测矫正视力。
6.所有体检和面试项目完毕后,需经引导员确认方可离开体检区。考生一旦离开体检区,严禁再次进入体检区域。
二、纪律要求
1.考生必须按指定时间地点报到,不得迟到。
2.考生不得携带通讯工具进入体检区,考生在体检过程中使用通讯工具的视为舞弊。
3.考生必须服从引导员指挥,体检作弊、扰乱体检秩序的,一律取消体检资格。
三、疫情防控要求
考生参加军检面试需测量体温、核验健康码,全程佩戴口罩,做好个人防护。军检前15日内有疫情中高风险地区活动史、出现过发热咳嗽等症状、健康码为非绿色的考生需提供3日内核酸检测报告。军检面试当日体温超过37.3度的考生,在核酸检测结果为阴性后方可安排体检。
(四)《军队院校招收普通中学高中毕业生工作实施细则》摘录
第二十二条 面试工作由省军区招生办公室具体组织实施,省级高校招生办公室积极配合。
第二十三条 面试工作人员从军队院校、驻普通高校选培办等单位选派,必要时也可以从省军区抽调人员。派出单位应当挑选公道正派、责任心强的干部参加,并在派出前组织培训,熟练掌握面试的标准、程序、内容、方法和有关规定。面试工作人员由省军区统一负责日常管理。
第二十四条 省级高校招生办公室和省军区招生办公室根据考生志愿,共同确定各院校的面试体检控制线,参加面试考生的数量原则上不低于各院校招生计划的3-4倍,一本线以上的考生原则上全部参加面试。如一本院校第一志愿一本线上考生数量不足3-4倍的,面试体检控制分数线可以适当降低,但不得低于二本线。
省级高校招生办公室应当及时向省军区、军队院校提供考生志愿信息以及参加面试的考生名单,会同省军区招生办公室通知考生参加面试。
第二十五条 省军区招生办公室应当对面试工作人员统一编组,每组2-3人,并指定负责人,面试组人员共同面试考生,面试结论由各组负责人签字。面试现场设立复议组,由省军区、地方招生部门和院校各1名干部组成,负责对有争议的面试结果进行复议。
第二十六条 面试主要考察了解考生的报考动机、形象气质、逻辑思维和语言表达等方面的基本素质。
报考动机,主要是了解考生报考军校的目的。
形象气质,主要是查看考生的体型、外貌和精神状态。
逻辑思维,主要是考察考生分析、判断问题的能力。
语言表达,主要是考察考生语言表达的能力。
第二十七条 面试通常采取目测、口令调整和语言交流等方法进行。
目测,主要通过观察,对考生的形象气质、行为举止进行评定。
口令调整,考生按照面试工作人员下达的口令做动作,主要测评考生的身体协调能力和反应能力。
语言交流,通过针对性的提问与考生进行交流,了解考生的报考动机和逻辑思维、语言表达能力。
第二十八条 面试结论分为合格和不合格。有下列情形之一的为不合格:
(一)报考动机不端正。投身国防和军队建设的思想信念不坚定,缺乏经受军校和部队严格训练、管理的思想准备;
(二)语言表达能力差。吐字不清,词不达意,或有明显生理性口吃;
(三)形象气质差。五官有明显缺陷,体形不匀称,外在仪表和内在气质明显不适应从事军人职业;
(四)逻辑思维能力差。思路不清,思维不连贯;
(五)行为反应能力差。反应迟钝,动作不灵活、不协调。
(六)其他方面明显不符合军队院校招生要求的。
第二十九条 面试工作人员应当将面试结果当场告知考生。考生对面试结果有异议并提出复议申请的,由面试复议组进行复议,并将复议结果告知考生。复议结果为最终结论。
第三十条 面试现场实行封闭式管理,除面试工作人员和考生外,其他人员一律不得入内。面试工作人员应当做到军容整洁,举止得体,态度和蔼热情,语言文明规范,不得将手机等通信设备带入面试现场。
