“双一流”高校,都扎堆搬到“县城”办学了

2024-06-03 14:42 软科 评论

来源 | 软科


中国的大学,正在向县域延伸布局。


随着我国高校扩招以及高等教育普及化,高校大多集中于直辖市和省会等大城市的局面得到改变,高校由大城市的中心城区向郊区扩展,由大城市向中小城市和县域延伸,高校地域分布得到明显优化。


从已在“最强县级市”昆山耕耘十余年的昆山杜克大学,到2019年位于溧阳的南京航空航天大学天目湖校区启用,再到河南罗山县的华北水利水电大学江淮校区于2022年迎来首批新生,以及正在建设中的北京理工大学怀来校区……高校县域办学从东部地区开始,渐成燎原之势。



呼应发展,转型升级


县域,主要指县和县级市。作为连接城乡、区域发展的重要基石,县是我国历史上最稳定的行政区划单元,其建制具有深厚的历史渊源,在中华文明发展史中具有重要地位。


高校落户县域,其实是一种双向奔赴。


一方面,县域要发展,人才和科技是关键一环。学者鞠建东和李思佳在文章《县里办大学——产业升级与货币产业政策》中认为,每个县都有特色产业、传统行业,而这些产业的发展都需要大学作为一个强有力的科研、教育中心来支撑。


另一方面,对于高校来说,在中心城市的建设空间趋于饱和的同时,还面临改善办学条件、对接产业需求、向应用型转型发展等问题,这些无疑成为高校落户县域的内在推动力。


在以“县域大学群”现象闻名的江苏,一批“双一流”高校和中外合作办学高校,相继落户苏南县域。下沉县域后,面对科研成果与产业应用场景相结合的需求,高校进行了新一轮学科布局调整,所设学院、专业都与当地产业息息相关,教学也多以应用学院为主,开启办学新机遇。


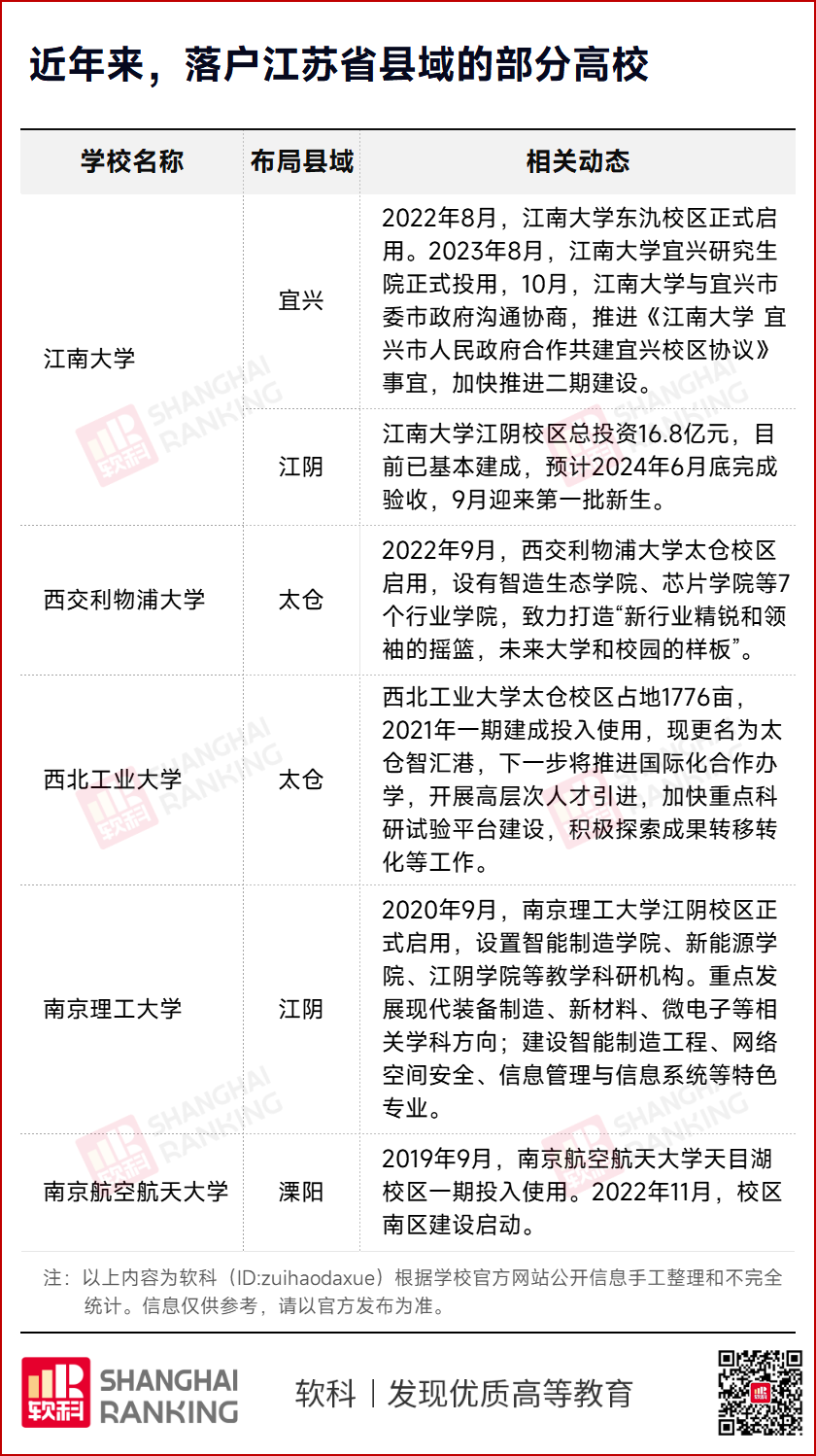
图片


例如南京理工大学江阴校区与众多企业相邻,从选址就定下了“学在产业中”的氛围基调。该校区的新能源学院、智能制造学院、网络空间安全学院等,以及新能源科学与工程、智能制造工程等专业,与江阴打造的新能源、集成电路、高端装备、生物医药等产业高度匹配。江阴校区还探索校企合作新机制,江阴校区研究生的课题开题也已形成“企业出题、高校答题”的模式,这对于企业和学生来说是双向奔赴。


落户曾被评选为“全国百强县”溧阳的南京航空航天大学天目湖校区,在签署合作协议之初,即依托天目湖通用机场,打造以航空为主的人才培养基地;宜兴环保产业发达,江南大学把环境学科最强团队布局在宜兴的东氿校区……从校本部到县市,江苏省众多“双一流”高校冲出原属地的主城,来到县域发展前哨,深入产业创新前沿。


除了高水平大学外,高职院校、民办高校也是县域办学的主力军。


对于与地方联系最为紧密的高职教育来说,下沉县域办学已成为高职院校增强地方特色的有效路径。比如不久前刚获教育部拟同意升格为职业技术大学的金华职业技术学院,选择浙江山区26县之一的武义县,校企共建“武义学院(校区)”,重点开设对接地方特色产业的温泉康养、电动工具和学前教育等领域的专业,打造校地合作办学新格局。


民办高校下沉至县域,则更多出于拓宽办学面积的需求。为满足本科教学评估工作中对校园及建筑面积的要求,汉口学院投资15亿在湖北省县级市京山建设新校区,2022年一期工程已竣工,京山校区将在2026年9月正式迎来大学生正常就读。作为落户京山的第一所大学,汉口学院将分批次把本校区的航空制造、高铁乘务、航空机械维修、电子商务等部分重点专业转移至京山,为当地培养更多专业型、技能型、应用型人才。



响应需求,扎根县域


相较于近年来在地方经济发展及产业布局影响下,搬迁到县域办学的高校,还有不少基于国家农业发展、区域历史文化、民族人才培养、兵团建设等需要的高校,从建校之初便扎根于县域,如今,已形成了自身的办学特色,走出了高质量发展之路。


作为全国农林水学科最为齐备的高等农业院校,西北农林科技大学扎根陕西杨凌,是我国最早在县域办学的高校,也是唯一一所不在直辖市、省会城市或省辖地级市的985高校。


西农虽地处杨凌县城,但建校以来,学校累计获得各类科技成果6000余项,构建的土壤侵蚀调控技术体系,攻克了黄土高原生态环境建设这一世界难题;培育出了世界累计推广面积最大的优良小麦品种“碧蚂1号”;有28位校友成为两院院士……一笔笔闪亮的头衔和功绩,是西农服务农业农村经济社会发展的功劳簿。


尼山在望,上庠煌煌。执铎以振,杏坛流芳。在孔子故里曲阜,坐落着为传承“孔颜型范”之师道的曲阜师范大学。学校在孔子及儒学研究领域形成了特色和优势,建成了国内唯一的学士、硕士、博士、博士后儒学专门人才培养机制。多年来,这里走出的齐鲁名师名校长、杏坛名师、特级教师占据了全省中小学师资的“半壁江山”,也因此被誉为“圣地曲园,教师摇篮”。


在天山北麓的戈壁明珠石河子市,孕育着“以兵团精神育人,为维稳戍边服务”的石河子大学,学校培养的毕业生中,越来越多人选择扎根边疆,成为可堪大用、能担重任的西部建设者。另一所扎根于我国边疆的延边大学,是第一所落户县域办学的民族高等学校,延大借助语言、文化和区位天然优势,在朝鲜-韩国语言文学、朝鲜半岛及东北方言研究等领域形成了鲜明的特色,在国内外具有重要影响。两所“双一流”在服务县域、服务边疆的发展中彰显大学作为。



结合特色,因地制宜


如今,高校与区域经济转型的关系日益密切,未来可能会有更多的高校到县域办学,有学者查阅浙江省53个县的“十四五”规划,其中有30个县提出了要引进高校或推动本地中职学校升格为高职院校。


据山东省社科规划项目“乡村振兴战略下山东高校县域办学的现象研究”课题组统计,截至2022年5月,除西藏自治区外,我国其余省份都有高校在县域办学,东部沿海地区尤为集中,山东在县域办学的高校有67所,浙江有47所,江苏有41所。杭州、宁波、苏州、青岛、威海所辖的县级行政单位,已实现了“县县有高校”。


但有学者认为,我国县域之间差异较大,高校情况各有不同,并非所有的县域都适合布局高校,也并非所有的高校都适合在县域办学。就全国而言,没有必要“县县有高校”。


事实上,也有一些地方的县办大学规划受滞。2012年,贵州省独山县就在本地建设起了总投资约135亿元的大学城,但至今仍未完工。目前,如河南、贵州等地已宣布原则上不在县域布局高校。


清华大学教育研究院教授史静寰表示,高校是个口碑和质量型机构。总的来说,办教育不应该是运动式的,全国那么多个县,并非都鼓励开办大学。可以首先着眼于一些经济发达的县级行政区,高等教育需求旺盛,又有足够资源的地方试点。


正如“把文章写在大地上”,教育也应该“办在大地上”。如何结合当地特色,及时调整自身专业学科与办学模式,培养地方需要的专业人才,与地方融合共生,提升服务社会发展的能力,或许是每一所到县域办学的高校所面临、所要思考的问题。


参考来源:

[1]“众小虎”牵手“双一流” 江苏“县域大学群”实地调研之一

https://news.jiangnan.edu.cn/info/1081/87789.htm

[2]县里办大学——产业升级与货币产业政策

https://baijiahao.baidu.com/s?


登录高考直通车APP
查看完整试题答案
好的
查看完整试题
特别声明:
1. 本站注明稿件来源为其他媒体的文/图等稿件均为转载稿,本站转载出于非商业性的教育和科研之目的,并不意味着赞同其观点或证实其内容的真实性。如转载稿涉及版权等问题,请作者在两周内速来电或来函联系,本站根据实际情况会进行下架处理。
2. 任何媒体、网站或个人未经本网协议授权不得转载、链接、转贴或以其他方式复制发表,违者本站将依法追究责任。
举报理由选择
确定
高考直通车官网

哇哦!快加入高考直通车APP,发现更多精彩内容,与学霸一起交流学习吧!