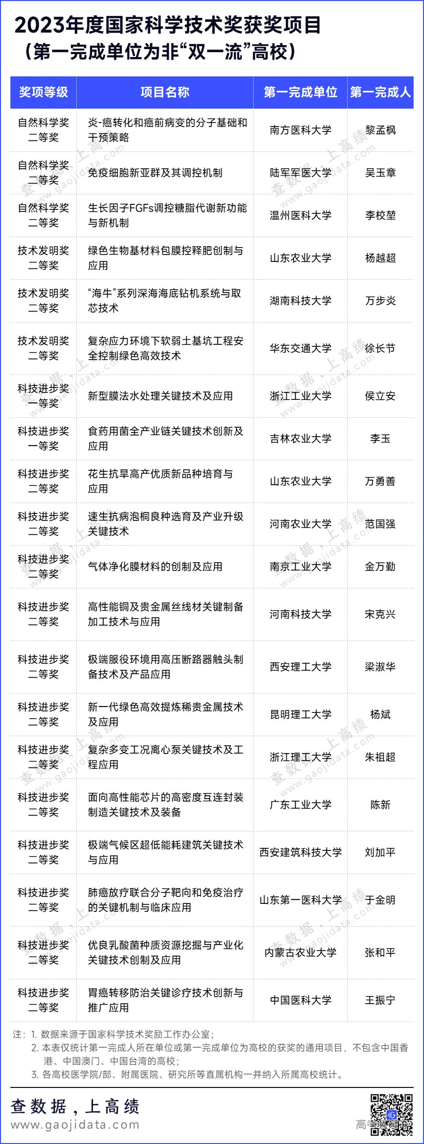
6月24日,2023年度国家科学技术奖重磅揭晓。评选结果中,共有19所地方高校以第一完成单位的身份获奖,无疑为他们冲击国家“双一流”建设高校奠定了最为坚实的基础。
“双一流”建设高校是基础研究的主力军、重大科技突破的策源地、创新型人才培养的主阵地,只有在各个方面卓越表现,才有资格跻身“双一流”建设高校。这些最强非“双一流”高校,是否整体发展足够卓越呢?
高绩(ID:gaojidata)重磅发布“2024高校年度成绩单”系列文章,旨在全方位、多维度地展现高校所取得的璀璨成果。希望通过展现各指标领域头部高校实力,为各界提供一个观察“双一流”建设背景下中国高校内涵式、高质量发展的“窗口”。让我们一起来看看,这些最强地方高校的年度成绩吧!
浙江工业大学 2023年度国奖结果中,仅有2所作为第一完成单位获得一等奖的地方高校,浙江工业大学就是其中之一。学校作为第一完成单位的“新型膜法水处理关键技术及应用”项目获得了国家科技进步奖一等奖。 而整体来看,浙江工业大学2024年成绩表现亮眼——在人才方面,浙江工业大学拥有科睿唯安2024年度“全球高被引科学家”5人次,爱思唯尔2023“中国高被引学者”18人,还有2位优秀的青年人才入选国家资助博士后研究人员计划(C档)。 在人文社科方面,学校也表现不俗,共计获得6项教育部第九届人文社会科学优秀成果奖,国家社科基金年度立项总数达27项。 在学术排名方面,学校冲上了2024软科中国大学排名第64位,还斩获了2个科睿唯安ESI千分之一学科和10个百分之一学科,成绩斐然。
南方医科大学
2023年度堪称“史上最难国奖”年,而国家自然科学奖又是其中获奖难度极高的奖项。南方医科大学披荆斩棘,牵头项目“炎-癌转化和癌前病变的分子基础和干预策略”荣获国家自然科学二等奖。这也是继2011年和2019年以来,学校第三次作为第一完成单位获国家自然科学二等奖。
学校在2024软科中国排名中跻身全国前50名,实力不输一众“双一流”高校!在科研成果方面,学校拥有2个科睿唯安ESI千分之一学科和12个百分之一学科。
此外,学校培育青年人才的成效明显,共有26人入选国家资助博士后研究人员计划,其中有1人还入选了博新计划(国资计划A档),造就了一批具备突出科技创新能力的优秀青年人才。
除了国奖获得者的高校外,还有部分学校展现出了强有力的国际科研水平,斩获多项成绩,交出了一份亮眼的年度成绩单。 深圳大学 深圳大学在国际学术实力方面表现十分抢眼。学校共有6人次入选科睿唯安2024年度“全球高被引科学家”,以及36人入选爱思唯尔2023“中国高被引学者”。 学校在2024软科世界大学学术排名中,跻身前200强;科睿唯安ESI全球排名中,跻身前300强,斩获了4个科睿唯安ESI千分之一学科和16个百分之一学科,可见学校在国际化办学方面取得了非常显著之成效。 作为一所位于改革开放前沿城市的大学,深圳大学高度重视与国际教育资源的对接与融合,积极引进海外优质教育资源,加强与国际知名大学的交流与合作。学校还重科研投入,拥有一批高水平的科研团队和实验室,取得了多项具有国际影响力的科研成果。



