关于做好2020年广州市高中阶段学校招生填报志愿工作的通知

2020-07-01 19:09 广州招考 评论




 根据《广东省招生委员会 广东省教育厅 广东省人力资源和社会保障厅关于印发<广东省2020年高中阶段学校招生录取工作实施办法>的通知》(粤招办〔2020〕4号)和《广州市教育局印发<关于2019年至2020年广州市高中阶段学校考试招生的工作意见>的通知》(穗教规字〔2018〕5号)、《广州市教育局印发<关于2019年至2020年来穗人员随迁子女参加高中阶段学校考试招生工作的实施方案>的通知》(穗教规字〔2018〕6号)、《广州市教育局印发〈关于2019年至2020年示范性普通高中学校部分招生指标直接分配到初中学校的实施办法〉的通知》(穗教规字〔2018〕7号)、《广州市教育局关于做好2020年广州市普通高中学校自主招生工作的通知》的精神,为加强和规范高中阶段学校招生填报志愿工作的管理,确保我市今年高中阶段学校录取工作顺利进行,现就有关事项通知如下:


一、招生录取批次
独立招生学校:外语、美术类和招收宏志生、港澳子弟班的学校,以及自主招生学校。
提前批:提前批录取分两步进行:先进行公办示范性普通高中(含国家级示范性普通高中和广州市示范性普通高中,下同)指标计划录取,再进行示范性普通高中统一计划录取。
第一批:省一级普通高中学校。
第二批提前录取:广州市美术中学。
第二批:市一级普通高中学校。
第三批:区一级及以下普通高中学校。

第四批:各级各类中职学校(含职业高中、普通中专、技工学校,下同)。


除提前批统一安排外,其他普通高中学校的招生批次原则上分别按省一级、市一级、区一级及以下学校划分;其他区属的面向本区招生的学校的招生批次由各区确定,但整个招生进程必须与全市保持一致。民办普通高中学校除在原等级批次安排不得少于招生总计划的30%外,学校可自主选择另一个批次(提前批除外)安排招生计划。



二、各批次志愿个数和填报顺序

(一)普通高中学校志愿数

独立招生学校志愿:1个。

提前批:指标计划志愿:3个。

             统一计划志愿:4个。


除独立招生学校和提前批志愿个数由全市统一确定外,其他批次志愿数由各区教育局根据本区招生学校数量综合确定。老三区志愿数由市统一确定。各区每批次志愿个数详见附件1。


(二)中职学校志愿数

第四批:6个中职学校志愿,每所学校设6个专业志愿。


(三)不限定各批次的填报顺序,不要求所有批次和志愿都报满,考生可根据个人意愿自行填报,但同批次内须遵循从第一志愿到后续志愿的填报顺序,并应尽可能利用志愿容量,以增加录取机会。



三、填报志愿办法与时间

我市高中阶段学校招生实行网上填报志愿,考生凭考生号、密码或通过粤省事登录“广州市高中阶段学校招考服务平台”(https://zhongkao.gzzk.cn/,以下简称“中考服务平台”)填报志愿。


(一)填报志愿时间:2020年7月6日8:30至7月10日15:00。


(二)填报志愿流程:选择“志愿填报”功能→修改新密码(仅首次进入需要)→填报各批次学校志愿→修改、核对志愿→确认志愿信息。


考生须在2020年7月10日(星期五)15:00前对网上填报的志愿信息予以确认,逾时未确认的志愿信息无效。


(三)志愿修改:填报志愿期间,考生可对未确认的志愿信息自行修改,如确认后需再做修改的,需书面向毕业学校(报名点)申请取消确认,由毕业学校(报名点)将考生的志愿状态恢复为“未确认”,考生再登录系统修改并确认。


(四)志愿封存:2020年7月10日15:00为填报志愿截止时间,系统将准时自动关闭,市招考办立即对所有考生的报考信息包括志愿数据进行安全备份,同时委托广州公证处办理公证手续。填报志愿结束后考生可随时登录中考服务平台查看本人的志愿信息,如考生对自己的志愿信息有异议,将以封存的考生数据盘的信息为准。



四、投档录取规定
(一)普通高中投档录取规定

1.普通高中各批次均划定录取最低控制分数线和高分优先投档线。提前批统一计划录取由市招考办按招生计划数和报考人数的一定比例,全市统一划定录取最低控制分数线和高分优先投档线;后续批次由市招考办根据各区实际情况,按招生计划数和报考人数的一定比例,划定各区录取最低控制分数线和高分优先投档线。独立招生学校和提前批指标计划以及广州市美术中学的第二批提前录取不作为单独批次,以各校为单位设定录取最低控制分数线。

2.提前批先进行指标计划的投档录取,再进行统一计划的投档录取。指标计划以公办示范性普通高中近3年在提前批统一计划户籍生录取最低分数的平均值下降20分为该校指标计划的录取最低控制分数线(若当年未在提前批招生的,取当年学校除独立招生外的首批次户籍生录取最低分数计算。最终计算时去尾取整)。考生的投档分数只取初中毕业生学业考试成绩,不含高中阶段学校招生考试各项加分或优先录取。投档时,根据初中学校分得的每所示范性普通高中的指标计划数,按考生志愿的先后顺序,从高分到低分按1:1比例投档录取,若分数相同则参照同分规则进行投档。若示范性普通高中指标计划未能完成,则将剩余指标计划并入该校提前批统一计划进行投档录取。

3.提前批统一计划、第一批至第三批的投档录取规则如下:

(1)每批次先对高分优先投档线上的考生,根据学校的招生计划数,按考生志愿的先后顺序从高分到低分按1:1比例投档。其中,公办普通高中学校计划包括户籍生(含政策性照顾学生,下同)招生计划和随迁子女招生计划,分别对应户籍生志愿和随迁子女志愿同时投档。先投第一志愿,若学校招生计划未录满,再投第二志愿……依此类推。若高分优先投档线上招生学校未完成招生计划,再对录取最低控制分数线以上的考生进行投档,规则同前。

(2)在多个批次安排招生计划的普通高中学校(含公办、民办,下同),非最后批次录取最低控制分数线上未完成招生计划的,其剩余计划数并入该校下一批次计划进行投档录取。

(3)普通高中学校在该校最后一批次(包括只有一批次的)投档时,若投档至批次录取最低控制分数线上仍未能完成招生计划的,不降分录取,对剩余学位统一安排补录。

(4)区属公办示范性普通高中提前批统一计划投档时,本区与外区考生按报考范围同时投档。当外区考生投档数已达到面向外区招生最大计划数时,就不再投外区考生,而继续对本区考生投档直至完成招生计划为止。

(5)除提前批外,民办普通高中按考生升学所在区的批次录取控制分数线投档。

4.特长生的录取,根据市教育局体卫艺处审定获得体育、艺术特长生资格考生的名单,按学校招收特长生的计划和学校设定的条件进行投档录取。录取时,按学校招收特长生计划数,以学业考试成绩优先为原则(体育、艺术特长生参加特长生招生学校投档时,不再享受加分或优先录取政策),从高分到低分投档。各校在本校设定的体育、艺术特长生录取最低控制分数线上未能完成的特长生招生计划数,并入学校的招生计划用于招收非特长生。

5.外语、美术类和招收宏志生、港澳子弟班的学校,以及自主招生学校(具体见《二〇二〇年广州市高中阶段学校招生报考指南》,以下简称《报考指南》),在普通高中提前批录取前,按照经市教育局、市招考办批准并由学校向社会公布的招生方案完成录取工作。

6.广州市美术中学,部分招生计划在普通高中提前批前独立招生,其余计划安排在第二批录取前,按照学校向社会公布的招生方案完成录取工作。第二批提前录取时如学校在全市公办普通高中录取最低控制分数线上仍未完成计划,则统一安排补录。报考该校的考生均须按要求参加学校组织的专业评选。

7.广东华侨中学、广州市培英中学的港澳子弟班安排在提前批前独立招生,面向全市招收港澳台学生。对在独立招生学校填报港澳子弟班志愿,且学业考试成绩达到学校所要求的录取最低控制分数线的港澳台学生,根据考生学业考试成绩从高到低投档录取。未完成的计划不纳入提前批招生,安排在普通高中补录时进行补录。

8.第三批录取结束后,未完成招生计划(含注册报到后有缺口)的普通高中学校,其补录范围由所属教育行政主管部门确定。市招考办将在广州招考网(http://gzzk.gz.gov.cn/)统一公布补录计划和各校原录取最低分数为补录最低控制分数。公办普通高中学校补录计划不再区分户籍生和随迁子女招生计划。凡未曾被普通高中学校录取、符合补录范围、且学业考试成绩达到有关普通高中学校原录取最低分数的考生均可登录中考服务平台填报补录志愿。补录办法另行公布。

(二)中职学校投档录取规定

1.中职学校录取不设录取最低控制分数线,按学业考试总分分段投档。以普通高中学校录取最低控制分数线为起点,在200分以上以50分为间隔分段划定每段投档控制线,200分以下不再划分分数段,依次在分段投档控制线上按招生学校专业计划数与投档数1:1的比例进行投档。

2.在分段投档控制线上,根据考生学校志愿先后顺序,先投第一志愿学校,对填报同一所学校的考生,按专业志愿优先、成绩由高到低先投第一专业志愿,若该校有专业未投满,再投第二专业志愿填报该专业的考生档案……依此类推。若所有专业志愿投完后仍有专业未投满,则对选择了“专业服从分配”但还未能投出的考生,按考生成绩从高到低、专业代码从小到大顺序投档至尚未投满的专业。若该校还有专业未投满,则继续投第二志愿学校填报该专业的考生档案……依此类推,此分段投档控制线上未能完成计划的继续在下一分段投档控制线上进行投档,直至各专业投满为止。

3.未完成招生计划及注册报到后有缺口计划的中职学校,由市招考办在广州招考网统一公布中职学校补录计划,以注册入学的方式进行补录。

(三)其他规定

1.在投档录取时,根据加分或优先录取政策中关于“加分投档录取”的规定,对符合条件考生的学业考试原始总分给予加分,按加分后的总分投档录取(不含指标计划投档,下同)。考生若具备两项以上加分或优先录取条件,只享受最高加分或优先的一项,不累加。享受加分录取的考生,其享受加分录取政策之后的总分即投档总分,仅用于投档录取,不计入考生的学业考试成绩。

2.投档录取时,当投档到招生计划末位数时,如有2人以上投档总分相同,按以下排序规则进行先后投档:首先投享受“在同等条件下优先录取”的考生(考生若已享受加分,则不再享受优先录取);若情况仍相同,则比较原始学业考试总分;若情况仍相同,则比较语文、数学、英语三科分数之和;若再有相同,则依次比较数学、语文、英语、道德与法治、物理、化学单科分数;若仍有相同,则比较综合表现评价等级。

3.普通高中统招计划(不含自主招生和指标到校计划)招生时,荔湾、越秀、海珠三区同属一个招生区域,即三个区的考生等同于一个区的考生,均可报考三区内的区属普通高中,投档时不视作外区考生。三区的初中应届毕业生参加指标到校录取和自主招生时,只能报考分配到学籍所在初中学校的区属示范性普通高中指标计划和学籍所在区(外地返穗生为户籍所在区)区属示范性高中的自主招生计划,以及省市属示范性高中指标计划和自主招生计划,不能报考其他区属的示范性普通高中指标计划和自主招生计划。

4.被录取的新生须按录取学校通知的时间,准时到学校注册报到。凡不按时注册报到的,由招生学校在录取系统注销其录取资格。每生只能注销、补录一次。其中被普通高中录取,未按时注册报到的考生,不能再参加普通高中学校补录,可参加中职学校的录取。所有注销、补录必须在广州市中招录取系统上进行,凡未经市招考办审核批准的录取行为一律无效。

5.招生学校如无特殊理由,对所有投档的考生必须录取,不得退档。


五、填报志愿有关规定和要求

(一)考生必须按规定的学校招生范围和招生批次填报个人志愿。填报志愿与投档、录取的方式有密切关系,考生填报志愿时,须了解清楚投档录取规则及有关规定。各类学校招生批次及录取投档的具体要求,考生可详细阅读《报考指南》和《2020年广州市高中阶段学校招生报考志愿拟稿表》。


(二)自主招生学校安排在提前批前独立招生,具备我市普通高中学校自主招生综合能力考核资格的考生,需在独立招生学校志愿,根据个人意愿填报1所符合资格的自主招生学校志愿。未填报自主招生计划志愿的,将不能参加自主招生录取。


(三)考生填报独立招生学校志愿时需注意,对安排了自主招生、宏志生、港澳台子弟班或统一招生等多种计划类型的学校(如广州市第二中学、广州大学附属中学、广州市第八十六中学、广州外国语学校、广东华侨中学、广州市培英中学等),考生需注意区分选择相应的招生计划类型。


(四)具备体育、艺术特长生资格的考生,所报特长生招生学校无论是只有一个招生批次还是有两个批次,都必须在该校的首批次第一志愿填报该校。不在特长生招生学校首批次第一志愿报该校的特长生,投档时将按普通生的录取规则进行投档。广州外国语学校所有计划安排在提前批前独立招生,因此报考该校的特长生须在独立招生学校填报该校统一招生计划。其他学校的独立招生不视作学校的首批次,特长生计划均安排在提前批或后续批次,考生需在提前批统一计划或学校的招生首批次(非独立招生学校)的第一志愿填报该校,特长生资格方才有效。有关招生学校体育或艺术特长生计划所在批次详见《报考指南》。


(五)高中阶段学校投档录取不设宿位数控制,宿位不作为投档录取规则之一。部分学校提供的宿位数小于招生计划数(详见《报考指南》第七部分各学校备注)、无法满足所有考生住宿需求的,由学校制定宿位分配方案并提前向社会公布,考生入学后由学校根据方案分配宿位。考生在填报宿位不足的学校时,如有住宿需求,可先咨询学校了解住宿分配方案、衡量自身实际情况后再慎重做出选择。


(六)凡选择民办高中志愿的考生,须先了解学校的收费标准,考虑家庭的经济承受能力后方可填报。考生一旦被录取,须按有关规定交费和注册报到,否则招生学校有权注销其录取资格,注销后考生只能参加中职学校的录取,不能参加普通高中的补录。


(七)根据有关规定,部分招生学校(专业)录取时,对考生的身体条件有特别的要求或限制,并在《报考指南》的招生计划篇中已作出说明。考生务必详细了解招生学校的有关规定,根据本人的身体条件填报志愿。如果考生的身体条件超出所填报学校(专业)的报考限制,一旦被录取,在入学后经新生体检证实不符合录取条件的,招生学校有权调整其专业,或令其休学甚至取消录取资格,后果由考生本人负责。


(八)各毕业学校(报名点)要全面正确地指导考生根据个人学业水平和发展意愿,合理填报志愿。既要充分利用志愿的容量,也要考虑前后志愿间的梯度,以增加录取的机会。要及时发放《报考指南》,确保每位考生免费人手一本,并引导考生通过电话、网络等途径更多地了解所选择的学校。


(九)各毕业学校(报名点)要认真做好志愿填报的组织工作。要开放机房,加强环境卫生消毒和通风,做好网络环境检查,为考生提供网上填报志愿的条件。同时要派教师作技术指导,并特别提醒考生:志愿信息以考生在中考服务平台确认的为准。


做好填报志愿工作是中招录取工作顺利进行的重要前提,事关广大考生的切身利益,事关社会和谐稳定的大局。各区教育局、招考办要严格规范志愿填报工作的管理,加强对辖区内毕业学校的检查和监督力度,严禁以各种形式干预或限制考生自主选择报考各类学校,任何单位和个人都不得在没有获得考生本人和家长书面授权的情况下代替考生填报志愿。如有严重违反招生规定和纪律,侵犯考生合法权益的行为,一经发现将通报全市,并按有关规定对当事人作出严肃处理。 




 附件 

1.2020年广州市高中阶段学校招生各区批次志愿数一览表

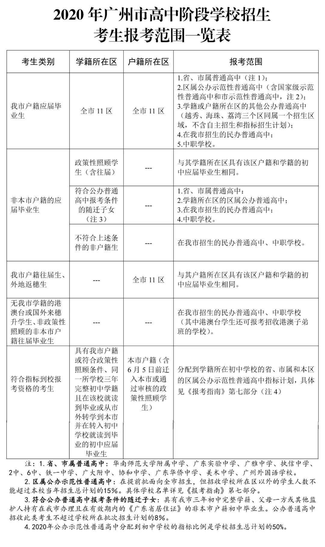
2.2020年广州市高中阶段学校招生考生报考范围一览表


附件1





附件2





登录高考直通车APP
查看完整试题答案
好的
查看完整试题
特别声明:
1. 本站注明稿件来源为其他媒体的文/图等稿件均为转载稿,本站转载出于非商业性的教育和科研之目的,并不意味着赞同其观点或证实其内容的真实性。如转载稿涉及版权等问题,请作者在两周内速来电或来函联系,本站根据实际情况会进行下架处理。
2. 任何媒体、网站或个人未经本网协议授权不得转载、链接、转贴或以其他方式复制发表,违者本站将依法追究责任。
举报理由选择
确定
高考直通车官网

哇哦!快加入高考直通车APP,发现更多精彩内容,与学霸一起交流学习吧!