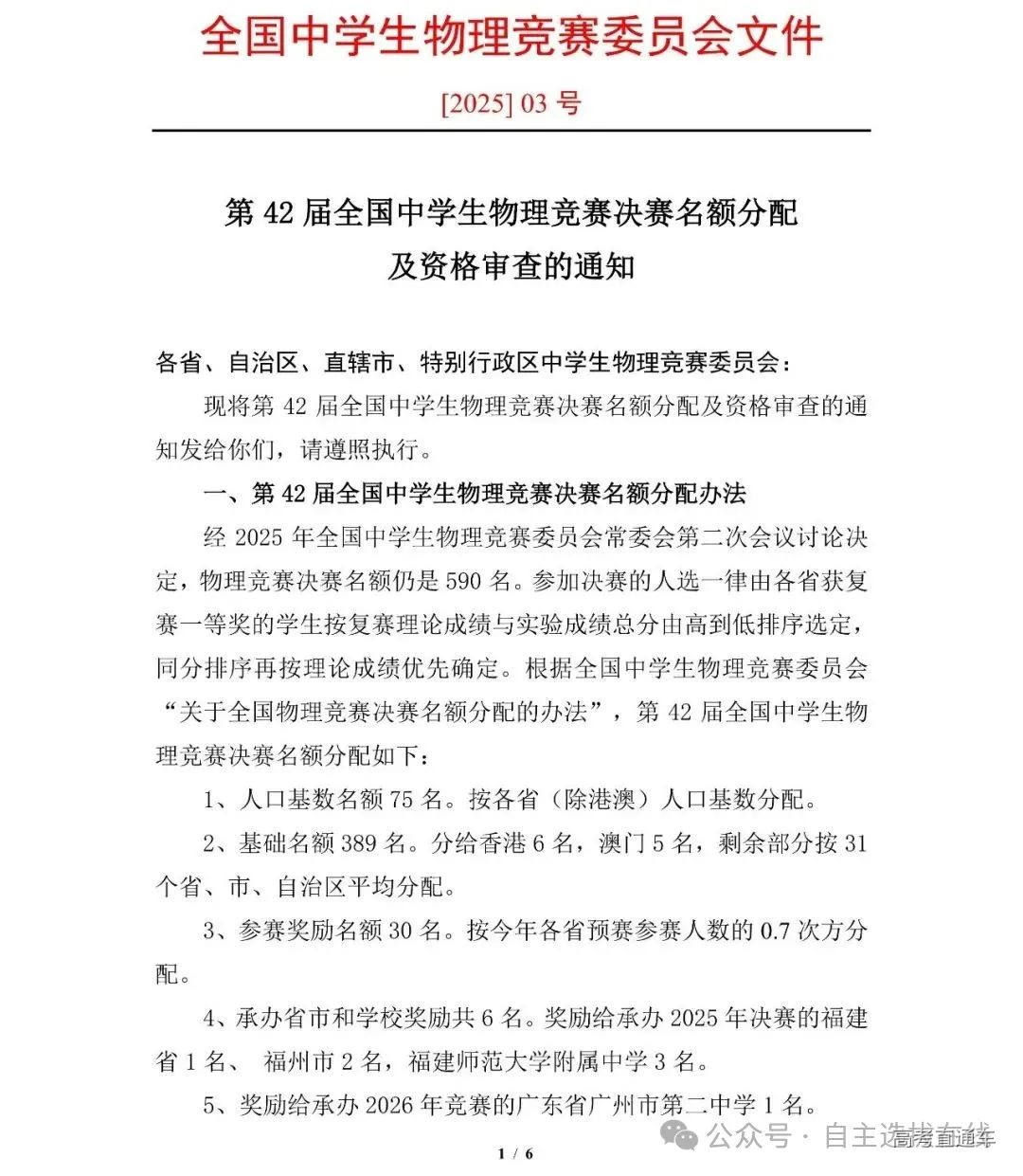
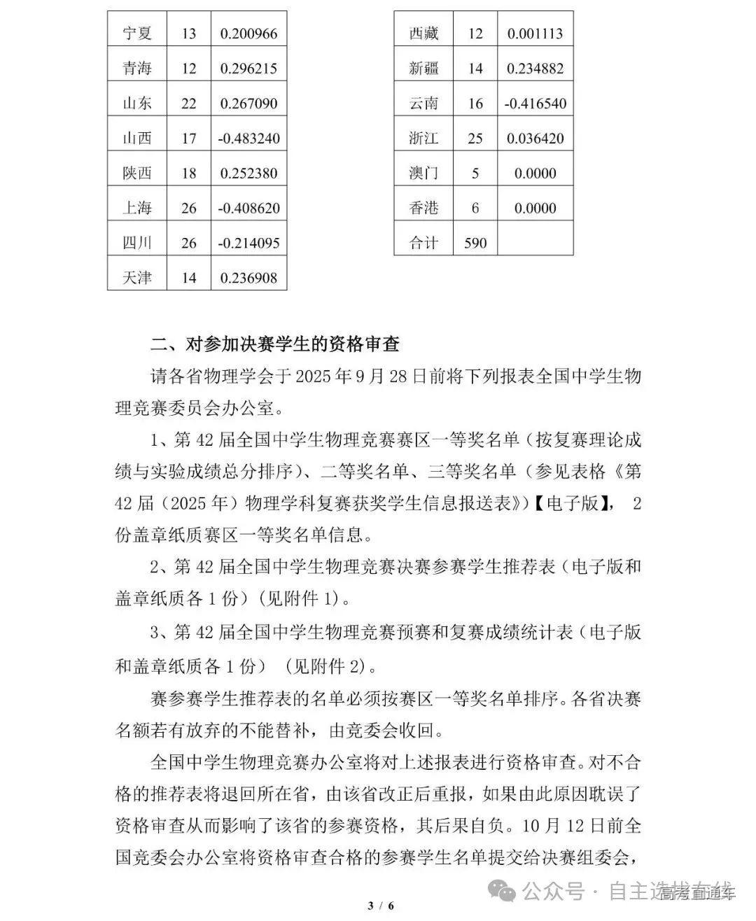
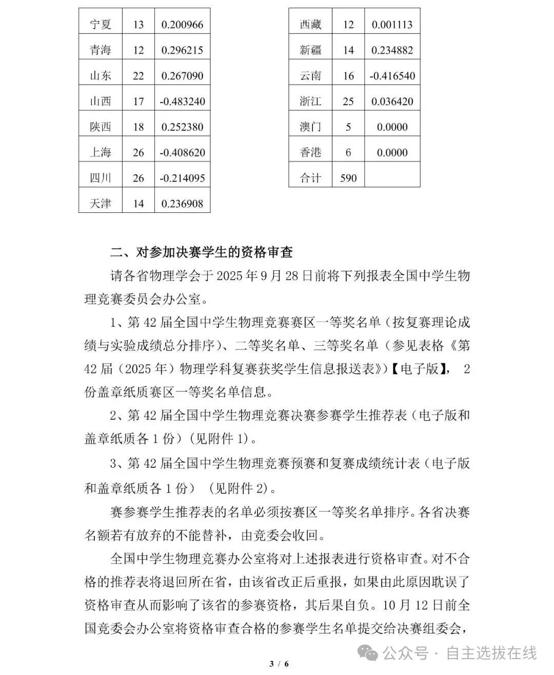
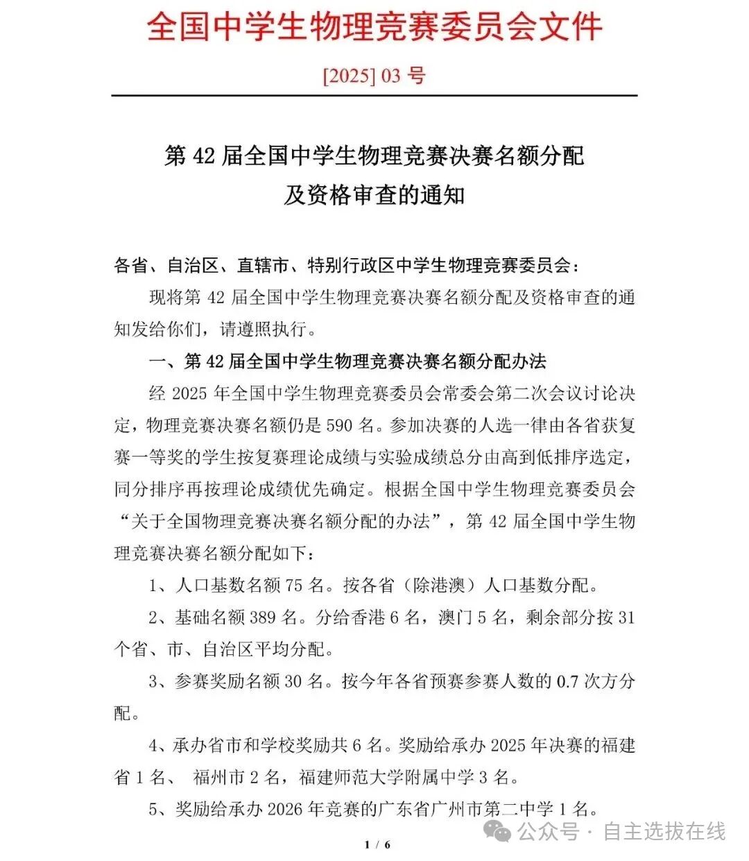
导读 近日,2025年第42届全国中学生物理竞赛决赛名额分配出炉,决赛名额总数是590人。自主选拔在线团队整理了名额分配通知原文及各省名额增减变化情况介绍,一起来看! 2025年物理决赛名额总数是590人。与2024年相比,福建增加7个名额;广东增加2个名额;安徽、河南、吉林、山西、上海、云南各增加1个名额。 北京减少4个名额;河北、浙江各减少2个名额;重庆、贵州、湖南、江西、辽宁、内蒙古、青海各减少1个名额。其余省份名额不变。
查看完整试题
登录查看完整试题答案
阅读数:6.5 k
特别声明:
1. 本站注明稿件来源为其他媒体的文/图等稿件均为转载稿,本站转载出于非商业性的教育和科研之目的,并不意味着赞同其观点或证实其内容的真实性。如转载稿涉及版权等问题,请作者在两周内速来电或来函联系,本站根据实际情况会进行下架处理。
2. 任何媒体、网站或个人未经本网协议授权不得转载、链接、转贴或以其他方式复制发表,违者本站将依法追究责任。
1. 本站注明稿件来源为其他媒体的文/图等稿件均为转载稿,本站转载出于非商业性的教育和科研之目的,并不意味着赞同其观点或证实其内容的真实性。如转载稿涉及版权等问题,请作者在两周内速来电或来函联系,本站根据实际情况会进行下架处理。
2. 任何媒体、网站或个人未经本网协议授权不得转载、链接、转贴或以其他方式复制发表,违者本站将依法追究责任。






