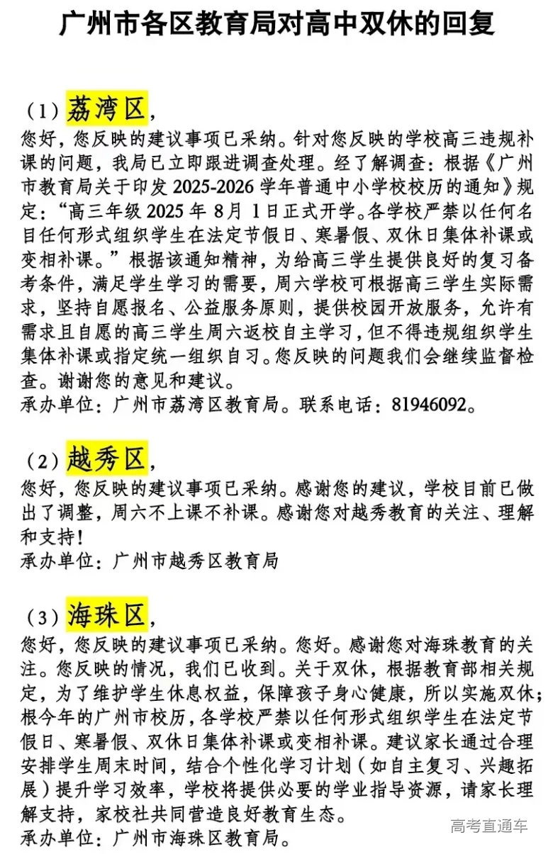
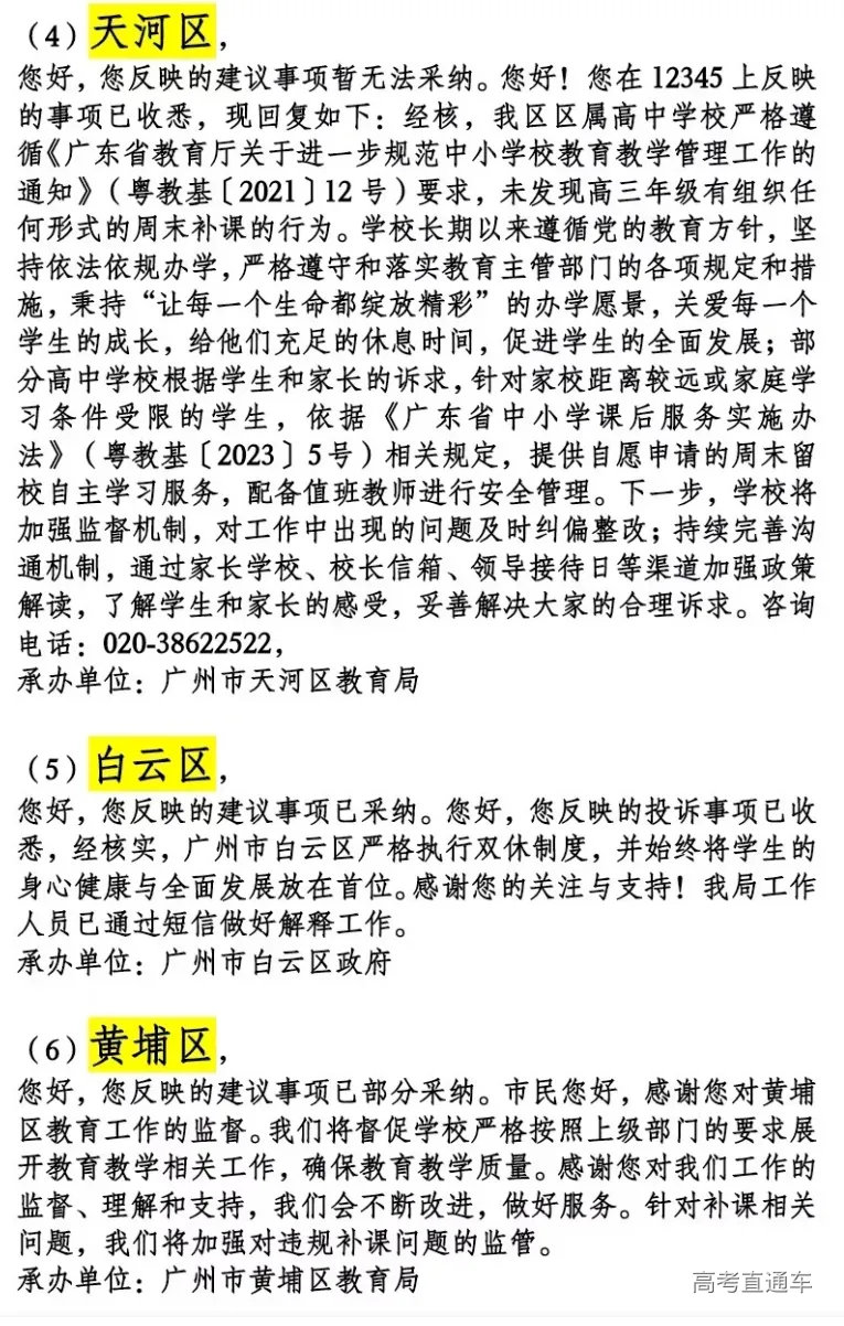
新学期以来,“禁止教辅进校”(点此查看)和“高中双休”成为家长们热议的话题。车车注意到,有网友甚至收集到了广州市全部11个区教育局针对双休投诉的回复。从回复的内容来看,从化、天河、番禺和荔湾四个区的回应最为详细,其他区则相对简洁。总体而言,各区的回复都明确表示:学校不会在周末强制学生留校,不安排课程或补课,学生可自愿选择是否到校自习。




来源:小红书用户 @不是
此前,深圳也有家长提交了希望恢复单休制的请愿书。请愿内容显示,反对的家长主要担心双休会打乱教学安排,并使高三学生在校学习时间总计减少超过300小时。


高中周末双休该不该实行?家长们吵翻了天。表面看是多休息两天的事,背后却是教育理念的根本分歧。支持者要给孩子喘口气,反对者怕耽误高考备战。这场争论里,没有谁对谁错,只有一颗颗为孩子好的心。
支持双休的家长:孩子不是机器,得喘口气
支持者的声音背后,是对教育本质的清醒认知。他们看到的不只是多出一天的假期,而是孩子终于有机会补足长期缺失的睡眠,让疲惫的身心得到修复。双休是孩子应有的权利,不是被施舍的奢侈。
更深层地,他们明白健康比分数更重要。长期高压导致的心理焦虑、抑郁不是“矫情”,而是真实存在的健康警报。双休提供了一个释放阀,让孩子有机会走出教室,运动出汗、亲近自然、接触真实社会,这些看似“无用”的活动,恰是健全人格的养分。
更重要的是,双休归还了孩子自主成长的空间。当时间不再被课程表切割填满,他们才能学习规划生活、探索兴趣、承担责任——这些高考不考却影响一生的能力,在“被安排”的教育中往往缺席。
反对之声:焦虑背后并非全无道理
反对双休的家长常被贴上“唯分数论”标签,但他们的顾虑值得认真倾听。
当城市家庭利用双休安排课外辅导、冲刺竞赛时,却可能因资源有限而失去系统学习的机会。双休本意是为学生减负,却可能因资源差异导致教育差距进一步扩大。
自律不足的挑战同样尖锐。当学校监管撤出,部分学生确实容易陷入游戏、短视频的即时快感中。双休若沦为放纵的窗口,不仅学习节奏打乱,更可能助长消极习惯。
这种担忧更深层的原因,在于对高考现实压力的清醒认识。当优质教育资源依然稀缺时,“多学一小时就多一分优势”的想法便难以消除。双休政策压缩了教学时间,部分学校转而布置大量作业,反而加重了学生负担——减负政策若缺乏配套措施,最终可能流于形式。
要让双休真正发挥减负作用,这几点很关键:
学校要负起主要责任:通过提升课堂效率、精简重复性作业,用教学质量填补时间缺口;同时可开放周末兴趣活动,为资源有限的学生提供去处和引导。
教育部门需加强监管和支持:既要严查变相补课行为,也要建立资源调配机制,缩小学校之间的差距。
家长的角色需要转变:从“监工”转向“引导者”。与其焦虑地报补习班,不如和孩子共同规划双休时间,鼓励阅读、运动或社会实践,把休息的权利还给孩子,也把自主成长的责任交给他们。
双休本身不是解药,也不是毒药。当教育不再拼“谁熬得更狠”,而是比“谁学得更巧”,家长的心才能真正放下。给孩子两天自由,或许正是为了让他们在未来千万个日子里,跑得更稳、更远。