据悉,许昌市襄城县教体局已根据本地实际情况作出安排,具体安排如下:
↓↓↓
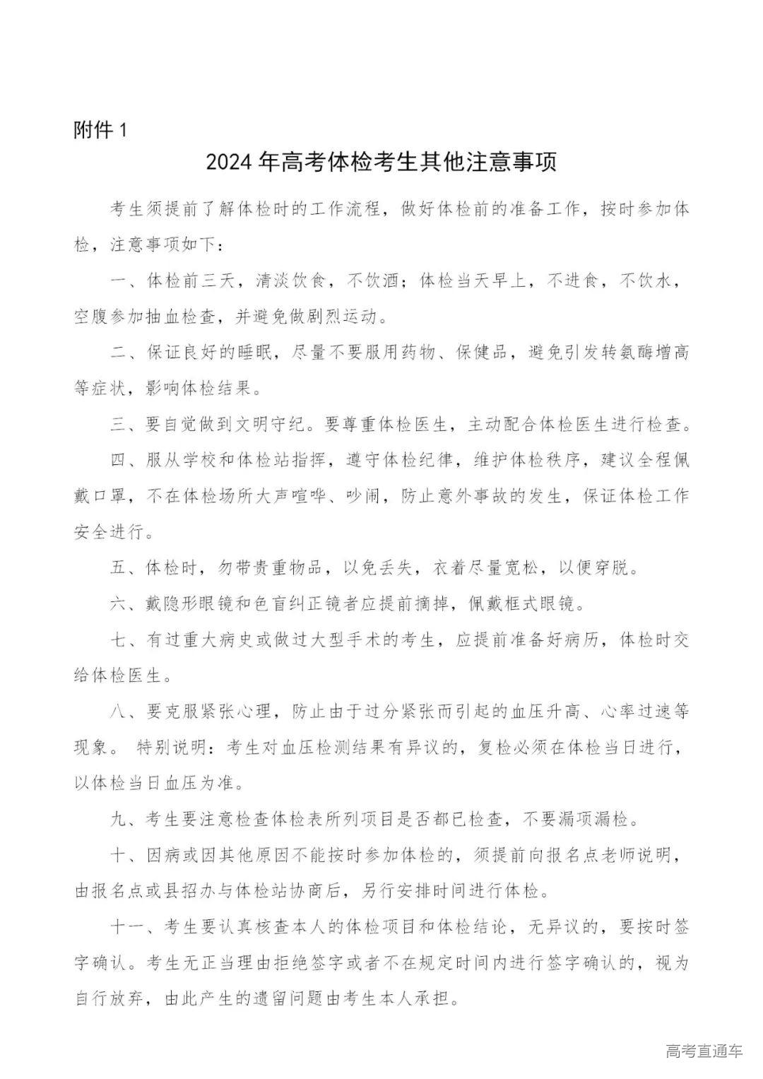
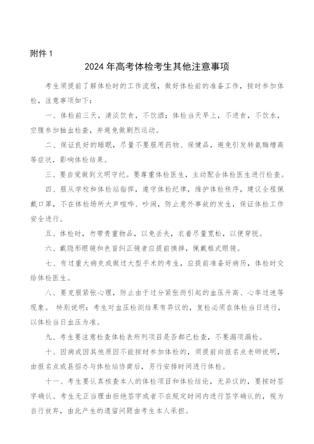
各位考生: 2024年普通高等学校招生体检工作即将开始,体检是普通高校招生录取不可缺少的一项重要工作,所有参加我省今年高校招生考试的考生均须参加体检,请所有考生务必认真对待。为统筹好体检工作,特作提醒如下。 一、时间地点 襄城县普通高校招生体检工作时间集中安排在3月10日-4月2日进行。 各学校体检时间安排已下发,请各位考生按照报名学校通知的时间进行体检,体检站设在襄城县人民医院健康管理中心二楼,具体位置:襄城县中心路与汝河路交叉口路南。 二、体检标准 按照《河南省教育考试院关于做好2024年普通高校招生体检工作的通知》(豫考普〔2024〕4号)的要求执行。 三、注意事项 (一)依规参加体检。所有报名参加2024年普通高校招生统一考试以及提前单独招生(含对口招生)的考生均须参加高招体检,未经高招体检的考生,高校可不予录取。 (二)确认体检结果。考生体检项目全部完成后,将会发放体检确认表,考生对体检结果务必仔细检查并签字确认。 考生须根据体检指导意见,作为志愿填报时的参考依据,特别注意其中“学校可以不予录取”和“学校有关专业可以不予录取”部分的受限结论,避免因体检原因被学校退档。 若考生对本人体检结果有异议,可于3日内向县招生办提出复检申请,按规定程序和要求进行复检。 目前襄阳县高考体检工作已准备就绪,请广大考生朋友们按时参加、诚信体检,在紧张备考之余,注意加强锻炼,以良好的状态迎接2024年高考的到来! 附件: 1.2024年高考体检考生其他注意事项 2.2024年普通高招体检工作时间安排 2024年3月1日
襄城县招生考试办公室
需要,河南省高考体检是需要抽血的。抽血是高考体检中的一个常规检查项目,用于化验肝功能、肾功能、血糖、血脂、血常规、尿常规等方面的情况。血常规检查可以判断是否存在贫血,而尿常规检查则有助于诊断某些肝肾疾病。在进行抽血前,应避免进食,因为进食可能会影响检查结果的准确性。
眼科:包括视力、色觉、眼病。
内科:包括血压、发育情况、心脏及血管、呼吸系统、精神神经系统、腹部脏器等。
外科:包括身高、体重、皮肤、面部、颈部、脊柱、四肢、关节等。
耳鼻喉科:包括听力、嗅觉、耳鼻咽喉等。
口腔科:包括唇腭、口吃、牙齿等。
胸部透视:包括肺组织、胸椎、支气管等。
注:此表所列体检项目非体检顺序,具体项目详见各地要求。

按照国家和我省有关规定,所有报名参加2024年普通高校招生统一考试、提前单独招生和对口招生的考生均须参加高招体检,并如实填写本人既往病史。 考生需要携带个人身份证参加体检。 在检查视力之前,尽量少用一些电子设备。同时保证睡眠,睡眠好对视力也有缓解。另外千万不要在现场去摘隐形眼镜,如果知道哪一天体检,提前摘掉隐形眼镜,建议佩戴有框架眼镜。 眼科检查必须为裸视。戴隐形眼镜者要保证在检查视力前能够摘掉(需要带隐形眼镜盒及清洗液)。 在检查视力前3-5分钟,也可抓紧时间望一下远方、做一下眼保健操或点几滴缓解眼部疲劳的眼药水,使眼球调整到最佳状态,确保视力检查效果最佳。 很多考生一到检查身体的时候就紧张,导致血压不正常。这种真的由于紧张引起的,一过性的高血压,在现场的专业医务人员,会通过给考生复测,做一些别的检查,做到把握准确的。大家不用对这个担心。跟老师说清楚,可以要求再次测量。 在抽血检查前,有晕针或晕血病史的考生应主动告诉医护人员,医疗机构事前都会有相应的预案,也会有相应的处理措施,会通过卧式采血、缓解紧张情绪等方式应对。 ①体检前:要注意饮食、睡眠等;不要服用药物;如果不得已服用药物,应在体检时向医生说明;是否空腹体检以学校通知为准;不吃辛辣、油腻和不易消化的食物,不饮酒,避免做剧烈运动;注意休息,保证睡眠;有高血压家族史和体形较胖的考生要注意血压的情况。 ②体检时:衣着尽量宽松以便穿脱,不要戴首饰;不要紧张,以免血压、心率异常,如因紧张导致的,要跟医生说明;不要戴隐形眼镜,现场摘戴麻烦。装有义眼和戴助听器的考生要跟体检医生讲明。 ③体检后:考生体检后、签名确认前,一定要通读一次体检表。如果出现跟自己不符合的体检结果,特别是不利结果时,一定要当场提出,积极沟通。 另外要注意检查体检表所列项目是否都已检查,不要漏项漏检。
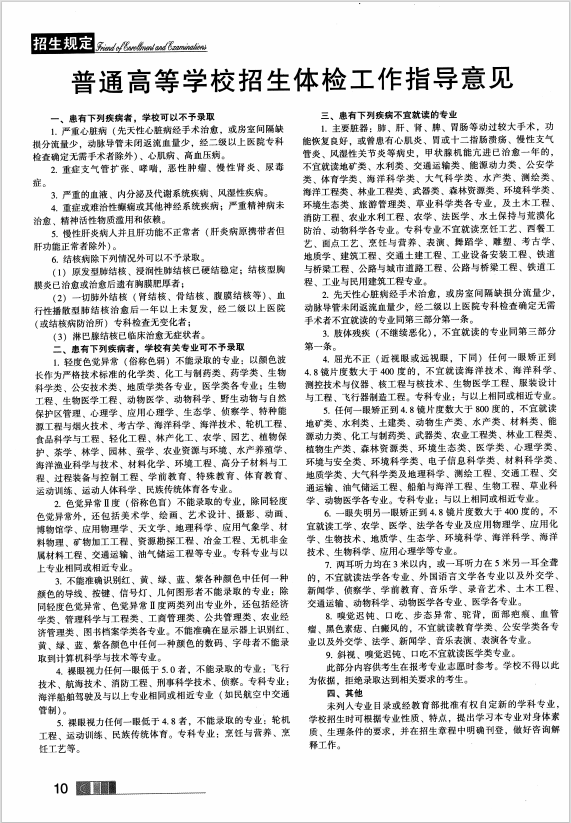
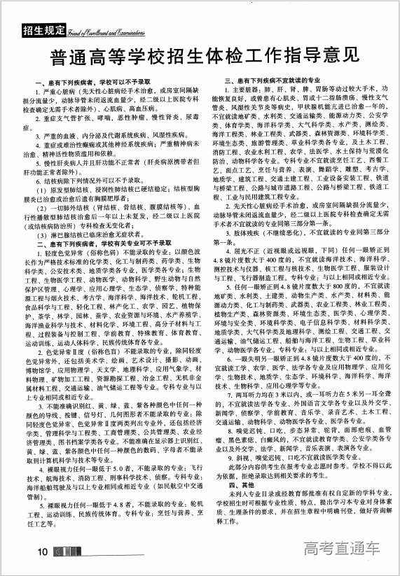
根据《普通高等学校招生体检工作指导意见》,分三类对待有缺陷者或疾病者: 一是学校不予录取的疾病或缺陷; 二是学校有关专业不予录取的疾病或缺陷; 三是不宜就读的专业的疾病和缺陷。 从《指导意见》看,除了患有传染性疾病、精神性疾病、血液病、心脏病、高血压等无法完成学业的疾病及学习不能自理的考生,高校可以不录取外,对患有其他疾病的考生,只要不影响专业学习和其他学生,录取时一般应不受限制。 《指导意见》出现了“不宜就读专业”的说法,它的意思是对患有不影响专业学习的某种疾病或生理缺陷者,但今后对在该专业领域内就业可能有影响的,提出不宜就读专业的指导性建议,考生可根据自身情况选报专业。然而,如果今后就业受到影响,考生必须自己承担责任。 残疾考生受到保护《指导意见》规定,对肢体残疾、不影响所报专业学习,且高考成绩达到录取要求的考生,高校不能因为其残疾而不予录取。不得以不具备办学条件或不符合培养要求为由,拒收能进行所报专业学习的残疾考生。



