附件可下载:
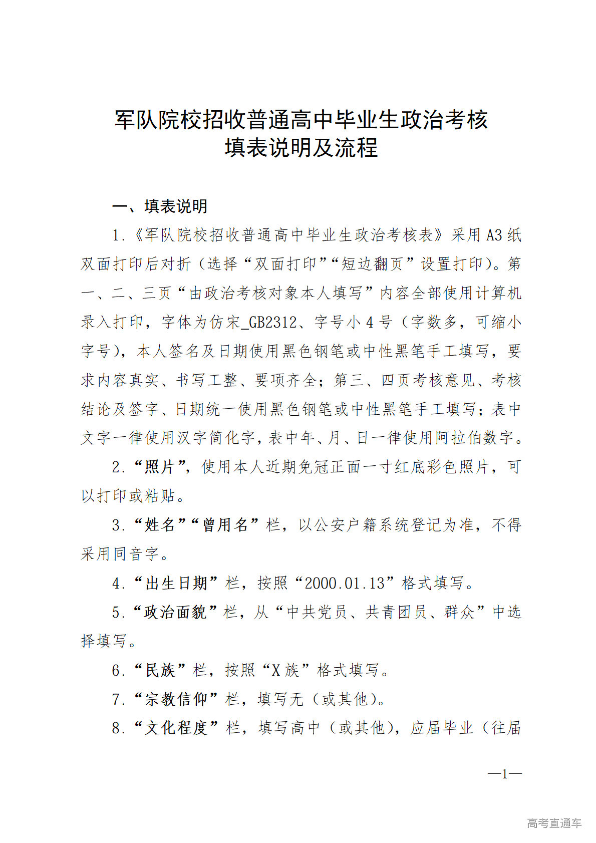
附件2:军队院校招收普通高中毕业生政治考核填表说明及流程.docx
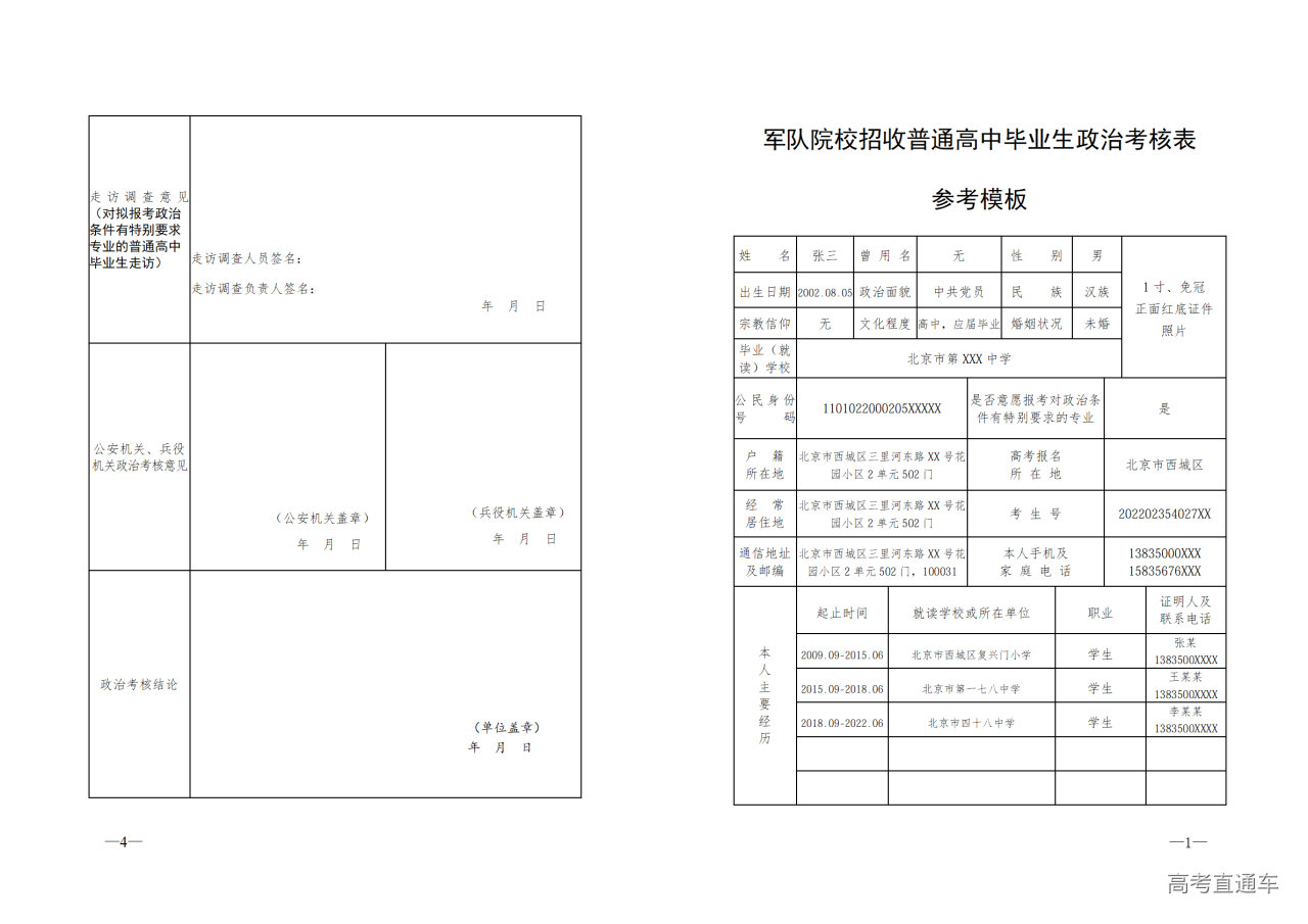
附件3:军队院校招收普通高中毕业生政治考核表参考模板.doc
军队院校招收青年学生对象为参加今年普通高等学校招生全国统一考试的普通高中应届、往届毕业生。年龄不低于16周岁、不超过20周岁(截止2026年8月31日,即2006年9月1日至2010年8月31日出生为合格)。
4月15日起,有意向报考军队院校的考生可登录北京教育考试院官方网站(www.bjeea.cn),下载《军队院校招收普通高中毕业生政治考核表》及填表说明(详见附件)。考生需按照填表说明填写政审表各项内容,并请户籍所在地公安派出所填写考核意见。6月7日16时将关闭《军队院校招收普通高中毕业生政治考核表》下载。考生须在6月8日前,将填写完整的《军队院校招收普通高中毕业生政治考核表》交回户籍所在区人民武装部。
5月7日10时至6月7日16时,考生须点击“政治考核信息登记”链接(https://gk-stu.bjeea.cn/)进行相关信息登记。6月7日16时,该链接功能将关闭,停止登记。
6月25日下午,政治考核合格且高考成绩达到相关要求的考生可登录北京教育考试院网站打印“军检通知单”。
6月27日开始,考生按照军检通知单中明确的时间和地点,持高考准考证、身份证、军检通知单参加军检。意愿报考对政治条件有特别要求的专业的考生,须进行走访调查。
6月30日下午,考生可登录北京教育考试院官方网站(www.bjeea.cn)查询军检最终结论。
如需咨询军校招生相关事宜,请拨打咨询电话010-66724777。
附件:
1.军队院校招收普通高中毕业生政治考核表
2.军队院校招收普通高中毕业生政治考核填表说明及流程
3.军队院校招收普通高中毕业生政治考核表参考模板
4.北京市各区人武部咨询电话联络表








