近日,全国各地高校陆续发布2025年招生章程,不少高校调整了招生计划。值得关注的是,从2025年起,多所中医药高校的中医学类专业从“物理+化学必选”调整为“不限选考科目”。
这意味着,文科生(历史类考生)也可以报考中医学类相关专业了。
历史类考生能报的本科专业还有哪些?来看汇总!
从必选“物理”,到“不限选考科目”
选科基本依据——教育部“选科指引”
2021年,教育部印发了《普通高校本科招生专业选考科目要求指引(通用版)》, 2024年起正式启用,对“3+3”和“3+1+2”的所有新高考省份均适用。而目前,全国已有29个省份正式迎来“新高考”。
《要求指引(通用版)》是所有高校在为本校的本科专业做选科要求时的基本依据,或者说最低要求。其中,往年传统文科生可选择的中医学等专业,要求必选物理,化学和生物至少选一门。
截取自《普通高校本科招生专业选考科目要求指引(通用版)》
因此,此前大部分本科高校中医学等专业选科形式大致有三种:物理+化学;物理+生物;物理+化学+生物。
所以,有部分2024届高考生吐槽想学中医却报不了:
但是,现在,情况发生了变化。
明确规定——高校招生专业选考科目要求
高校可在《要求指引(通用版)》的基础上,根据自己的情况,对本校的专业做出自己的选考科目要求(同一高校的同一专业(类)的选考科目要求在所有实施高考综合改革的省份保持一致)。
河北中医药大学、黑龙江中医药大学、云南中医药大学、承德医学院等发布的2025年各招生专业选考科目要求中,中医学等专业的选考科目要求就发生了变化,由之前的必选“物理”等,变为了“不提科目要求”。
比如,根据河北中医药大学招生信息网,相比学校2021年发布的各招生专业选考科目要求,最新发布的《河北中医药大学各招生专业选考科目要求(2025年起)》已将中医学类专业的选考科目要求由必选“物理+化学”变为“不提科目要求”。
这意味着2025年的文科生(历史类考生),也能报考这些大学的中医学类专业了。
具体填报——当年的招生计划
当然,具体填报高考志愿时,除了要满足高校公布的某专业的选考科目要求,还要看当年该高校的该专业在考生所在的省份有没有招生计划。
特别是不提科目要求或没有首选科目要求的专业,即便有招生计划,还得看该专业会安排在物理类还是历史类计划下。
比如,不久前,重庆中医药学院发布了《重庆中医药学院各招生专业选考科目要求(2025年起)》,学校中医学、针灸推拿学、中医骨伤科学、中医养生学、中医康复学的选考科目要求都为“不提科目要求”。
具体到招生计划中,根据重庆中医药学院官网,相比2024年,该校2025年招生专业12个,新增了中草药栽培与鉴定这个本科专业。其中,中医学、针灸推拿学、中医骨伤科学、中医养生学、中医康复学5个专业在选科方面新增了历史类,也就是说物理类、历史类考生都可以报考,并且再选科目不限。
但在不同省份,各专业招生计划数并不相同,比如2025年重庆中医药学院中医学专业在各招生省份的物理类、历史类均有招生计划,但中医骨伤科学专业在重庆、四川、河北、湖南等省份有招生计划,在辽宁、湖北、广西等省份却没有招生计划。没有招生计划的省份的高考生,就不能填报该专业。
此外,安徽中医药大学、成都中医药大学、湖南中医药大学、甘肃中医药大学、河北中医药大学、海南医科大学等高校的中医学专业,北京中医药大学、成都中医药大学、广西中医药大学、湖北中医药大学、湖南中医药大学等高校的针灸推拿学专业,也由此前要求的“物化”双选,调整为“不限选科要求”,文科生(历史类考生)也可以报考。
“物化”解绑,文理兼收或成趋势
并且,根据江苏省教育厅官网发布的《2027年拟在江苏招生的普通高校专业选考科目要求》,全国各地的中医药大学将中医学类专业首选科目要求由上一版的“物理”改为“不限”。再选科目方面,知名中医药大学均要求“化学或生物”,少数院校要求“化学且生物”。
浙江省教育考试院2月20日发布《2027年及以后普通高校招生专业选考科目要求》中,中医学的不少专业还有“物化解绑”的迹象。如浙江中医药大学中医学、针灸推拿学、中医康复学、中医骨伤科学,均只需必选化学学科,而之前这4个专业选考需必选“物理+化学”。
文科生(历史类考生)除了能重报中医学类专业,还有哪些专业可以选报?
历央类考生可选专业分类汇总
历史类考生可选报的专业集中在文史哲等传统文科类专业和经管法等传统文理兼招专业,这些专业类通常是不做选科限制的,这一点在教育部的“选科指引”落地实施后也没有发生太大的变化。
但也有少部分专业出现了新的限制,一是部分原本文理兼招/没有选科限制的专业,如经济统计学,被限制为必选物理;二是少部分专业对再选科目(主要是政治) 有明确要求。以下是基于历史类选科组合的共性和特性而做的分类整理。
历史类6个组合都能报的专业
这些专业即教育部“选科指引”文件中没有设置任何选考要求,以及仅要求历史必选的专业。统计各高校颁布的选科要求,这类专业数占比加起来约 45%。
具体到往年的招生计划上,这些专业还会细分为两个小的类别,一类是基本只在历史类招生,一类是在历史类和物理类都放招生计划,即传统的文理兼招专业。
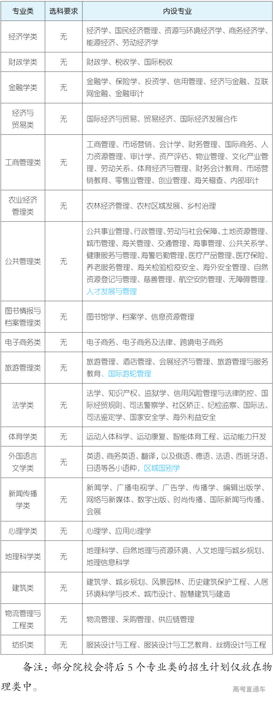
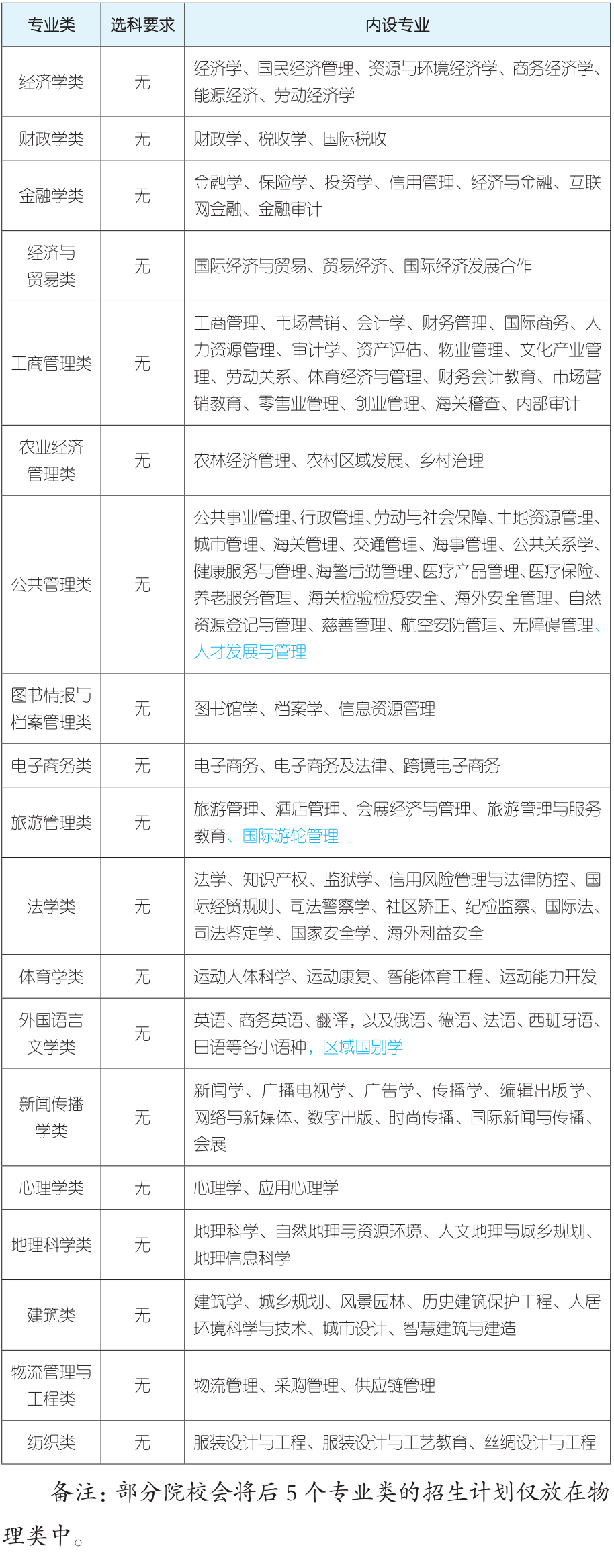
类别 1 :主要在历史类招生的专业
主要是文史哲等传统文科类专业。绝大部分高校对这些专业没有做选科限制,但在实际招生时,大部分院校会将这些专业的招生计划主要投放在历史类/文科类中,基本上可以说是历史类考生的专属。
类别 2 : 传统文理兼招专业
这些专业主要是经济、管理、法学等传统文理兼招专业。绝大部分院校会将这些专业的招生计划同时投放在物理类和历史类,且不再另提选科要求。
再选科目含“政治”才能填报的专业
这些专业即教育部“选科指引”中明确要求必须选政治的政治学类、马克思主义理论类、公安学类。
首选科目无要求,但对再选科目有要求的专业
这样的专业在“选科指引”中有四个专业类的5个专业。这也就意味着,选了“历史 +生物”或“历史+化学”的同学才可能有填报机会。













