为稳妥做好甘肃省2024年普通高等学校招生统一考试(以下简称“普通高考”)报名工作,根据教育部及我省有关规定,现将我省2024年普通高考报名工作有关事宜通知如下:
一、报名对象
参加普通高校招生的所有考生(包括统考考生、强基计划、高水平运动队、运动训练、武术与民族传统体育专业单独招生、职教师资单独招生、残障生单独招生、保送生、少年班及高等职业教育考试招生综合评价录取和中职升学考试等)均须在规定时间内参加报名并采集相关信息。
二、报名条件
(一)符合下列条件的人员,可以申请报名
1.遵守中华人民共和国宪法和法律;
2.高级中等教育学校毕业或具有同等学力;
3.身体状况符合相关要求;
4.户籍或学籍符合下列条件之一:
具备下列条件之一的,可以在我省报名参加普通高考:
(1)具有甘肃省户籍、学籍的考生,出生后首次申报户口登记在甘肃(身份证号码前两位为62),无外省迁转记录,且父亲或母亲或法定监护人为我省常住户籍,可在我省报名参加普通高考。
(2)在外省就读并取得学籍的考生,本人及其父亲或母亲或法定监护人常住户籍在甘肃的,本人初次户口登记在甘肃且无外省迁转记录,须具有外省省级教育考试招生机构出具的不能参加当地普通高考的证明或相关函件。并持相关人员户籍、学籍所在地省级或地市级教育行政部门出具的学籍、学业水平合格考考试成绩证明及综合评价信息等材料,可申请在户籍所在县(市、区)报名参加普通高考。
(3)外省户籍迁入我省的考生,户籍迁入我省时间须满三年(时间截止到2024年8月31日),本人具有我省高中阶段连续三年完整学籍并在学籍学校实际就读。其父亲或母亲或法定监护人具有我省户籍且满三年(时间截止到2024年8月31日),并在报考地缴纳养老保险或医疗保险满三年(自2025年普通高考起执行),可申请在户籍所在县(市、区)报名参加普通高考。
(4)进城务工人员随迁子女在我省参加普通高考按照《关于做好进城务工人员随迁子女接受义务教育后在我省参加升学考试工作的实施方案》(甘教厅〔2012〕216号)执行。进城(乡镇,下同)务工人员须在报考地具有合法稳定职业、合法稳定住所(含租赁)并按照国家规定参加社会保险等。进城务工人员随迁子女,其父母双方须在报考地具有我省合法的居住证,且居住时间满三年(时间截止到2024年8月31日),并在报考地缴纳养老保险或医疗保险满三年;考生须具有我省高中连续三年完整学籍并在学籍学校实际就读。不符合相关条件的考生回户籍所在省报名参加考试。
(5)考生随父亲或母亲因军转安置、工作调动(国家机关、事业单位、国有企业人事管理部门办理的调动)正常迁转常住户籍至甘肃境内,并将高中阶段学籍转入我省,且在学籍学校实际就读的,出具相关证明后,可不受户籍、学籍年限限制。
(6)考生作为被收养人,户籍已迁入收养人名下,考生持有民政部门出具的有效证明,收养人具有我省户籍且满三年(时间截止到2024年8月31日),考生本人具有我省高中阶段连续三年完整学籍并在学籍学校实际就读。
(7)中职生报名
①中职阶段学籍在甘肃省内普通中专(含中师)、职业中专(职业高中)、成人中专、技工学校并在学籍学校实际就读的应往届毕业生可按同等学力报名参加普通高考,也可报名参加中职升学考试。
②具有我省户籍(即出生后首次申报户口在甘肃且未迁转)的非省内中等职业学校(含技工学校)学籍的中职应往届毕业生,不得报名参加中职升学考试,但可按同等学力参加普通高考。
③非我省户籍,但具有我省学籍且符合进城务工人员随迁子女条件的中职生,可报考中职升学考试或按同等学力报考普通高考。
④具有我省学籍,非我省户籍的外省生源应届中职生,可提供中职院校省外录取名册(由学籍主管部门认定并加盖公章),可报考中职升学考试或按同等学力报考普通高考。此类考生由中职录取审批市(州)教育考试招生机构负责报名。
(8)具有同等学力的考生和社会青年等报名参加普通高考的,本人须初中毕业满三年(截止到2024年8月31日),考生本人及其父亲或母亲或法定监护人常住户籍必须在甘肃,同时,本人初次户口登记在甘肃,且无外省迁移轨迹。由户籍所在县(市、区)教育考试招生机构受理其报名申请。报名前出具同等学力书面说明和初级中等教育毕业证明。资格审查由市(州)、县(市、区)教育局学籍管理部门负责。
(9)在我省定居并符合报名条件的外籍考生,持我省公安机关签发的《中华人民共和国外国人永久居留身份证》,可在居住地申请报名。符合条件的港澳台籍考生,可在居住地申请报名。
(二)下列人员不得报名
1.具有普通高等学历教育资格的高校在校生,或已被普通高校录取并保留入学资格的学生;
2.高级中等教育学校非应届毕业的在校生;
3.在高级中等教育阶段非应届毕业年份以弄虚作假手段报名并违规参加普通高考(包括全国统考、省级统考和高校单独组织的招生考试)的应届毕业生;
4.因违反国家教育考试规定,被给予暂停参加普通高考处理且在停考期内的人员;
5.因触犯刑法已被有关部门采取强制措施或正在服刑者,其中,未成年人按相关法律规定执行;
6.以升学为目的,将户籍迁入我省的外省籍考生;
7.已在外省参加普通高考报名或拟在外省参加普通高考报名的人员。
(三)不允许考生跨省重复报名,教育部将对跨省重复报名考生进行核查、清理,产生的一切后果由考生本人自负。
三、报名时间
我省2024年普通高考报名工作定于2023年11月1日开始。报名工作分为“网上报名”“现场确认及资格审查”“专项资格确认及照顾政策资格申报”和“上传资料”四个阶段。考生登录报名网址www.ganseea.cn,按要求完成报名工作。“网上报名”环节定于11月1日至10日进行。“现场确认及资格审查”于11月25日前完成。“专项资格确认及照顾政策资格申报”环节,于11月30日前完成,考生根据自身所具备的条件申报相应的照顾加分资格。“上传资料”阶段,考生须在网上下载打印相关表格,并由相关部门审核确认,各报考单位于1月底前完成资料上传。
四、报名流程
(一)网上信息采集
考生登录甘肃省教育考试院官网https://www.ganseea.cn,点击“办事大厅”,选择“甘肃省国家教育考试综合管理平台-考生服务平台”进入系统界面。阅读《甘肃省国家教育考试综合管理平台-考生端用户使用手册》,按照流程完成报名。
(二)资格审核及现场确认
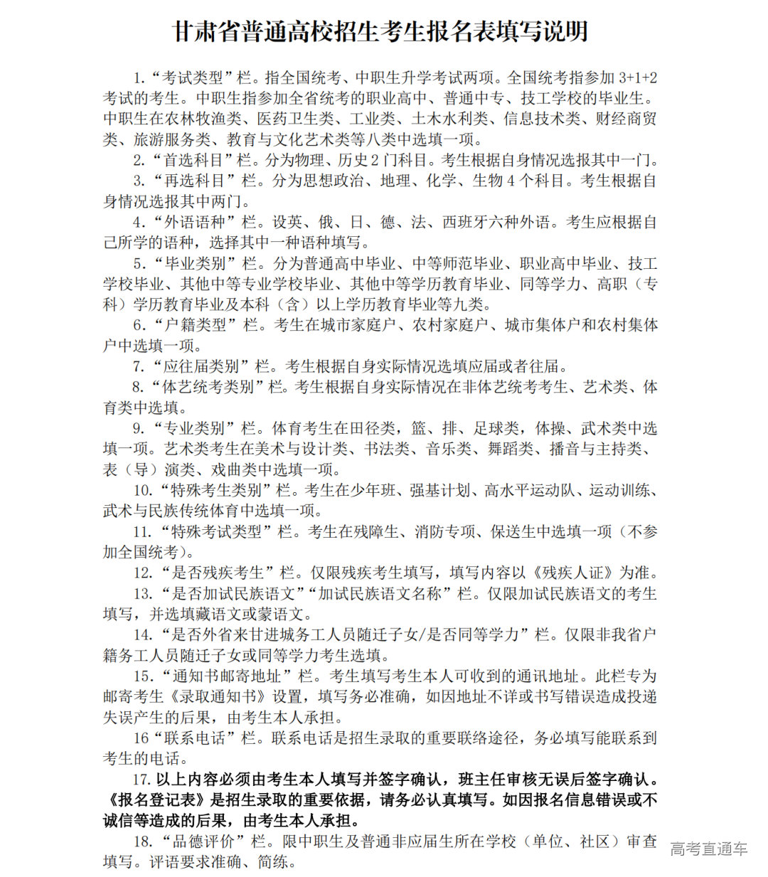
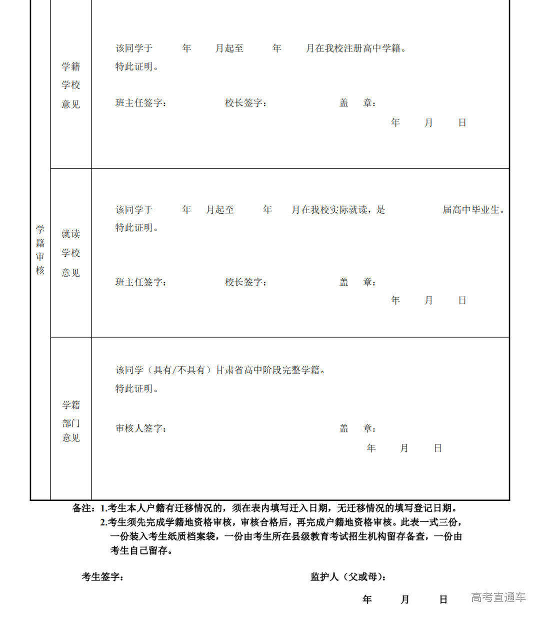
考生到报考地所在县(市、区)教育考试招生机构或指定地点按照要求进行报名资格审查、获取考生号、照相、指纹采集。考生现场确认后下载打印《甘肃省普通高校招生考生报名登记表》(见附件1)、《甘肃省普通高校招生考生报名资格审查表》(见附件2)等表格,表格分别由学校、教育行政部门、教育考试招生机构、公安部门等单位审查签字认定。
(三)确认“专项计划资格”及申报“照顾加分资格”
市(州)审核确认完成考生报名资格后,由考生填报的基本信息确定考生专项计划资格。同时,考生可申请符合条件的照顾加分资格。系统生成相应表格后,考生下载打印,到相关部门审核盖章后,交报名所在县(市、区)最终确认。
(四)扫描上传报名相应材料
市(州)教育考试招生机构负责督促本考区报考单位按时完成资料上传。其中:应届生由学校、往届生及社会考生由县(市、区)教育考试招生机构将报名相应的材料(报名表、资格审查表、照顾政策登记表等)扫描为PDF格式文件上传报名系统。
五、报名要求
(一)应届高中毕业生应准备本人身份证、户籍证明(户口簿)、学籍学历等材料;往届生应准备本人身份证、户口簿、高中阶段学校毕业证等材料;具有同等学力的考生和社会青年应准备本人身份证、户口簿、同等学力书面说明和初级中等教育毕业证明等;残疾考生准备本人身份证、残疾人证等材料;随迁子女考生应准备本人身份证、户口簿、父母居住证、父母社保(含养老保险或医疗保险)缴费证明等材料;中职生应准备本人身份证、户籍证明(户口簿)等材料;考生随父亲或母亲因军转安置、工作调动的,还需提供父亲或母亲所在单位工作证明。
(二)普通高中应届毕业生报名工作由毕业学校到学籍所在县(市、区)教育考试招生机构集体办理。
(三)普通高中往届毕业生、具有同等学力的考生、社会青年及现役军人等到户籍所在县(市、区)教育考试招生机构或教育考试招生机构指定报名点办理。
(四)非我省户籍进城务工人员随迁子女到学籍所在地的县(市、区)教育考试招生机构办理。往届随迁子女考生报名时,上一年资格审核有效,须持复读学校出具的在我省实际复读的有效证明到原学籍地县(市、区)教育考试招生机构报考。居家复习备考的,由居住地社区开具实际居住的有效证明。在外省复读的随迁子女考生不得在我省参加普通高考。
(五)中职生到就读学校报名,由就读学校汇总后到所在地县(市、区)教育考试招生机构集体办理。市(州)、县(市、区)级所属中职学校(含技工学校)考生的学籍审核工作由考生所在学校和学校所属市(州)、县(市、区)教育局共同负责;省属中职学校(含技工学校)考生的学籍审核工作由考生所在学校和甘肃省职业技术教育中心负责,由学校统一为考生办理学籍审核事宜,不接受考生个人的办理申请。
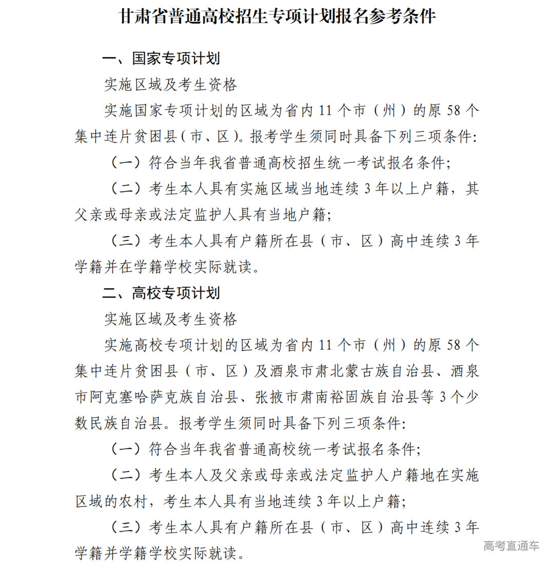
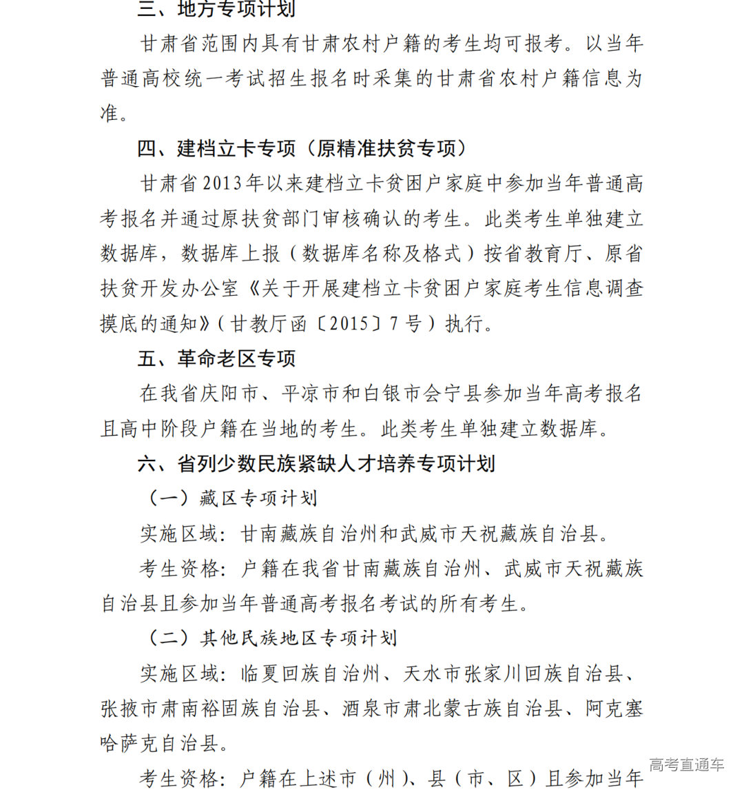
(六)拟报考国家专项、高校专项、地方专项、建档立卡(原精准扶贫)专项、革命老区专项、民族专项、农村订单定向免费本科医学生、农村免费医疗人才专项(专科)等专项计划的考生须回户籍所在县(市、区)报名。拟享受普通高考照顾加分政策(不含优先录取政策)考生须回户籍所在县(市、区)报名。拟报考少数民族预科(面向聚居少数民族考生)及民族班(面向聚居少数民族考生)计划的考生须回户籍所在县(市、区)报名。
上述考生不回户籍地报名的,不得报考相关招生计划,不享受相应的普通高考照顾加分政策。
报名时,专项计划的实施区域和考生资格见附件3《甘肃省普通高校招生专项计划报名参考条件》。考生报考各类专项计划资格以《甘肃省普通高校招生考生报名资格审查表》采集信息为准。2024年普通高校招生各类专项计划具体政策按当年下发的正式文件执行。根据教育部有关规定,往年被国家专项、高校专项、地方专项计划录取后放弃入学资格或退学的考生,不再具有上述三项专项计划报考资格。
(七)严格落实国家专项及高校专项考生户籍、学籍及实际就读地均在我省实施区域同一县(市、区)的“三统一”政策,即考生本人具有实施区域县(市、区)连续3年以上户籍,同时具有实施区域县(市、区)高中连续3年学籍并在学籍学校实际就读(户籍及学籍截止到2024年8月31日);其父亲或母亲或法定监护人具有实施区域县(市、区)户籍。
(八)享受报考少数民族预科班、民族班及享受少数民族照顾加分政策的考生必须具有我省户籍。
(九)兰州新区舟曲中学甘南州籍考生在兰州市参加报名、体检和考试,由兰州市教育考试院负责组织实施。
(十)所有考生须到户籍或学籍所在县(市、区)教育考试招生机构或县(市、区)教育考试招生机构指定地点按照要求进行现场拍照确认。
(十一)所有考生的报考资料一式三份,一份装入考生纸质档案袋,一份留存考生所在县(市、区)级教育考试招生机构(留存期限五年),一份由考生自己留存。
(十二)考生报名时提供的相关材料必须真实有效,如有弄虚作假,将依据国家有关法规进行处理。
(十三)考生报名时选定首选科目和再选科目后,原则上不得更改。
六、信息报送
(一)信息报送项目
市(州)教育考试招生机构负责对所辖县(市、区)教育考试招生机构采集的报名信息进行汇总、校验。报送的信息项目主要有:考生报名库(含资格审查库)、考生电子照片、考生特征库、各类资格库。
(二)考生图像信息采集
1.拍照要求
(1)背景:应均匀无渐变,不得有阴影、其他人或物体。选用白色(参考值RGB<255,255,255>)。
(2)人物姿态与表情:坐姿端正,表情自然,双眼自然睁开并平视,耳朵对称,左右肩膀平衡,嘴唇自然闭合。
(3)眼镜:常戴眼镜者应佩戴眼镜,但不得戴有色(含隐形)眼镜,镜框不得遮挡眼睛,眼镜不能有反光。
(4)佩饰及遮挡物:不得使用头部覆盖物遮挡脸部或造成阴影。不得佩戴耳环、项链等饰品。头发不得遮挡眉毛、眼睛和耳朵。不宜化妆。
(5)衣着:应与背景色区分明显。避免复杂图案、条纹。
(6)照明光线:照明光线均匀,脸部曝光均匀,无明显可见或不对称的高光、光斑,无红眼。
(7)其他:图像应真实表达考生本人相貌。禁止对图像整体或局部进行镜像、旋转等变换操作。不得对人像特征(如伤疤、痣、发型等)进行技术处理。除头像外,不得添加边框、文字、图案等其他内容。
2.数字化图像文件要求
(1)数字化图像文件规格为宽480像素*高640像素,分辨率300dpi,24位真彩色。应符合JPEG标准,压缩品质系数不低于60,压缩后文件大小一般在20KB至40KB。文件扩展名应为JPG。
(2)人像在图像矩形框内水平居中,左右对称。头顶发际距上边沿50像素至110像素;眼睛所在位置距上边沿200像素至300像素;脸部宽度(两脸颊之间)180像素至300像素。
(三)考生综合信息的采集按《甘肃省教育厅关于印发<甘肃省普通高中学业水平考试实施办法><甘肃省普通高中学生综合素质评价实施办法><甘肃省普通高中学生发展指导意见><甘肃省普通高中选课走班指导意见>的通知》(甘教基〔2021〕4号)执行。具体工作安排由各地结合本地实际自行决定。
(四)信息上报时间
1.2023年11月25日前,上报艺术类考生基本报名信息数据。
2.2023年11月30日前,上报除艺术类外其他考生基本报名信息数据(含考生照片)及所有考生报名审查资格(含艺术类)。
3.考生专项资格及特征库报送时间另行通知。
七、信息管理
(一)加强报名信息采集的准确性
各地要认真履行“教育考试招生机构打印、考生本人签字确认、存档”的工作程序,督促考生认真检查身份证号、姓名、首选科目、再选科目、民族、学籍、实际就读学校、户籍等信息。要切实加强对计算机信息管理员、数码照相工作人员等关键环节的岗前培训。学校要加强对考生的网报培训,减少因考生本人填写错误或理解错误等原因造成的失误,切实提高普通高考报名信息采集的质量。
(二)加强信息采集工作的内部管控
各地要强化报名信息的安全意识,完善管理办法,规范操作程序,加强数据的备份和管理。原始数据一式两份,过程数据随时备份,专人保管。上报数据必须经主要负责人签发。相关统计数据及采集软件仅限考试招生工作使用,未经许可任何人不得擅自更改或对外传播。对下发的各种考试证件,要严格落实“谁签发,谁负责”的制度。
(三)加强考生信息的保护和管理
各级教育行政部门、教育考试招生机构及各有关中学(单位)对考生的联系电话、家庭住址等报名信息及相关资料要严格管理,严禁外泄,防止被不法分子利用。
八、资格审查
(一)各地要严格执行我省五部门联合下发的《甘肃省普通高校招生报名工作规定》(甘招委发〔2008〕40号)。公安部门负责审核考生的户籍和民族成分,负责审核公安烈士子女、公安英模和因公牺牲、一级至四级因公伤残公安民警子女、残疾人民警察考生优待照顾资格,负责外省来甘务工人员的居住证审核工作;教育部门负责审核考生学籍和相关学历认定工作;县(市、区)级教育考试招生机构和毕业学校根据考生和相关部门提供的材料,负责审查考生的报名资格;纪检监察部门监督检查教育、公安、教育考试招生机构等部门对考生报名资格审查及执行政策和纪律的情况。
(二)进城务工人员随迁子女报名资格及各类专项资格经审核通过后,各地要将考生的审查结果在考生报名地县(市、区)级教育考试招生机构及就读中学校园、考生所在班级进行公示,公示时间不少于10个工作日。
(三)残疾考生报名信息汇总后,由县(市、区)级教育考试招生机构负责提供给县(市、区)级残联,并配合县(市、区)级残联对残疾考生进行身份确认和信息验证。各市(州)教育考试招生机构要在12月20日前将辖区内申请2024年普通高考相关合理便利考生的报告报省教育考试院。
(四)对于未能及时提供报名所需相关证明材料的考生,县(市、区)级教育考试招生机构应根据实际情况让考生先报名,再提供相应的证明材料,以免错过报名时限;对于审查过程中不能确定考生资格的,县(市、区)级教育考试招生机构可要求考生进一步提供规定以外其他相关证明材料。
(五)往届生报名时,县(市、区)级教育考试招生机构可以利用上一年度的资格审查材料,对能够有效证明考生相关信息的材料,不再强制要求考生重复提供。需要装入考生档案的须要求考生重新提供,以免造成考生档案缺失。
(六)考生填写的表格须经相关部门审查认定后交报名点或教育考试招生机构进行全面审查。考生的学籍、户籍审查登记表是考生报考的重要材料,也是审查考生报考的重要依据,各地教育、公安等部门要对考生填写的内容进行仔细审核确认,共同把好考生的报名资格审查关,审查时要重点核查考生法定第一监护人父母信息及特殊情况顺序监护人信息,确保考生报考信息准确可靠。
九、享受照顾政策考生资格审核和信息采集
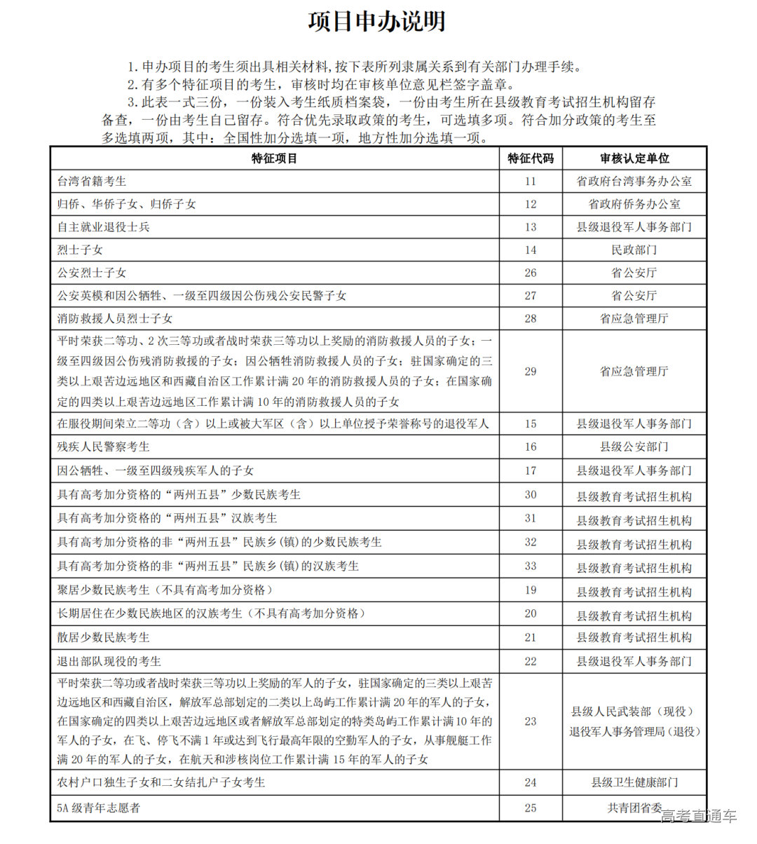
各地在采集享受照顾政策考生相关数据时要按照“谁主管、谁签字、谁负责”的工作要求,严格落实信息公开制度,确保考生特征信息数据采集准确无误、公开透明。各地教育考试招生机构按《甘肃省普通高校招生考生照顾政策登记表》(见附件4)内容,组织考生按时填报。
涉及照顾加分的特征项目及具体分值按照《教育部关于做好2024年普通高校招生工作的通知》《关于印发<甘肃省关于进一步深化高考加分改革工作的实施方案>的通知》(甘招委发〔2020〕9号)规定和《甘肃省教育厅 甘肃省公安厅关于印发<甘肃省公安英烈和因公牺牲伤残公安民警子女教育优待工作实施细则>的通知》(甘教发〔2018〕43号)、《甘肃省应急管理厅 甘肃省教育厅关于印发<甘肃省国家综合性消防救援队伍人员子女教育优待规定>的通知》(甘应急人事〔2019〕41号)相关要求执行。除残疾人民警察考生(特征代码:16)申报信息由县(市、区)级教育考试招生机构采集外,其他公安民警和消防救援人员子女教育优待对象(特征代码:26、27、28、29)信息,县(市、区)级教育考试招生机构不再重复采集,按省公安厅和省应急管理厅审核公示后的最终名单为准。
符合优先录取政策的考生,考生可选填多项。符合加分政策的考生至多选填两项,其中:全国性加分选填一项,地方性加分选填一项,投档时根据考生志愿选取符合加分政策条件分值最大一项。
十、相关费用
根据《甘肃省发展和改革委员会 甘肃省财政厅关于理顺和调整我省教育考试收费标准的通知》(甘发改价格〔2023〕523号)《甘肃省发展和改革委员会 甘肃省财政厅关于中等职业学校学生对口升入普通高等学校报名考试费收费标准的批复》(甘教财函〔2011〕06号)规定,普通高考(含高中学业水平选择性考试)报名考试费每生每科40元;中职升学考试报名费文化课综合考试每生60元,专业课综合考试每生60元;体检费用为医疗服务代收费,根据甘肃省医疗保障局印发的《甘肃省基本医疗保险医疗服务价格项目目录(2022版)》规定,核定2024年体检费用每生每次55元,由教育考试机构代收后统一拨付至体检医院。
十一、建档工作
(一)建立考生电子档案
各市(州)、县(市、区)教育考试招生机构在考生报名确认工作结束后,要组织专人做好考生电子档案建立工作。
(二)建立考生纸介质档案
建立考生纸质档案的具体事宜由各市(州)教育考试招生机构通知县(市、区)教育考试招生机构按有关规定建档。应届生和往届生纸介质档案由必备材料和补充材料两部分组成。
1.必备材料
(1)高级中等教育学籍档案(含考生综合素质评价报告);
(2)甘肃省普通高校招生考生报名登记表;
(3)甘肃省2024年普通高校招生统一考试考生体格检查表;
(4)甘肃省2024年普通高校招生统一考试考生诚信考试承诺书;
(5)甘肃省普通高校招生考生报名资格审查表;
2.补充材料
(6)同等学力证明复印件。
(7)职业技能证书复印件;
(8)单位或居委会的证明、鉴定;
(9)甘肃省普通高校招生考生照顾政策登记表;
(10)地级市侨办核发的“归侨青年、归侨子女、华侨在国内的子女身份证明”;
(11)符合省招生委员会规定的录取新生有关照顾政策的奖状或证明材料复印件(如烈士子女的有关证明材料)及其他证明学生获奖情况的相关材料;
(12)退出现役证复印件(退役军人用);
(13)报名地教育考试招生机构要求提供的其他补充性材料。
应届普通高中毕业生纸介质材料应包括(1)-(5)项内容,其他社会人员的纸介质材料包括上述(2)-(5)项目内容。凡属于复印件的材料,须由报名地教育考试招生机构与原件比对查验无误后,由考生在复印件上写明日期并签字确认装入档案。军队、公安、司法、武警院校政治考核、面试、体检合格考生,其政治考核、面试、体检表由省军区、省公安厅、省司法厅分别整理,录取后提供有关学校。
十二、工作要求
(一)普通高考报名工作是普通高校招生工作的开端和基础,事关考生切身利益,涉及教育、公安、民政、卫健等多部门,各级招委会、教育考试招生机构和中学(单位)务必要高度重视,精心组织,严格把关。要充分发挥部门协作机制,按照职责分工,认真做好报名工作的统筹协调;要研判并及时解决报名工作过程中出现的问题,确保报名工作按时顺利完成。要切实担起主体责任,凡报名中出现的问题,原则上应在县(市、区)级教育考试招生机构得到解决;超越本级处理权限的,要向上一级教育考试招生机构报告,结果及时反馈考生。
(二)各级招委会、教育考试招生机构和中学(单位)要加强对普通高考招生报名工作的宣传,让考生和家长充分了解报名工作的相关政策规定,做到应知尽知,确保符合报名条件的考生都能按时报名。对于不符合报名要求的,要耐心向考生做好解释说明。手续不全的,要明确告知考生需要补充的事项和时间等要求。要加大对普通高考报名工作人员的培训,使其全面掌握各项政策要求和操作规程。
(三)各级教育考试招生机构和中学(单位)要配足配齐报名所需的硬件设备,及早加强服务器、备用电源及相关硬件检查和维护,确保设备设施正常使用。加强报名现场管理,维护好现场秩序。加强技术支持,强化防火墙,有效防范黑客、病毒等入侵,确保网络畅通。按照规定的信息采集标准、资格审核要求,逐一核对考生身份。加强考生信息的保护和管理,严防考生数据信息遗漏、张冠李戴,确保各类数据信息真实、准确、完整。
(四)各级教育考试招生机构和中学(单位)在报名期间须设立信访举报渠道(举报电话和举报信箱等),接受社会监督,并指定专人及时处理。要严格按照普通高考报名条件和相关要求审核各类考生资格,杜绝弄虚作假。通过伪造证件、证明、档案及其他材料获得考试资格、加分资格和考试成绩的,应严格按照《国家教育考试违规处理办法》(教育部令第33号)及有关规定进行处理,并将记入国家教育考试诚信档案。对于因组织管理不力,监督审核不到位,造成报名秩序混乱、违规情况严重的地方和报考点,要依法依规处理,并对相关责任人严肃处理并追责问责。
附件
1.甘肃省普通高校招生考生报名登记表
2.甘肃省普通高校招生考生报名资格审查表
3.甘肃省普通高校招生专项计划报名参考条件
4.甘肃省普通高校招生考生照顾政策登记表
附件1
附件2
附件3
附件4














