文章开始前,先来个灵魂拷问:双一流大学中,谁的性价比最高?
大家都知道,双一流大学主要是由985、211大学组合而成。还有一部分高校虽不是985、211却因拥有一流学科,而进阶成了双一流大学。
那么,这类学校都有哪些呢?除了一流学科之外它们还有哪些王牌专业?接下来小车将逐一为大家解答,23届考生可重点参考!
根统计,在137所双一流大学中,非传统985、211高校的有25所,具体名单如下:
通过查看具体名单,想必大家也发现几个特点:
1)无论是从学校名称还是从各自优势来看,它们多是某一领域中具有鲜明学科特色的高校;
2)这些学科特色鲜明的高校,多为省属高校;
3)所在地多为省会城市;
从志愿填报的思路来看,大家在选择院校和专业时,以上3点也是大家需要首要考虑的因素:高校的优势学科、所属部门、地域。
那么,在非985、211的双一流高校中,它们的一流学科建设有哪些?
小车也为大家整理好了,详见下图:
通过查看上图,我们同样发现:能被入选的学科皆为本校的优势学科,与其长期在某一领域的发展优势有紧密关系。此外,从学校类型来看,传统意义上的综合类大学并不多见,而是以医学类、理工类、艺术类等类别大学为主。
北京协和医学院
如在医学类高校中的北京协和医学院,其生物学、生物医学工程、临床医学、药学学科为世界一流建设学科。它作为国家卫生健康委员会唯一直属“双一流”建设院校,最早由美国洛克菲勒基金会于1917年创办。
它最早开启了我国八年制临床医学教育的先河,依照北美优秀医学院的入学标准严格控制招生数量,小规模特色培养,是中国现代医学教育的发源地,在我国现代医学的各个领域,培养了大批享誉国内外的临床医学家、医学教育家等人才。
中国人民公安大学
再如,素有“警中清北”美誉之称的中国人民公安大学,其公安学学科为世界一流建设学科。它是公安部直属普通高校暨公安部高级警官学院,创始于1948年7月成立的华北保卫干部训练班。
学校作为公安行业综合性大学,它是全国公安系统第一个开展普通高等学历教育、第一个开展硕士研究生培养、唯一开展博士研究生教育的高等学府,也是学科专业最齐全、办学规模最大、教育层次最完备、目前唯一入选国家“世界一流学科建设高校”的公安院校。
中国美术学院
此外,像中央美术学院、中央戏剧学院、中国音乐学院、中国美术学院、上海音乐学院等艺术类院校,其一流学科在全国排名也名列前茅。
所以,对于高考生来说,大家在选择专业时需要看的便是一所高校的优势学科。学科和专业有啥关系呢?大家可以这样理解,好学科一定不会有差专业,所以选择与一流学科相关的专业是相对比较稳妥的。
假如你以后计划深造或直接就业时,层次较高的学校和就业单位会对你所学的专业有一定的要求。甚至,部分高校、单位会要求你毕业于某双一流大学的一流学科。
那如果分数达不到这些学科的相关优势专业,怎么办?方案来了!既然我们已经了解哪些是性价比最高的双一流大学了,那么,选择这些大学的专业便是一种方案。
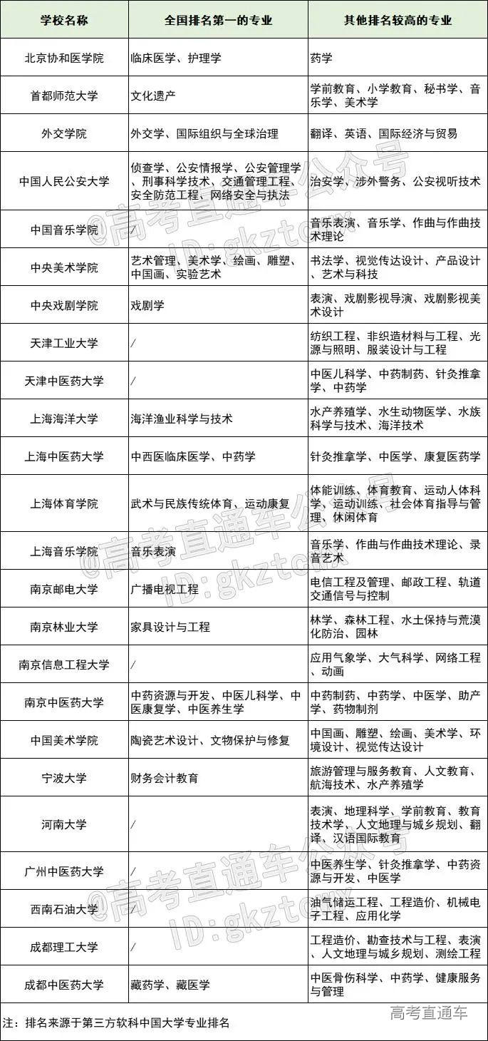
为此,小车也为大家整理好了名单:
特别说明:因部分高校的专业暂未上榜,故未统计。
为了满足不同类型的考生,特为大家整理了这些高校排名在全国第一的专业,及其他排名较高的专业供大家选择。
其中,北京协和医学院的临床医学、护理学专业皆位于全国第一,超过复旦大学、北京大学、四川大学、山东大学等众多985高校;
南京邮电大学的广播电视工程超中国传媒大学、西安邮电大学、浙江传媒学院等在传媒领域中具有优势的高校,位列全国第一;
上海音乐学院的音乐表演专业超中央音乐学院、中国音乐学院、星海音乐学院等众多艺术类、综合类大学。
当然,其他排名较高的专业也推荐大家报考,毕竟能够在众多专业中脱颖而出的专业,其实力也足以证明有多优秀了~
怎么样,这个择校选专业的方法你学会了吗?





