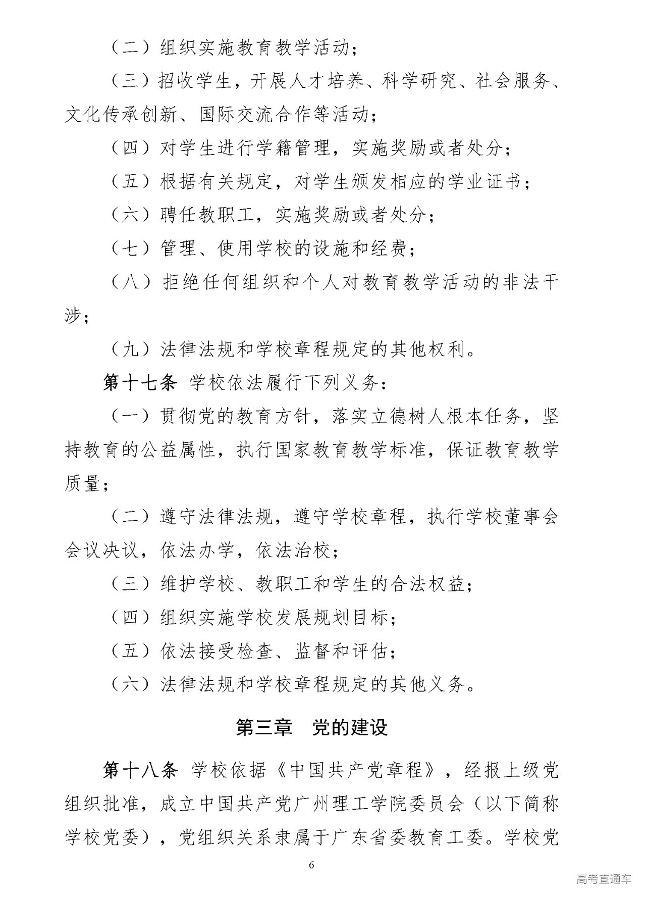
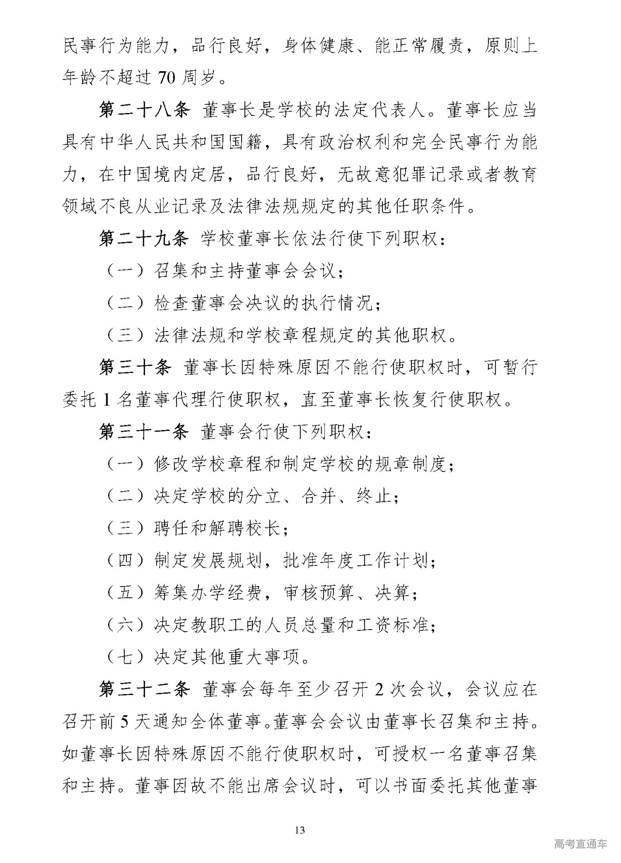
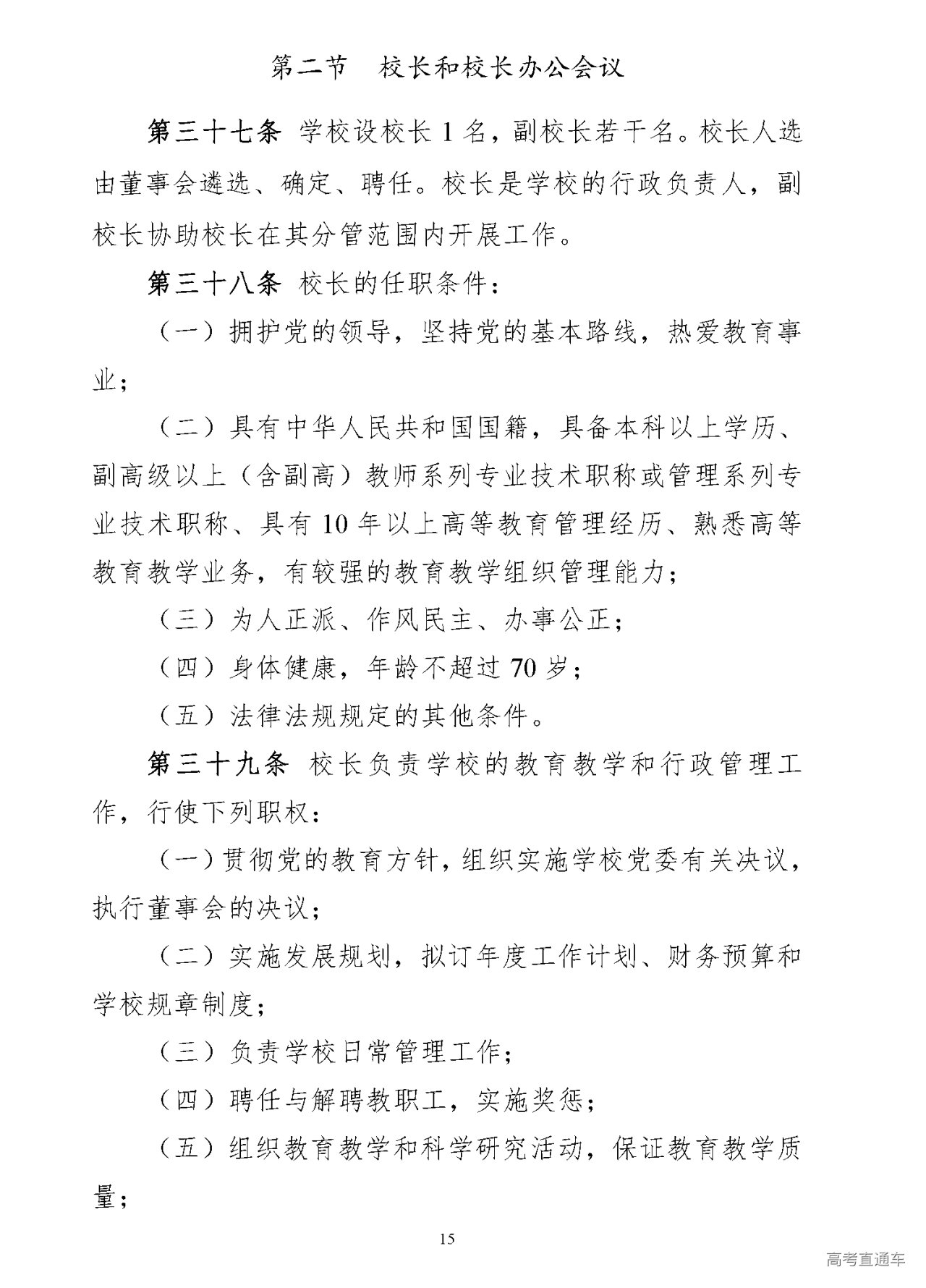
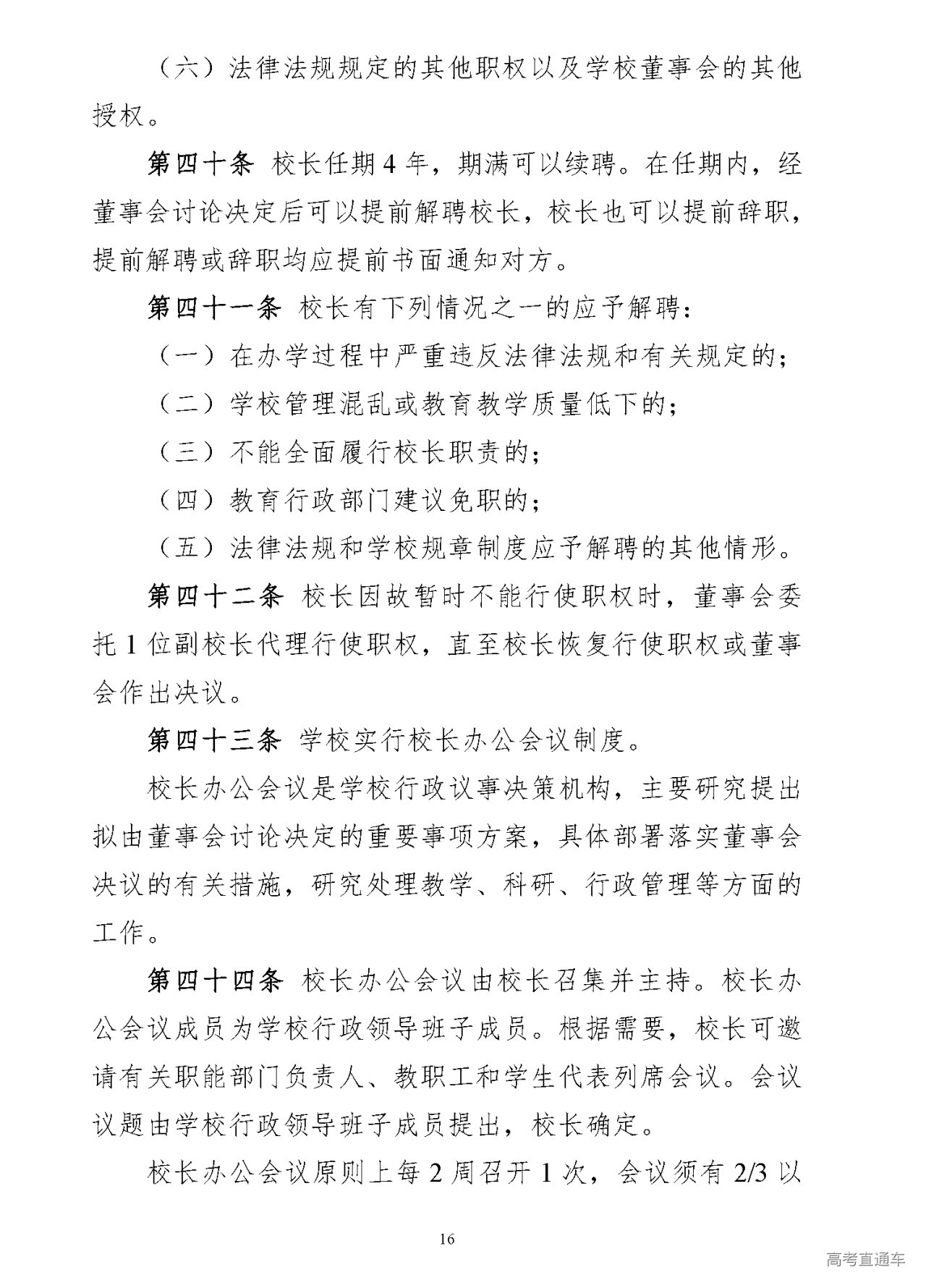
近日,广东省教育厅发布《广东省教育厅高等学校章程核准书第151号(广州理工学院)》。
其中章程第二条提到:“学校设广州白云、广州增城、惠州博罗三个校区。广州白云校区位于白云区太和镇兴太三路 638 号;广州增城校区位于广州市增城区中新镇团结村;惠州博罗校区位于惠州市博罗县龙华镇北堤村。”对比学校官网,新增了广州增城、惠州博罗校区。
原文如下:
广东省教育厅高等学校章程核准书第151号(广州理工学院)
广州理工学院:
根据《中华人民共和国高等教育法》《高等学校章程制定暂行办法》,经你校董事会会议审议通过并报我厅核准的《广州理工学院章程》,2022年11月16日经广东省教育厅审核通过,现予核准。
核准书所附章程为最终文本,未经法定程序不得修改。学校应以章程作为依法办学、实施管理和履行公共职能的基本准则和依据,按照建设中国特色现代大学制度的要求,完善制度体系和法人治理结构,健全内部管理体制,依法治校、科学发展。
附件(可下载):广州理工学院章程.pdf
广东省教育厅
2022年11月16日





































