两次奥运会,都显示了中国体育发展的新高度,展示了中国综合国力的跨越式发展,也见证了我从懵懂儿童向有为青年的跨越。和2008年相比,2022年的冬奥会,少了拼命自我证明的激情,多了轻松写意大国的自信。原因是我们不再只专注于展示上下五千年的传统文化,而是展示中国文化的自信。以前,我们是万人击缶,是安塞腰鼓,声势浩大,形象具体。现在,我们是一种轻松悠闲的浪漫畅想,一种“心有灵犀”的呼应。中国水墨画的魂和冰雪相融,顿挫和轻盈质感相合,倾泻而下,给人无尽的想象。发展带给我们跨越的自信,格局决定我们再跨越的心胸。
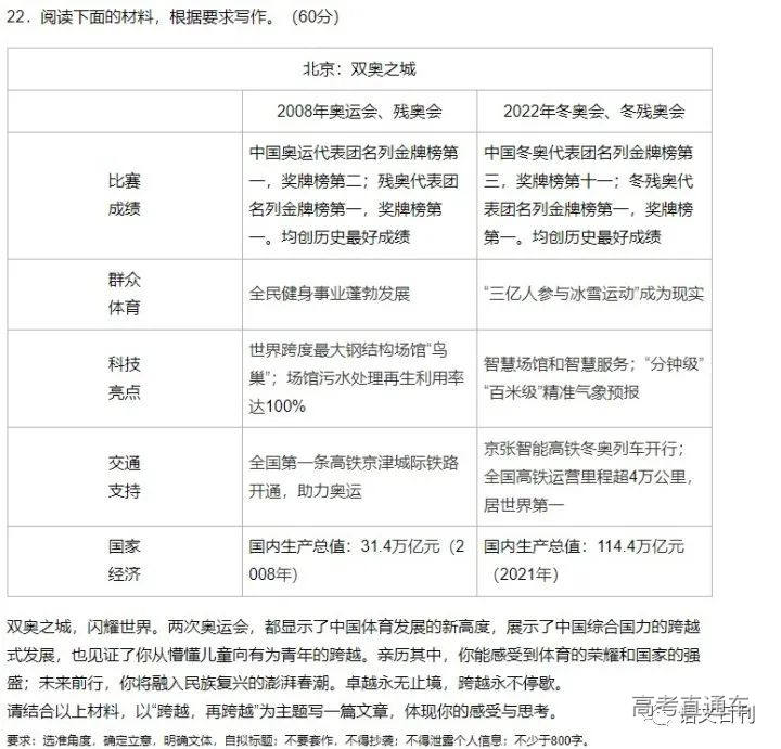
从展示历史的源远流长和恢弘繁复的“跨越”到展示现实的空灵、唯美、简约的“再跨越”传达出中国人的团结一心、攻坚克难的成就和自信。“让它人少而不空,让它很饱满,让它空灵而浪漫。” 2022年冬奥会更多地展现了现实的空灵、唯美、简约,传递冰雪晶莹剔透的浪漫感。当然,这种浪漫感更多的是用体育强国的实力展现出来的:2008年中国奥运代表团名列金牌榜第一,奖牌榜第二;残奥代表团名列金牌榜第一,奖牌榜第一,——中国实现了全民健身运动蓬勃发展的“跨越”。2022年中国冬奥代表团名列金牌榜第三,奖牌榜第十一;冬残奥代表团名列金牌榜第一,奖牌榜第一,——中国实现了三亿人参与冰雪运动这一现实的“再跨越”。而今天,我们对于别人对我们所取得的成就的赞美早已司空见惯,不再感到惊讶。因此从“跨越”到“再跨越”定位变化,展示了中国的新能力和新地位。
从展示气势的恢弘和超强的震撼的“跨越”到展示技术的更科技、更环保的“再跨越”传达出了中国人勇于开拓、不断进取的精神和风貌。 “有科技含量,但是又不炫技。又特别的好看。” 这一变化正是14年来中国正稳定地走在科技大国的路上,真正用科技实现了人文关怀的体现。2008年我们建成了世界上跨度最大钢结构馆“鸟巢”,实现了场馆污水处理再利用率达100%的“跨越”;2022年冬奥会,奥运村里出现做饭机器人、自动消毒机、智能垃圾桶、零重力床、能变戏法的抱枕……实现了智慧场馆和智慧服务的“再跨越”。2008年,我们实现了全国第一条高铁京津城际铁路开通助力奥运的“跨越”;2022年,我们又实现了京张智能高铁奥运开行,高铁营运里程达4万公里居世界第一的“再跨越”。因此从“跨越”到“再跨越”的实力变化,展示了中国的新突破和新创造。
从展示独特的个性和直白的表达的“跨越”到展现现实的真诚、善良、包容的“再跨越”,传达出了中国人兼容并包、囊括四海的胸襟和气度。这一变化正是14年来中国对“今天才可能放下一些东西,重新认知自己,重新看世界”的重新定位。2008年的时候,我们有强烈的愿望,想细数家珍,讲述中国上下五千年的璀璨的历史和文化,震撼世界。2022年的中国不同了,我的国内生产总值已经增长了3.6倍之多。中国国家实力的这一飞跃也为我们时代青年敢于跨越、勇于再跨越提供了物质和精神动力。我们时代青年将继续前行,永不停歇,融入民族复兴的澎湃春潮,再创辉煌。因此从“跨越”到“再跨越”实力的变化,展示了中国的新思维和新格局。
如果说“跨越”是超越历史,那么“再跨越”则是开创未来;如果说“跨越”是超越别人,那么“再跨越”则是超越自己;如果说“跨越”是全民脱贫奔小康的荣誉和国家的强盛,那么“再跨越”则是走向民族复兴的澎湃春潮。从“大火苗”到“小火焰”,北京奥运会开幕式的规模缩小了;从讲究华丽的外表到追踪细腻的内心,从讲自己的故事到讲全人类的故事,中国人的精神世界却扩大了,更加自信了。两次奥运会的不同,从“跨越”到“再跨越”,是时代格局的象征,也是中国发展的缩影,更是中国人踔厉奋发、砥砺前行精神的明证。
2022高考作文全国乙卷(适用省份:河南、山西、江西、安徽、甘肃、青海、内蒙古、黑龙江、吉林、宁夏、新疆、陕西)
