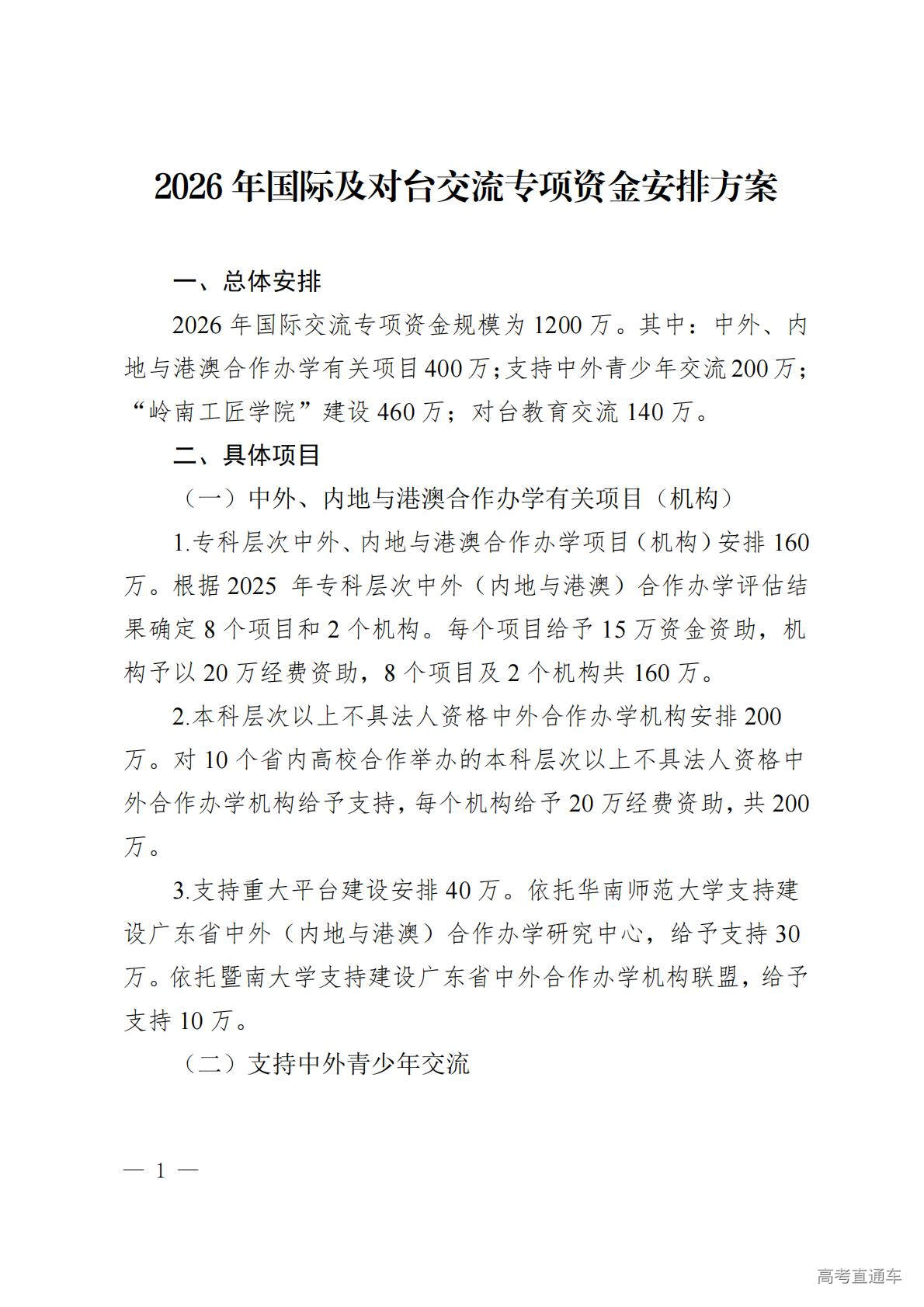
为贯彻落实习近平总书记关于教育的重要论述以及关于教育对外开放的重要指示批示精神,全面落实党的二十届三中全会《决定》关于推进高水平教育对外开放精神,以及《教育强国建设规划纲要(2024-2035年)》工作部署,省教育厅决定设立国际交流专项资金,2026年安排1200万元。结合2026年我省教育对外开放主要任务和重点工作,我厅研究制定了资金安排方案,经省领导批示同意,现予以公示。公示期为2026年1月12日至2026年1月16日。
公示期内,如有异议,请以书面形式反映。以单位名义反映的须加盖单位公章,以个人名义反映的应署真实姓名、身份证号,写明联系电话。反映情况的书面意见请于2026年1月16日24时前通过信函邮寄,或以电子邮件方式发送至电子邮箱,逾期及匿名反映不予受理。
联系人:王慧菁
联系电话:020-37628903
电子邮箱:jlcjiediao@gdedu.gov.cn
广东省教育厅
2026年1月12日
相关附件:
2026年国际交流专项资金有关项目资金安排方案
国际交流专项资金安排一览表(明细)






