各区招考办、各普通高中学校:
根据《广东省教育厅关于普通高中体育与健康等科目学业水平考试工作的指导意见》(粤教考〔2019〕19号)和《广州市普通高中体育与健康等科目学业水平考试实施方案(试行)》(穗教招考〔2020〕43号)文件精神,现将我市2024年普通高中体育与健康、通用技术科目学业水平合格性考试工作安排如下,请各普通高中学校根据工作安排做好各项工作。
一、报考对象和条件
(一)体育与健康科目
报考对象为具有我市普通高中学籍的高三年级学生和拟申请高中同等学力且未取得高中阶段及以上教育毕业证书的16周岁以上社会青年均可报考。
(二)通用技术科目
报考对象为具有我市普通高中学籍的高二、高三年级学生和拟申请高中同等学力且未取得高中阶段及以上教育毕业证书的16周岁以上社会青年均可报考。
(三)因病、残等确实不能参加体育与健康、通用技术科目考试的考生,根据国家和省的有关规定,可视病、残程度,申请免考或缓考。申请免考或缓考的考生须持残联颁发的残疾人证明或区级以上医院诊断证明(就医病历),经学校同意并加盖公章后报区教育行政部门认定。免考考生的材料需上交市招考办备案(包含考生残疾证复印件或医院诊断证明、身份证复印件、个人申请及区招办的认定意见)。
(四)下列人员不得报考:
1.国家承认学历的高等学校在校学生。
2.国家义务教育阶段学校在校学生。
3.中职(技工)学校的在校生。
4.普通高中教育阶段高一年级的学生。
二.报名时间和方法
(一)报名时间:2024年10月17日-23日。
(二)我市高中学籍的高二、高三在校学生,由市招考办根据学籍数据统一生成报名数据并导入考试系统,各高中学校在2024年10月24日-25日登录该系统(网址:gzxysp.gzzk.cn)核对考生名单与姓名、证件号、性别、学籍号,选报科目类型等考生个人信息,如有错误,及时更正。
(三)申请同等学力的社会考生报名期限内携带相关材料到户籍所在区的招考办或办理证件所在区的招考办进行报名,由区招考办把考生信息录入考试系统。广州户籍申请人需提供身份证、户口簿,非广州户籍申请人需提供提供本人或父母一方(或其他监护人)在广州市办理其在有效期内的《广东省居住证》或《港澳居民居住证》或《外国人永久居留身份证》等相关佐证材料。
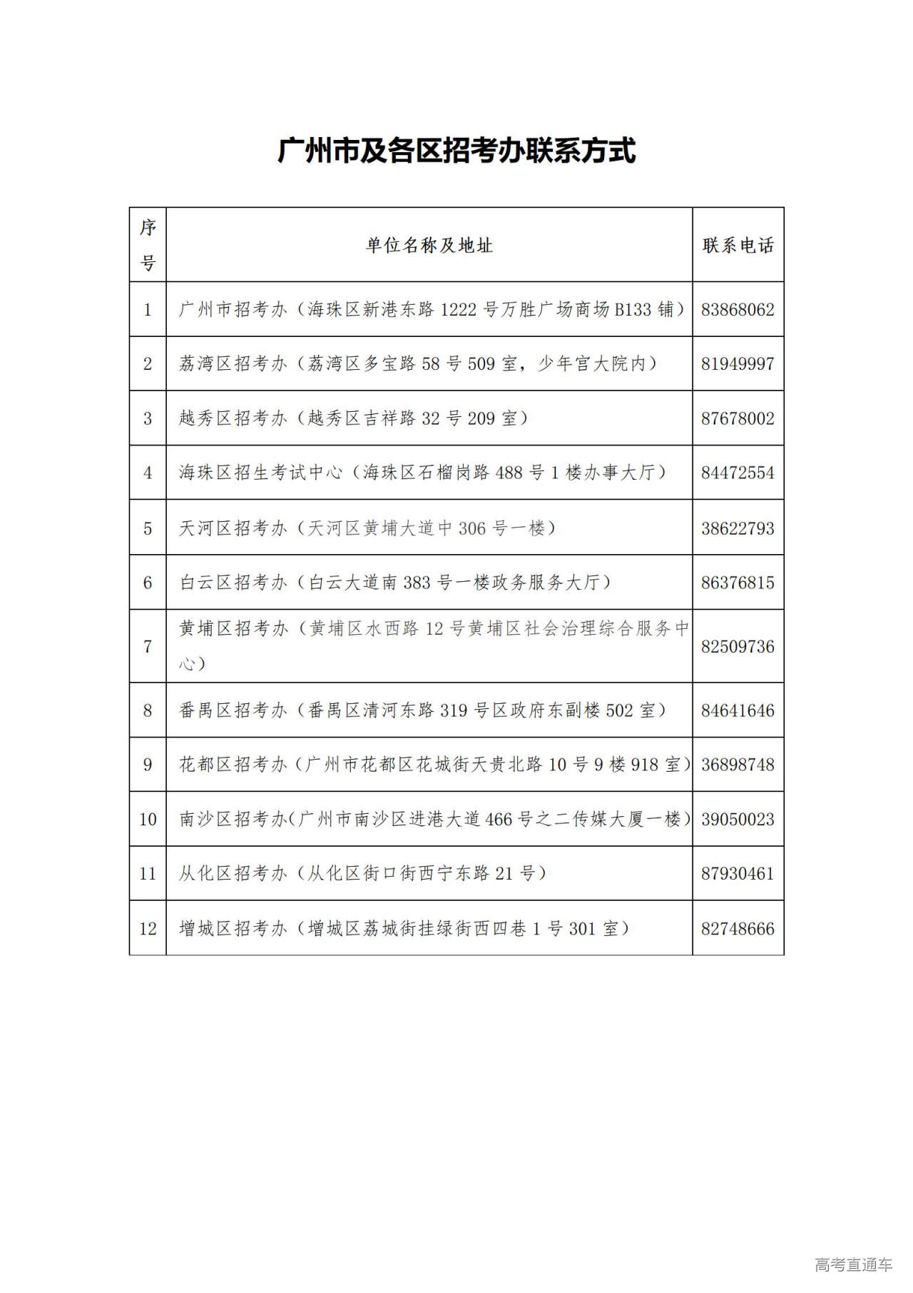
对报名工作存在疑问的考生,可向户籍所在区招考办咨询(联系方式详见附件1)。
考生须保证报名信息真实、准确。对通过弄虚作假取得报名资格的考生,一经发现将按相关规定取消报名资格,已参加考试的按相关规定取消考试成绩。
三、考试具体安排
(一)考试时间安排
(二)考试地点
原则上设置在各高中学校。申请同等学力的社会考生由报名所在区的招考办统筹安排考试地点。
四、成绩评定方式、等级及其公布时间
(一)成绩评定方式
1.体育与健康科目
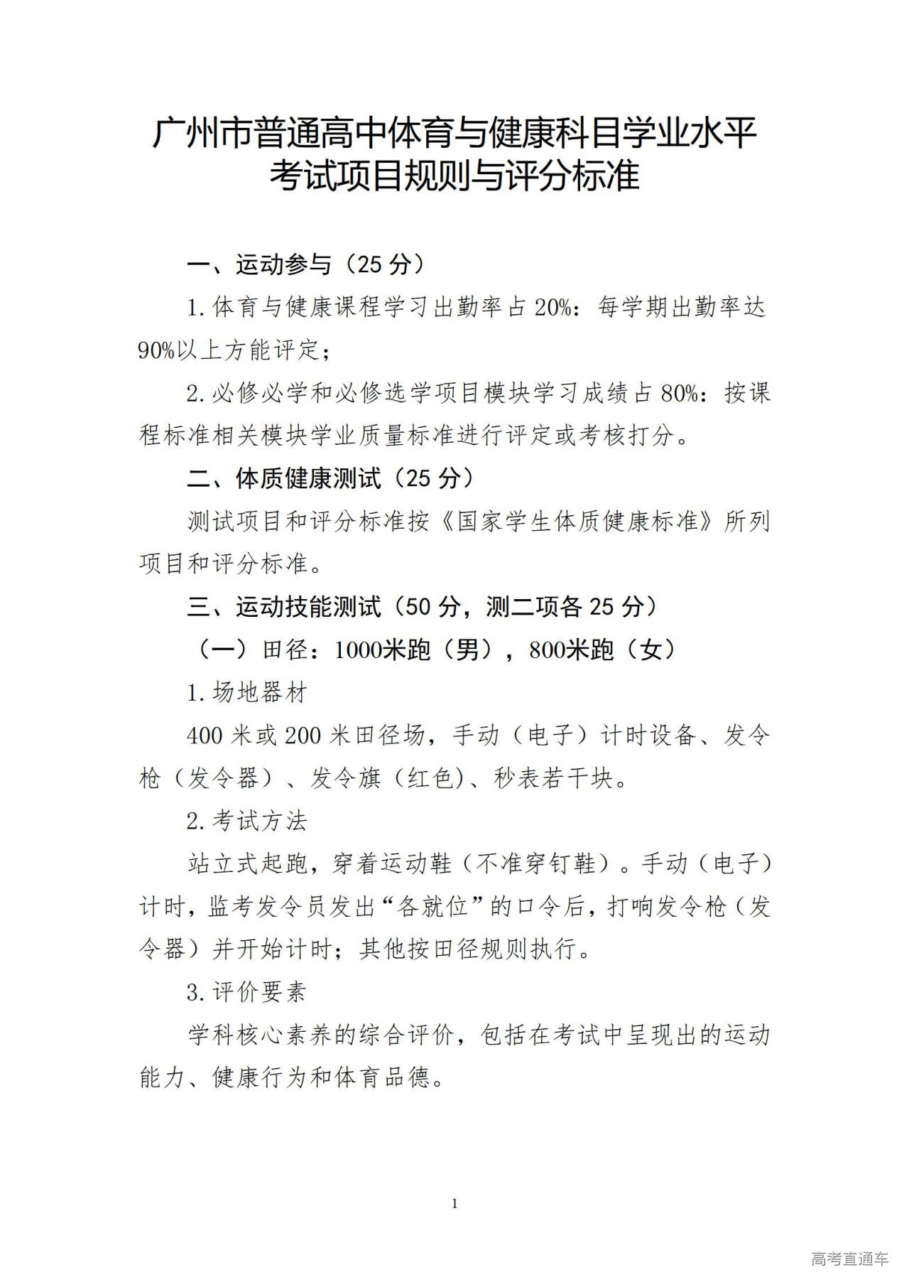
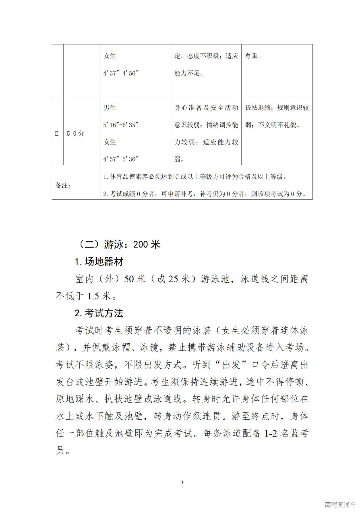
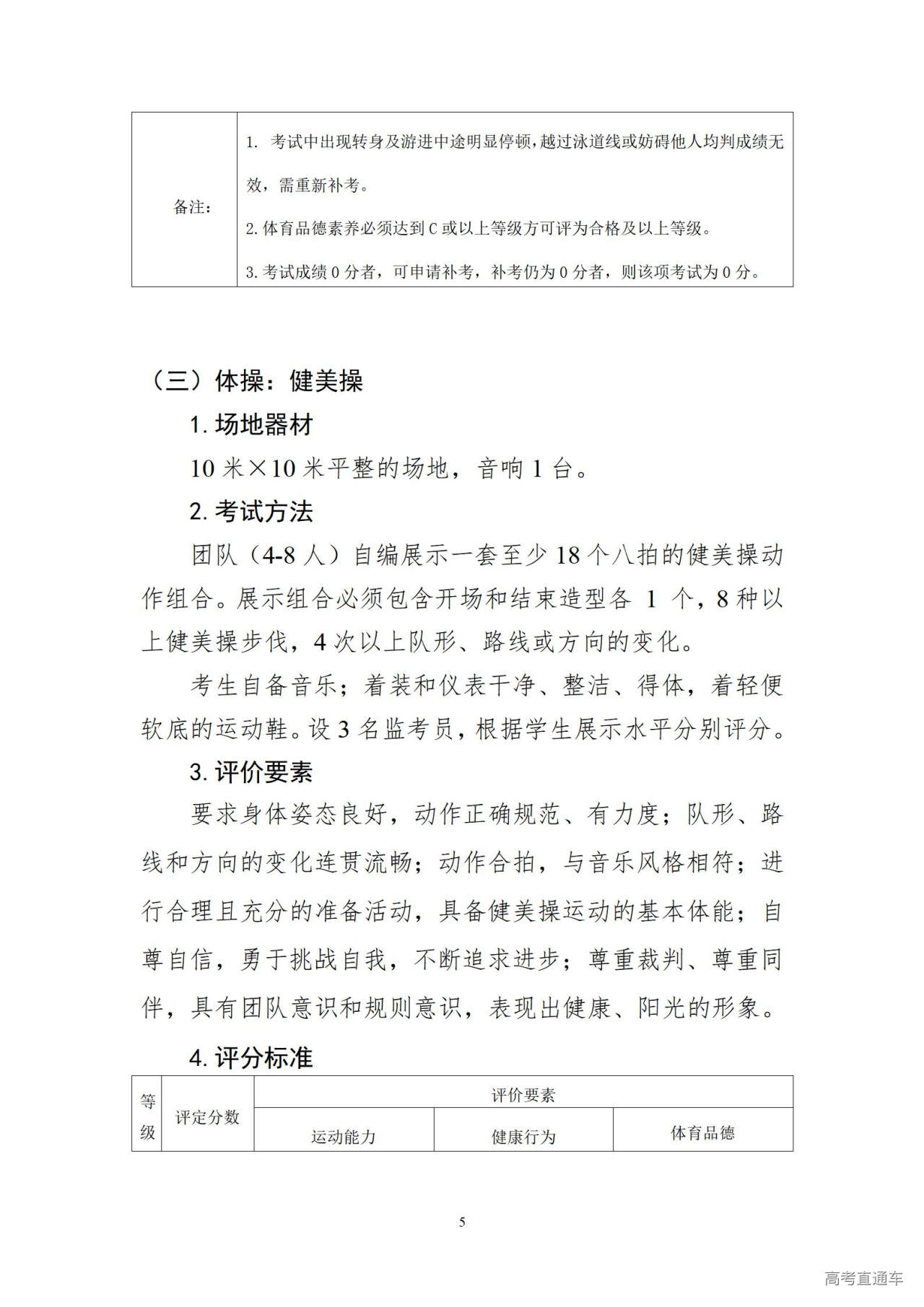
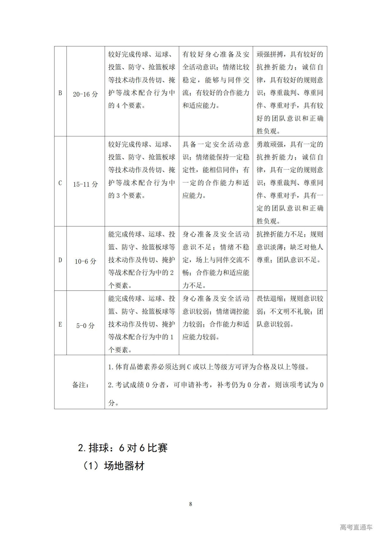
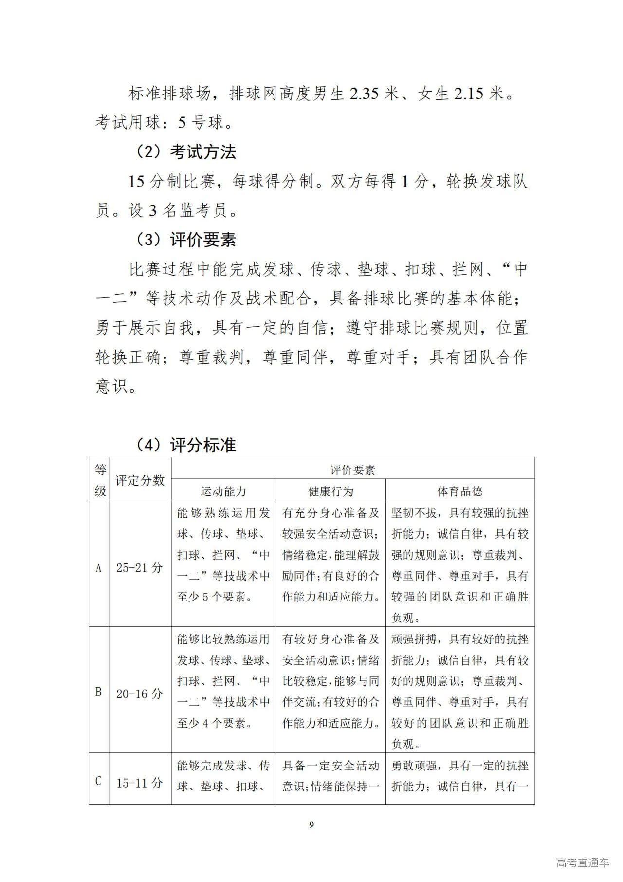
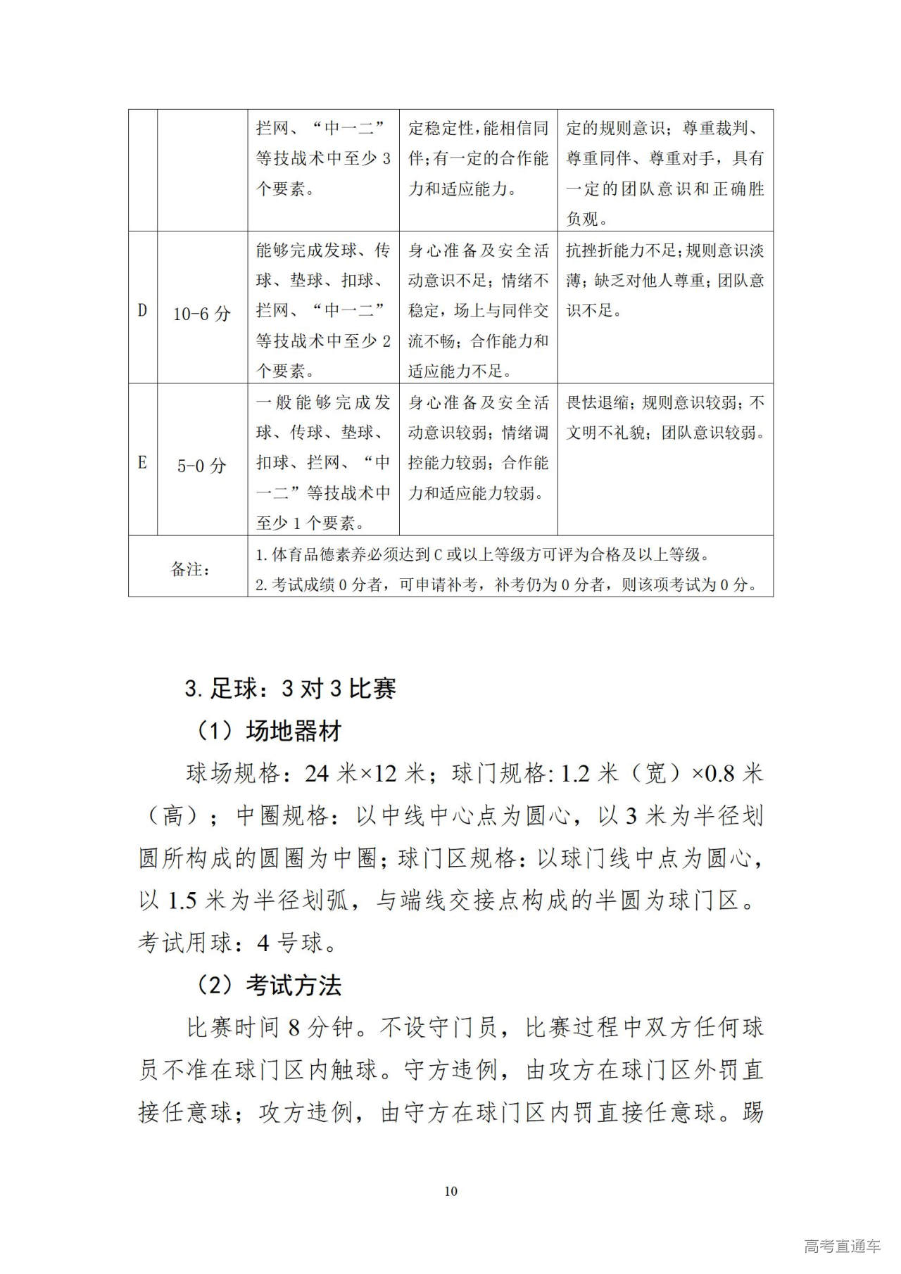
采用“运动参与+体质健康测试+运动技能测试”的方式进行(参考标准详见附件2)。其中运动参与由各学校每学期末对学生体育与健康课程学习情况进行评分。体质健康测试由学校根据《国家学生体质健康标准》所列项目,实行统一测试。运动技能测试由考生在田径(男子1000米、女子800米)、游泳、体操(健美操)、球类(篮球、排球、足球、乒乓球、羽毛球、网球)、武术、跳绳等6大类运动项目中选择2项后由学校根据本校的硬件设施组织测试,各考点在规定时间内完成测试后在2025年1月15日前通过考试系统完成成绩登记(成绩模板详见附件3)。
申请高中同等学力的考生无需参加运动参与和体质健康测试,只参加运动技能测试,总成绩计算方式为:运动技能测试成绩÷50×100,总成绩经转换后最终以“合格/不合格”形式呈现。
2.通用技术科目
通用技术科目成绩采用“过程性评价+终结性评价”的评定方式。过程性评价由高中学校对学生上课考勤、课堂作业、项目作品进行评分,并在2025年1月15日前通过考试系统完成成绩登记(过程性评价评分参考标准详见附件4),其中考生过程性总成绩超过90分的需在考试系统上传广州市普通高中通用技术学科项目制作过程记录表(附件5)。终结性评价考核必修课程为《技术与设计1》和《技术与设计2》两个模块的内容,实行全市统一命题,各考点在规定的时间内组织上机考试,考试结束后由计算机自动评卷(终结性评价说明详见附件6)。
申请高中同等学力的考生无需参加过程性评价,只参加终结性评价考试,总成绩计算方式为:终结性评价成绩÷50×100,总成绩经转换后最终以“合格/不合格”形式呈现。
(二)成绩评定等级
1.体育与健康、通用技术科目最终成绩不以具体分数呈现,只评定为“合格/不合格”等级。
2.经区教育行政部门认定的免考生其成绩直接认定为“合格”等级。
(三)成绩公布时间
体育与健康、通用技术科目成绩预计在2025年3月公布。
五、工作要求
(一)体育与健康、通用技术科目成绩是我市普通高中学生毕业的依据之一和社会考生申请高中同等学力的必要条件,用作普通高中毕业和同等学力认定的合格性考试成绩长期有效。各区招考办和高中学校要做好相关政策宣传解读和报名发动工作,不得拒绝、阻止或变相劝阻学生报名,要积极地为考生提供报考便利和咨询服务,并做好相关报名指引工作。
(二)各区招考办和高中学校要在规定时间内认真细致地做好学籍数据、报名数据的核验校对,确保考生信息真实、准确。要提醒尚未办理身份证、港澳台居民居住证的考生及时办理,以便顺利参加考试。
(三)各区招考办和高中学校要把考生的生命安全和身体健康放在第一位,制定报名和考试工作方案,加强报名、考试场所环境卫生消毒和通风,落实预约办理制度,确保报名、考试工作安全进行。
请各区招考办和高中学校根据上述安排,做好2024年普通高中体育与健康、通用技术学业水平合格性考试组织的各项工作,并根据实际情况安排好教育教学工作。
附件2:广州市普通高中体育与健康科目学业水平考试项目规则与评分标准.docx
附件4:广州市普通高中通用技术学科学业水平考试过程性评价表 .docx
附件5:广州市普通高中通用技术学科项目制作过程记录表.doc


























