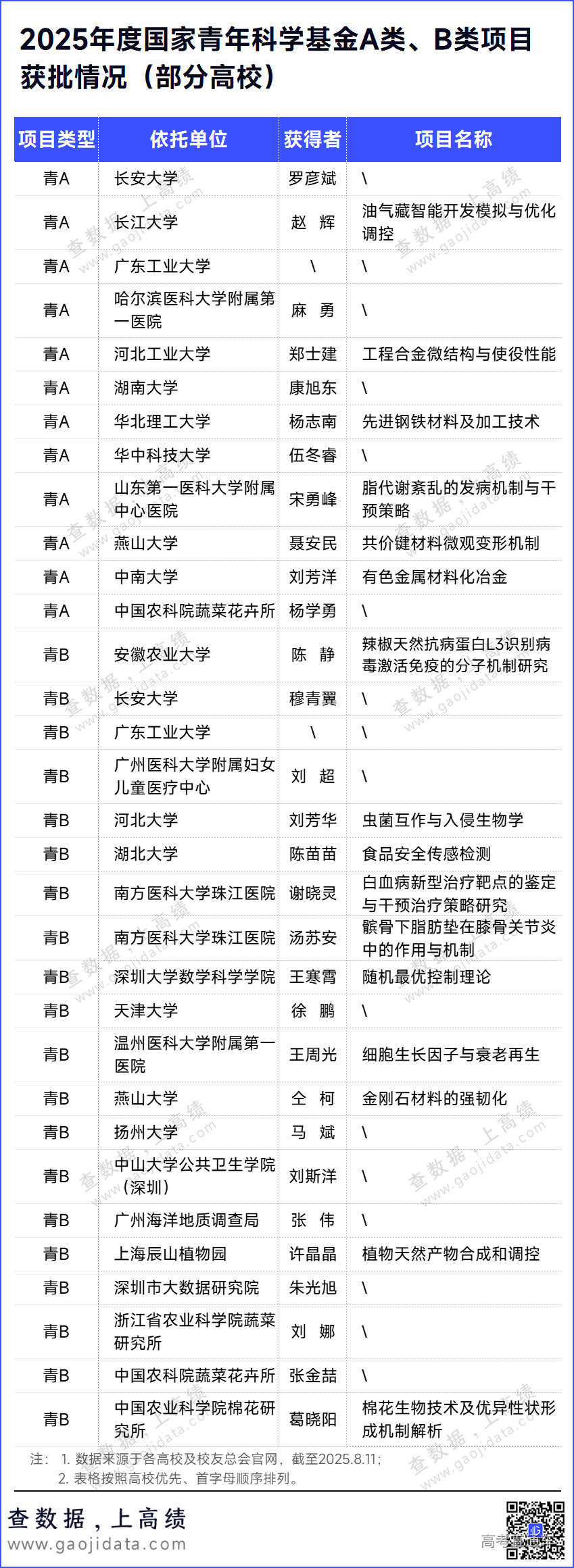
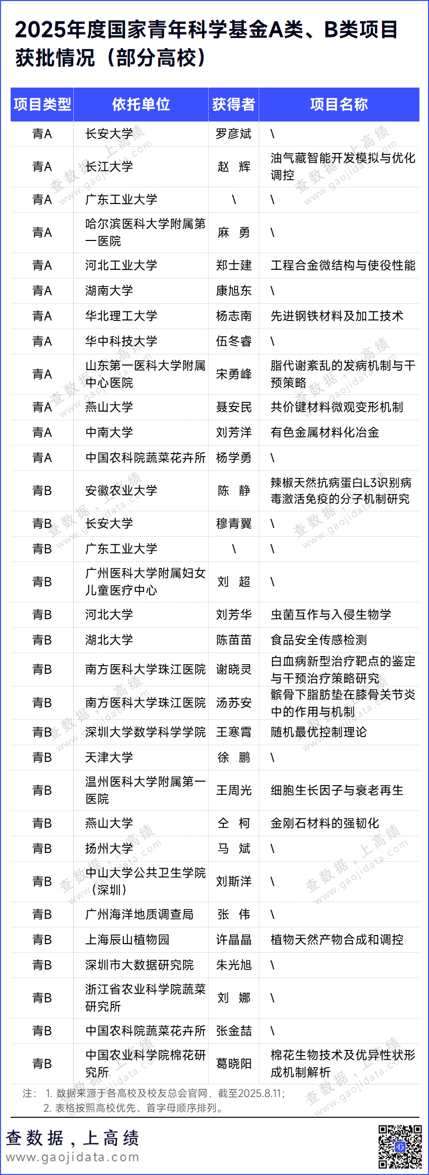
近日,国家自然科学基金委公布2025年度青年科学基金项目(A类,含延续资助项目)和青年科学基金项目(B类)项目资助结果。截至目前,共21所高校官方发布获批情况。
青年科学基金项目(A类)(原国家杰出青年科学基金项目)和青年科学基金项目(B类)(原优秀青年科学基金项目),分别支持在基础研究方面已取得突出成绩的青年学者和已取得较好成绩的青年学者自主选择研究方向开展创新研究,培养和造就一批进入世界科技前沿的优秀学术带头人和优秀学术骨干。
青年科学基金项目(A类)每项资助经费为400万元(数学和管理科学每项为280万元),资助期限为5年。青年科学基金项目(B类)每项资助经费为200万元,资助期限为3年。
长安大学
长安大学公路学院罗彦斌教授获批国家自然科学基金青年科学基金项目(A类)、地测学院穆青翼教授获批国家自然科学基金青年科学基金项目(B类)。相关项目紧扣国家重大工程建设运维和灾害防控核心问题,标志着长安大学在公路、地质工程领域取得重要进展。
罗彦斌教授团队扎根西部,瞄准黄土、大跨度、寒区隧道建养难题,突破地质、结构、环境耦合作用下灾变机理和灾害防控科学难题,揭示黄土隧道变形失稳演化机理,创建变形失稳防控刚性支护理论;破解大跨度公路隧道稳定性影响机制,革新支护结构设计理论与方法;探明寒区隧道冻害形成机理,首创渗流-温度耦合协同防冻技术体系。相关理论、方法和技术体系成功应用于黄土、寒区全部省份的367座公路隧道工程。新项目将聚焦极端气候下西部公路隧道灾变机理与防控,为西部路网交通基础设施韧性提升提供核心科技支撑。
穆青翼教授团队在黄土湿陷机理与防控方面实现关键突破。阐明热-水-力耦合效应的宏微观机制;构建国际领先的非饱和结构性黄土本构模型;首创黄土湿陷原位精准评价技术。其理论被中美英加多国院士及权威期刊主编引用赞誉,核心技术直接应用于延安新区黄土高填方工程灾害防控。新项目聚焦黄土高原“生态根植带”,着力突破生态损害、表土灾害与地质灾害协同防控技术,为黄土区绿色高质量发展注入核心动能。
长江大学
长江大学副校长赵辉教授的油气藏智能开发模拟与优化调控项目成功入选青年科学基金项目(A类)。
赵辉教授主持国家自然科学基金、国家科技重大专项及油田企业重大课题等100余项,以第一或通讯作者在石油工程、计算数学、人工智能等领域发表高水平论文100余篇,研究发展了新的油气藏智能开发模拟及优化调控技术,其研究成果在国内外近30个油田取得了应用和推广,同时作为国家自然科学基金优秀资助成果,被国家自然科学基金委官方主办期刊《Science Foundation in China》进行封面和长文综述报道,相关技术被集成和引入到全球最大的油藏数值模拟开源软件MRST(挪威科技工业研究所)和雪佛龙、壳牌等国外石油公司的油藏数值模拟软件中。
广东工业大学
此次,广东工业大学获资助项目共计3项,其中,青年科学基金项目(A类)1项,青年科学基金项目(B类)2项,这是继2023年后再次获得青年科学基金项目(A类)。
自2019年以来,广东工业大学已获资助的青年科学基金项目(A类)6项、青年科学基金项目(B类)20项。
哈尔滨医科大学
哈尔滨医科大学附属第一医院麻勇教授获选2025年度国家青年科学基金A类项目。
麻勇,主任医师,教授,博士研究生导师,入选国家首届医学高层次人才计划——国家优秀青年医师,哈尔滨医科大学星联教授,国家青年科学基金A类项目(原国家杰出青年基金)获得者。现任哈尔滨医科大学附属第一医院普外科主任,普外科学科带头人,肝脾外科教育部重点实验室副主任,肝脏微创外科主任。先后主持国家青年科学基金A类项目、国家自然科学基金面上项目、中国博士后科学基金特别资助、黑龙江省重点研发计划、哈医大一院杰出青年培养基金等各类科研项目18项。在东北地区率先开展机器人及腹腔镜肝胆外科微创手术,完成多例区域首次开展高难复杂术式,连续3年上榜“中国好大夫”榜单。
河北工业大学
河北工业大学郑士建教授申报的“工程合金微结构与使役性能”项目,成功获批青年科学基金项目(A类)(原国家杰出青年科学基金项目),资助金额400万元。
该项目主要开展钢铁材料层网结构设计和强韧化研究,促进钢铁材料高质量发展。这也是河北工业大学连续两年获批该类项目。
湖南大学
湖南大学人工智能与机器人学院康旭东教授,长期致力于高光谱遥感图像获取与处理方法研究,承担国家自然科学基金青A、国家重点研发计划课题等项目,成果应用于中国空间技术研究院、自然资源部海洋一所等单位,获2019与2023年度国家自然科学二等奖(均排3)。
康旭东,2003年毕业于湖南省冷水江市一中,2007年在东北大学获学士学位,2012年在冰岛大学访学,师从欧洲科学院院士、冰岛大学校长 Jon Atli Benediktsson 教授,2015年在湖南大学获工学博士学位,师从李树涛教授,博士毕业后留校任教(2015-2020,电气学院;2020-至今,人工智能与机器人学院)。
华北理工大学
华北理工大学杨志南教授申请的“先进钢铁材料及加工技术”项目获得资助,获批经费400万元。这是华北理工大学首次获得该级别项目,标志着学校在顶尖青年科技人才培养和高水平基础研究方面取得了历史性突破。
杨志南教授聚焦先进钢铁材料设计及绿色、高效制造中的基础科学问题和关键技术问题开展攻关,开发了轨道钢、轴承钢、耐磨钢等多种高性能钢铁材料及力学冶金关键技术,相关成果在多家重点企业落地应用,并被纳入多项国家标准和行业标准。他发表论文160余篇,其中SCI论文130余篇;授权发明专利30多项;出版专著、译著各1部;先后获国家技术发明奖二等奖2项,河北省技术发明奖一等奖、湖北省科技进步和机械工业科学技术进步奖二等奖各1项、并获中国金属学会冶金青年科技奖、河北冶金青年科技奖;获河北青年五四奖章、河北省省管优秀专家、河北省青年拔尖人才等荣誉称号。
华中科技大学
伍冬睿,2003年中国科学技术大学自动化学士,2006年新加坡国立大学电子与计算机工程硕士,2009年美国南加州大学电子工程博士。华中科技大学人工智能与自动化学院教授、博导、副院长,IEEE Fellow, IEEE模糊系统汇刊(IF=11.9) 主编。
其主要研究方向为脑机接口、机器学习、智慧医疗、情感计算。主持基金委青A、科技部科技创新2030课题、华为、百度、阿里、蚂蚁等项目或课题。出版学术专著《Perceptual Computing》(Wiley-IEEE出版社),发表 Proceedings of the IEEE、IEEE TPAMI、National Scienec Review 等SCI论文100余篇,ESI高引13篇,谷歌学术总引用1.6万余次(H=67),爱思唯尔中国高被引学者。2020-2024连续5年入选斯坦福大学全球前2%科学家榜单(终身、年度)。授权国际专利5项,中国发明专利17项,转让4项。两个一作算法进入Matlab Fuzzy Logic Toolbox。
山东第一医科大学
山东第一医科大学附属中心医院宋勇峰教授申报的“脂代谢紊乱的发病机制与干预策略”获批青年科学基金项目(A类)。
宋勇峰教授始终坚持从临床实践中凝练科学问题,以治病救人、服务患者所需为中心,从医学实践中凝练和发掘科学问题,针对当前脂代谢紊乱机制不清、病因不明、缺乏对因干预策略等临床难题开展了持续深入的研究,在脂代谢紊乱领域作出了重要贡献。提出胆固醇毒性新理念,指出过量胆固醇在多种疾病中的潜在危害,拓展对胆固醇的作用以及高胆固醇相关疾病的传统认识;明确了垂体激素水平异常是高胆固醇血症的成因,证明垂体促激素可直接调控脂代谢并阐明分子机制;鉴定了一系列重要的脂代谢调控的新因子并阐明分子机制,提出了干预垂体激素防治高胆固醇血症的新策略,为疾病治疗提供潜在干预靶点。
燕山大学
近日,2025年度国家自然科学基金青年科学基金项目(A类)(原杰出青年科学基金项目)评审结果公布,实验室聂安民教授申请的“共价键材料微观变形机制”项目获得资助,资助经费400万元。项目拟开展共价材料缺陷交互作用、化学键性-力学行为关联及原子精度加工机理研究。
聂安民,实验室教授,致力于发展和应用原位高分辨透射电子显微技术,聚焦原位加载装置设计、超硬材料的微纳米力学问题和构效关系研究。发展了针对强共价键材料的原位微纳米力学实验平台,实现了金刚石微纳力学性能的精确测量及微观结构演变的实时观测;提出了突破金刚石理论强度的设计策略,揭示了金刚石和cBN等强共价晶体中非密排面位错滑移与切变孪生介导的奇异塑性形变机制。在Nature Materials、Nature Nanotechnology和Matter等国际知名期刊上发表SCI期刊论文200余篇,拥有15件发明专利;研究成果被国家自然科学基金委网站、Nature Research Highlights、Science Daily等多家媒体评述和报道。
中南大学
由李劼教授团队成员刘芳洋教授申报的“有色金属材料化冶金”项目,成功获批国家自然科学基金青年科学基金(A类)项目[原国家杰出青年科学基金项目],资助金额为400万元。
该项目聚焦有色金属材料化冶金的缺陷化学控制,以提升能量高效转换与安全存储性能为导向,旨在取得一批国际领先的理论与技术突破,并在相关企业实施工程化应用。
中国农科院蔬菜花卉所
中国农科院蔬菜花卉所杨学勇研究员获A类资助(原杰青)、张金喆副研究员获B类资助(原优青)。 目前,中国农科院蔬菜花卉所已自主培养3人次获得青年科学基金项目(A类)资助,7人次获得青年科学基金项目(B 类)资助。
安徽农业大学
安徽农业大学植物保护学院陈静教授主持的国家自然科学基金青年项目(B类)《辣椒天然抗病蛋白L3识别病毒激活免疫的分子机制研究》成功获批立项。
该项目针对严重危害辣椒生产的RNA病毒及寄主抗病资源缺乏问题,以辣椒天然抗病蛋白L3为核心,解析分子机制、挖掘抗病基因资源。研究成果旨在为辣椒等重要经济作物建立持久、广谱的抗病毒天然免疫策略提供理论支撑。该项目获批进一步夯实我校高层次人才队伍建设基础,为相关学科持续发展提供了新动能。
广州医科大学 广州妇儿中心刘超研究员成功入选2025年度青年科学基金项目(B类)项目。 刘超博士为广州妇儿中心优生围产研究所研究员,主要从事蛋白质泛素化和类泛素化修饰在减数分裂、精子形态建成等过程中的调控机制研究,并探索其与男性生殖系统遗传性疾病的关系,在克氏综合症、无头精子症、男性迟发性性腺机能减退症等方面开展了部分工作。 河北大学 河北大学生命科学学院刘芳华教授申报的“虫菌互作与入侵生物学”项目,成功获批青年科学基金项目(B类)(原国家优秀青年科学基金项目),资助金额200万元。这是学校自主培育高层次人才的又一次重要突破。 该项目以林业重大入侵害虫红脂大小蠹为研究对象,拟通过研究红脂大小蠹与伴生真菌长梗细帚霉共生入侵复合体的氮-碳调控网络,揭示该共生入侵复合体营养维持的潜在机制,挖掘红脂大小蠹虫菌共生体维持的氮-碳关键调控节点,为红脂大小蠹绿色、精准防控新策略奠定理论基础。该项目研究响应了国家面向外来入侵物种防控的重大需求,有望进一步揭示伴生微生物在红脂大小蠹入侵成灾中的作用,并为绿色、精准和高效的下一代革命性生物技术提供技术与理论支撑。 湖北大学 湖北大学化学化工学院、食品安全研究院陈苗苗教授申报的“食品安全传感检测”,成功获批青年科学基金项目(B类)(原优秀青年科学基金项目)。项目实施周期3年。 该项目将花生黄曲霉毒素污染防控关口前移,聚焦花生黄曲霉侵染产毒柔性传感原位监测方法,揭示ARC菌剂对花生黄曲霉菌生长、侵染和产毒阻控靶点,解析抑制作用机制,旨在为花生等粮油食品真菌毒素污染高效防控提供重要理论基础。陈苗苗教授长期致力于食品安全传感检测方法研究,相关成果发表在Chemical Society Reviews、Advanced Functional Materials、Analytical Chemistry、Food Chemistry等国际学术期刊。近五年先后承担国家自然科学基金、湖北省杰出青年基金等科研项目7项,获授权专利3项。 南方医科大学 南方医科大学珠江医院谢晓灵教授、汤苏安副教授分别获得血液领域、骨科领域青年科学基金(B类)资助,直接经费为200万元/项。 谢晓灵,南方医科大学珠江医院血液内科教授、博士研究生导师、博士后合作导师,南方医科大学高层次引进人才。长期专注于白血病干细胞命运调控核心机制的前沿研究,系统性地鉴定了多个关键调控分子靶点,并提出了多项原创性干预与治疗策略,为白血病精准医学的发展提供了坚实的理论基础和创新思路。此次获批项目将进一步聚焦于白血病干细胞微环境的机制研究,为设计更具针对性的治疗方案提供依据,推动基础研究成果向临床应用转化。 汤苏安,南方医科大学珠江医院骨科中心主治医师、副教授、副研究员,硕士研究生导师,南方医科大学高层次引进人才。一直专注于骨与关节退行性疾病的基础与临床转化研究。率先系统解析了髌骨下脂肪垫病理变化的规律,为阐明膝骨关节炎发病机制奠定了重要理论基础。此次获批项目将继续聚焦髌骨下脂肪垫在膝骨关节炎进展中的动态演进特征和作用机理,并探索靶向干预治疗膝骨关节炎的新策略。 深圳大学
深圳大学数学科学学院王寒霄老师申报《随机最优控制理论》项目成功获批国家自然科学基金青年基金B类项目(原国家优秀青年科学基金项目)。王寒霄2022年至今就职于深圳大学数学科学学院,任助理教授、副研究员,主要从事随机控制理论及应用的研究,主要关心时间不一致控制问题、随机 Volterra 积分方程及相关偏微分方程、随机线性二次问题等。
这是数学科学学院连续第四年获批此类项目:胡耀华老师(2022年获批)、高延老师(2023年获批)、周泽老师(2024年获批)和王寒霄老师(2025年获批)相继获得资助。
天津大学 徐鹏,男,博士,研究员,博士生导师。主持青年科学基金项目(B类)、国家重点研发课题等。 2018年于北京大学获环境科学专业博士学位,随后进入武汉大学-南方科技大学博士后研究,研究方向农业碳氮循环与全球变化、水环境学等。 温州医科大学 温州医科大学附属第一医院王周光研究员 申报的“细胞生长因子与衰老再生”项目成功获批国家自然科学基金青年基金B类项目(原国家优秀青年科学基金项目),这意味着,实现了温州医科大学附属第一医院在该人才项目上的历史性突破。 燕山大学 燕山大学亚稳材料全国重点实验室青年教师仝柯申报的“金刚石材料的强韧化”项目获得资助,资助经费200万元。该项目通过高压调控金刚石显微组织结构,在保证超高硬度的同时,力争实现韧性的大幅提升。 仝柯,燕山大学校聘教授。2013年在大连理工大学获学士学位,2018年以联合培养博士生身份赴日本国立材料研究所(NIMS)开展合作研究,2019年在大连理工大学获博士学位,毕业后在燕山大学开展博士后研究。2020年入选博士后创新人才支持计划。近5年发表SCI论文29篇,以第一/通讯作者在Nature、Nat Synth、Adv Funct Mater、PNAS、Acta Mater等发表论文16篇,参编专著2本。目前主要从事金刚石材料强韧化方面的研究。 扬州大学 马斌,男,1992年出生,扬州大学教授,博士生导师,国家自然科学基金青年项目(B类)获得者(原国家优青)。 2021年毕业于中国科学院大学(中国科学院分子植物科学卓越创新中心)遗传学专业,师从何祖华院士,获上海市优秀毕业生等荣誉;2021-2023年期间在中国科学院分子植物科学卓越创新中心开展博士后研究。2023年作为扬州大学高层次引进人才加入扬州大学农学院。曾获中国博士后创新人才支持计划、中国科学院特别研究助理、上海市超级博士后、江苏省双创团队、江苏省科协青年人才托举计划、扬州市绿扬金凤优秀博士等人才项目资助。 中山大学 中山大学公共卫生学院(深圳)刘斯洋副教授成功入选2025年度青年科学基金项目(B类,原优秀青年科学基金)。 刘斯洋副教授长期从事遗传统计、生物信息学及人工智能领域方法的研发与应用研究;近年来,围绕如何高效识别疾病遗传与环境病因这一关键科学问题,研发了多项创新算法和方法,并将其应用于真实世界健康医疗大数据,系统解析生命早期妇幼人群疾病及中老年脑血管病的病因机制,构建了部分疾病的预警与干预模型。 广州海洋地质调查局 广州海洋地质调查局张伟博士成功获得国家自然科学基金项目(B类)资助。 该基金围绕我国海域天然气水合物产业化国家重大战略需求,聚焦海域天然气水合物成藏理论与资源评价等领域,着力解决海域多类型天然气水合物运聚成藏、动态演化机理等难题。该基金的成功获批,将为海域天然气水合物勘查开发理论研究注入创新动力。 上海辰山植物园 上海辰山植物园药用植物与次生代谢研究组许晶晶副研究员申报的《植物天然产物合成和调控》项目成功获批,资助经费200万元,实现了辰山植物园国家级青年人才项目的新突破。 深圳市大数据研究院 深圳市大数据研究院的朱光旭博士,成功获得国家自然科学基金青年科学基金项目(B类)资助。 朱光旭博士,分别于2012年和2015年于浙江大学信息与电子工程学系获得工学学士和工学硕士学位,并于2019年于香港大学电机与电子工程系获得博士学位,随后加入深圳市大数据研究院至今。现任职网络系统优化研究中心高级研究科学家,香港中文大学(深圳)客座副教授。致力于信息网络和人工智能的双向赋能交叉研究。 浙江省农业科学院蔬菜研究所 浙江省农科院蔬菜研究所、湘湖实验室生物种业研究院蔬菜核心种源创制团队负责人刘娜研究员获B类项目资助。 中国农业科学院棉花研究所 中国农业科学院棉花研究所葛晓阳研究员的“棉花生物技术及优异性状形成机制解析”获B类项目(原优青)资助。 葛晓阳研究员将进一步聚焦棉花株型改良、抗病性和早熟性的协同改良深入开展研究,着力为棉花产业高质量可持续发展提供优异靶标和骨干种质。




























