我区2024年普通高校招生考试(以下简称高考)报名工作将于2023年10月23日开始。为确保此项工作平稳顺利,现制定我区2024年高考报名工作规定如下:
一、报名对象
(一)参加我区普通高校招生统一考试(以下简称统考)的考生。
统考包括文化统考、艺术统考、体育统考、外语口试等,统考成绩是普通高校招生录取的依据。
(二)参加分类考试招生的考生。
分类考试招生包括本科对口中职自主招生、高职对口中职自主招生(含2+3直升)、高职院校单独招生、运动训练专业单独招生、武术与民族传统体育专业单独招生、优秀消防员单独招生、高水平运动队(获得文化统考免试资格)、职教师资班、保送生、特殊教育(残障生)单招等不通过统考录取的招考形式。
二、报名和确认时间
请符合条件的人员于2023年10月23日至31日17:30进行网上报名,并到网上报名选择的报名站进行现场确认。
符合补报名条件的考生,可于2024年2月26日至28日17:30进行报名并现场确认,逾期不再办理补报名和确认。补报名考生不得参加艺术统考和体育统考。
各市招生考试机构可根据本地情况对现场确认时间做出具体安排,并向社会公布,但现场确认的结束时间不得早于上述报名结束的时间节点。
三、报名条件
(一)符合下列条件的人员,可报名参加统考。
1.遵守中华人民共和国宪法和法律;
2.高级中等教育学校毕业或具有同等学力;
3.身体状况符合相关要求;
4.户口条件满足下列要求之一:
(1)出生后首次户口登记在我区,且高考报名时户口仍在我区的。
(2)外来务工人员随迁子女和外省户籍学籍迁入人员(以下简称外来人员),符合《自治区人民政府办公厅转发自治区教育厅等部门关于外来务工人员随迁子女和外省户籍学籍迁入人员在广西参加升学考试意见的通知》(桂政办发〔2012〕330号)规定的。
桂政办发〔2012〕330号文中的“外来人员随父亲或母亲军转安置、工作调动(指党政机关、事业单位、国有企业人员工作调动)等正常迁入广西的,不受学籍、户籍条件的限制,可在广西参加普通高考”,是指学籍、户籍迁入的“年限”不受限制,考生户籍、学籍转入我区时间点,原则上要与父亲或母亲军转安置、工作调动至我区的时间点在同一年度内。其中党政机关、事业单位、国有企业人员须为在职在编人员。
(3)外来人员,如上一年度在我区参加了统考,且能提供上一年度统考结束后到本轮高考报名期间在我区实际工作(学习)和居住的证明的。
(4)在广西定居的外国侨民,持有自治区公安机关签发的《中华人民共和国外国人永久居留证》的。
(二)符合下列条件的人员,可报名参加高职对口中职自主招生。
1.遵守中华人民共和国宪法和法律;
2.学历满足下列之一的:
(1)区内中等职业学校(包括普通中专、中师、职业中专、职业高中、技工学校等,以下简称中职学校)毕业生,其中,高中起点中职1.5年制毕业生在2024年9月30前须取得中职毕业证;
(2)除技工学校外的区内中职学校在读的二年级在校生;
(3)高考报名截止时间之前取得区外中职学校毕业证的人员。
3.身体状况符合相关要求;
4.户口满足下列要求之一的:
(1)出生后首次户口登记在我区,且高考报名时户口仍在我区的。
(2)外来人员,符合《自治区人民政府办公厅转发自治区教育厅等部门关于外来务工人员随迁子女和外省户籍学籍迁入人员在广西参加升学考试意见的通知》(桂政办发〔2012〕330号)规定的。
如外来人员属于区内中职学校二年级在校生或毕业生的, 可不受户籍地以及父母(或法定监护人)的工作、住所和年限的限制;如外来人员在高考报名截止时间之前取得区外中职学校毕业证和我区户口的,可不受本人户籍迁入年限以及父母或法定监护人的工作、住所及年限的限制。
(3)外来人员,如上一年度在我区参加了高职对口中职自主招生,且能提供上一年度高职对口中职自主招生考试结束后到本轮高考报名期间在我区实际工作(学习)和居住的证明的。
(4)在广西定居的外国侨民,持有自治区公安机关签发的《中华人民共和国外国人永久居留证》,属于区内中职学校毕业生或区内中职学校在读的二年级在校生的。
(三)符合下列条件的人员,可报名参加我区高职院校单独招生。
1.遵守中华人民共和国宪法和法律;
2.高级中等教育学校毕业或具有同等学力;
3.身体状况符合相关要求;
4.户口满足下列要求之一的:
(1)具有我区常住户口。
(2)外来人员,符合《自治区人民政府办公厅转发自治区教育厅等部门关于外来务工人员随迁子女和外省户籍学籍迁入人员在广西参加升学考试意见的通知》(桂政办发〔2012〕330号)规定的。
如外来人员在2023年10月31日前取得我区户口的(因大、中专院校招生户籍迁入我区的情况除外),可不受本人学籍迁入条件以及父母(或法定监护人)的工作、住所及年限的限制。
(3)外来人员,如上一年度在我区参加了高职单独招生考试,且能提供上一年度高职单独招生考试结束后到本轮高考报名期间在我区实际工作(学习)和居住的证明的。
(4)在广西定居的外国侨民,持有自治区公安机关签发的《中华人民共和国外国人永久居留证》的。
(四)符合下列条件的退役军人可报名参加高职院校面向退役军人单独招生。
1.遵守中华人民共和国宪法和法律;
2.具有我区常住户口;
3.报名时已取得高级中等教育学校(含普通高中、普通中专、职业中专、职业高中、成人中专、技工学校)毕业证或具有同等学力。
(五)符合下列条件的国家综合性消防救援队伍优秀消防员,可报名参加中国消防救援学院单独招生。
1.政治立场坚定,志愿献身消防救援事业;
2.具有高中毕业以上文化程度或同等学力;
3.现实表现优秀,专业技能突出,身体和心理健康,通过自治区消防总队统一组织的选拔预考。
(六)其他分类考试报名条件。
报名参加本科对口中职自主招生、运动训练专业单独招生、武术与民族传统体育专业单独招生、高水平运动队(获得文化统考免试资格)、职教师资班、保送生、特殊教育(残障生)等考试招生类型的考生必须符合上述统考报名条件和相应考试招生类型所规定的其他条件。
(七)补报名的条件。
1.学籍在区外的广西户籍考生(户籍一直在广西或原籍在广西且高考报名截止时间之前将户籍转回广西的),因学籍所在省的高考报名资格审核未通过,由省级招生考试机构出具函件协调回我区参加高考的,可申请参加补报名。
2.因参加全国或国际体育大赛等特殊情况错过了正式报名时间的考生,可申请参加补报名,须提供相关证明材料。
3.错过正式报名时间的退役军人考生,可申请参加补报名。
(八)下列人员不得报名。
1.具有普通高等学历教育资格的高校在校生,或已被普通高校录取并保留入学资格的学生;
2.高级中等教育学校非应届毕业的在校生(报考少年班的考生及报考高职对口中职自主招生的区内中职学校二年级在校生除外);
3.在高级中等教育阶段非应届毕业年份以弄虚作假手段报名并违规参加普通高校招生考试的应届毕业生;
4.因违反国家教育考试规定,被给予暂停参加普通高校招生考试处理且在停考期内的人员;
5.区外中职学校应届毕业生、二年级在校生、区内外技工学校在读的二年级在校生和2023年入学的高中起点中职在校生不能报名参加我区2024年高职对口中职自主招生;
6.因触犯刑法已被有关部门采取强制措施或正在服刑者;
7.按照桂政办发〔2012〕330号、桂招考委〔2013〕32号文件的规定,不符合在我区报考条件的外来人员。
8.已在区外参加了高考报名且通过报名资格审核的考生。
四、报名地点
(一)网上报名路径。
考生可选择电脑端或手机端两种路径报名。
1.电脑端报名。
考生登录“广西招生考试院”网站(https://www.gxeea.cn,下同),点击“系统导航-考试报名-2024年高考网上报名系统”进行报名。
2.手机端报名。
考生使用手机登录“广西普通高考信息管理平台”APP进行报名。手机扫描2024年高考网上报名系统(路径见电脑端报名)登录页面的“广西高考”APP二维码,下载安装“广西普通高考信息管理平台”APP(考生请根据实际情况选择Android或iOS下载二维码)。
如果因为手机版本等原因无法顺利完成手机端报名,请使用电脑端完成报名。
(二)现场确认地点。
1.户口在我区的考生。
原则上在户口所在的市、县招生考试机构设置的报名站进行现场确认。
考生不在户口所在地现场确认的,须征得报名站所在地的市、县招生考试机构同意。市、县招生考试机构必须组织专人对非本地户口考生的报名资格、加分资格等各类资格条件进行复核,并签字以示负责。对于跨区域审核考生信息协商有困难的,可要求考生回户口所在市、县报名,并在本市、县报名文件中向考生明确说明。
2.户口未迁入我区的外来人员(含往届生)。
在高中阶段学籍所在的市、县招生考试机构设置的报名站进行现场确认。
3.区内高级中等教育学校符合报考条件的应届毕业生,如所在学校是所在市、县招生考试机构设置的报名站,可在本校报名。未经当地市、县招生考试机构授权,中学报名站、中职报名站不得接收非本校应届毕业生报名,其他考生原则上在户籍所在地市、县招生考试机构报名。
4.未经自治区招生考试委员会批准,各报名站不得办理外省借考考生报名手续。
5.广西定居的外国侨民。
在现居住的市、县招生考试机构设置的报名站进行现场确认。
(三)高考报名站的设置要求。
各市、县招生考试机构根据本地实际情况设置一定数量的报名站,于2023年10月16日至20日在高考网上报名系统设置报名站信息,并指导报名站在高考网上报名系统设置班级信息。报名站应设在经本地教育行政部门批准设立的全日制高中或中职学校及市、县招生考试机构,如有新增或撤销报名站的,须于10月16日前以设区市为单位向自治区招生考试院申请审批。
五、报名办法
(一)报名流程。
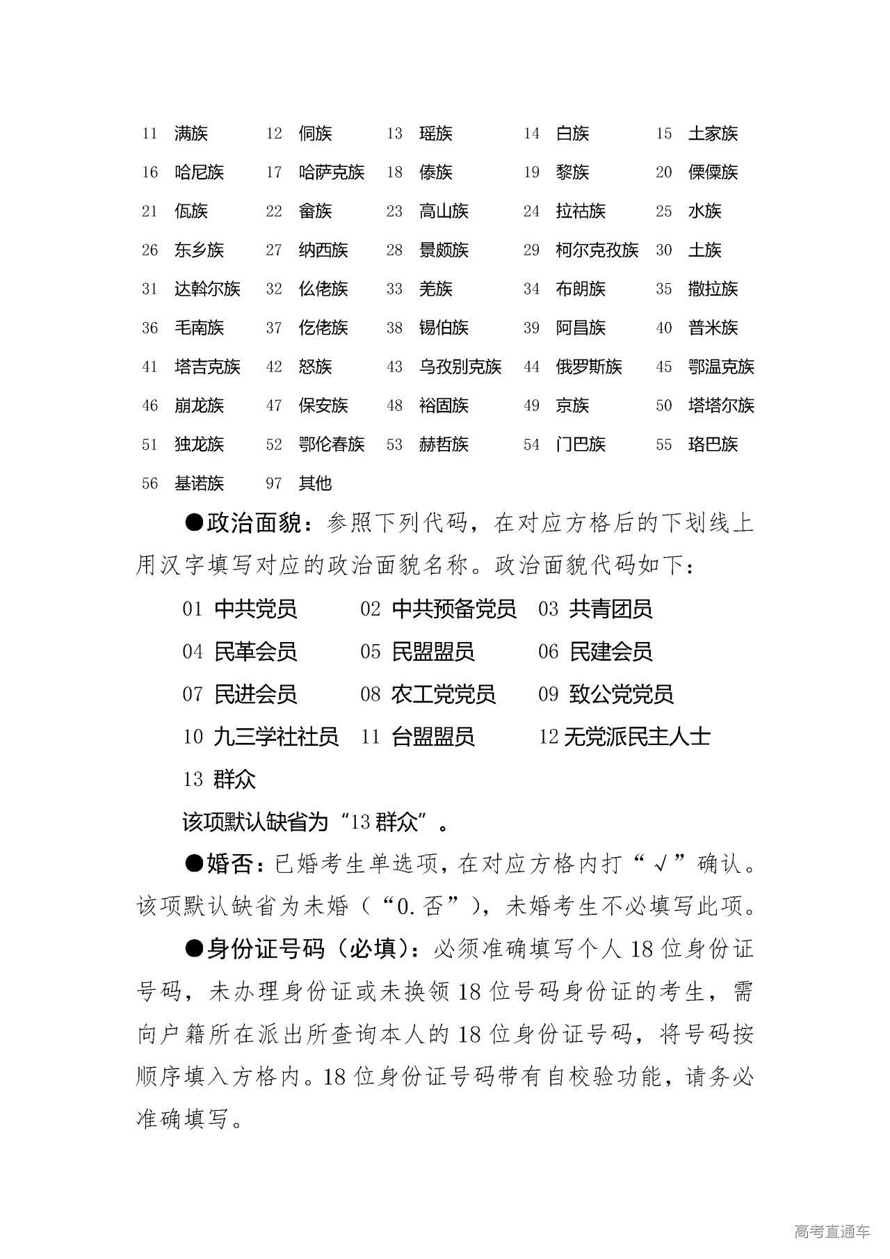
考生登录“广西招生考试院”网站点击“系统导航-考试报名-2024年高考网上报名系统”或者使用“广西普通高考信息管理平台”APP进行报名。首次登录时考生需注册账号,注册时需填报有效居民身份证号码、证件类型、手机号码、设置密码。该手机号码会被自动设置为考生联系电话,并与考生个人信息绑定,每个手机号码只能绑定一个考生。每个身份证号只能注册一个账号,禁止注册多个账号。请考生务必正确填报手机号码,并在报名后至大学入学报到前保持该号码畅通,没有手机的考生可填监护人或班主任等能够及时与考生本人取得联系的人员的手机号码(手机号码将用于体检、高考志愿填报、成绩及录取信息查询等)。
账号注册成功后,考生可登录系统填报相关信息,具体填报要求和方式详见附件1、2。考生在网上按要求如实填报相关信息后,系统将根据所填报的考试科目统计需缴纳的费用(报名参加文化统考的考生先收取文化统考报名费,考试费在高职院校单独招生录取结束后另行通知收取,缴费后方可参加文化统考),待考生进行网上缴费后,提示“缴费成功,等待审核”即完成网上报名。完成网上报名的考生须在报名地市、县招生考试机构规定的时间内到相应报名站进行现场确认。
如考生未完成现场确认程序,则报名无效。考生进行网上缴费成功后,在报名站现场确认之前仍可修改考试科目,科目修改后如需补交报考费的,可直接在报名系统补交;如已缴纳的报考费多于实际应缴纳数额的,多交部分经自治区招生考试院核实后,将在文化统考前退回原支付账户。考生报名信息经报名站确认后,一律不再允许修改考试科目。如考生报名申请未能审核通过,相关报考费将在文化统考前由自治区招生考试院退回原支付账户。
每个考生当年只能选择一个报名站参加高考报名。一旦发现在多站报名的,包括在多个省(区、市)同时报名的,将上报教育部按有关规定处理。
(二)考试科目选择。
1.2024年,我区文化统考实行“3+1+2”模式,包括3门全国统考科目和3门选择性考试科目,其中全国统考科目为语文、数学、外语(英语、日语、俄语、德语、法语、西班牙语任选一门)3门,不再分文理科,外语科目考试含听力和笔试两个部分;还须从选择性考试科目物理和历史2门首选科目中任选1门,从思想政治、地理、化学、生物学4门再选科目中任选2门,首选科目不得兼报。
2.报考艺术类专业的考生还应参加艺术类专业考试报名,艺术专业考试合格者方能按规则投档和录取。艺术类专业考试分为我区组织的全区艺术统考和普通高等学校自行组织的艺术类专业考试(以下简称艺术校考)。参加全区艺术统考的考生在“加考科目”中勾选“全区艺术统考”标志,并进入相应页面选择考试类别和科目,我区艺术统考设置美术与设计类、书法类、音乐类、舞蹈类、播音与主持类、表(导)演类、戏曲类等7个考试类别,考生只能选择7个考试类别中的一个进行报考,其中,报考音乐类的考生,可兼报音乐表演、音乐教育方向,报考音乐教育方向须明确器乐主项或者声乐主项;报考表(导)演类的考生,可兼报戏剧影视表演、戏剧影视导演方向。报考美术与设计类、书法类、音乐类、舞蹈类、播音与主持类、表(导)演类等6个类别的考生须参加我区组织的全区艺术统考,报考戏曲类的考生须参加相关省市或高校组织的省际联考。没有在“加考科目”中勾选“全区艺术统考”或“艺术校考”标志的考生,如自行参加艺术校考,成绩将无法备案,最终影响考生的投档录取。考生须在规定的时间登录“2024年高考网上报名系统”,自行下载并打印个人准考证。
3.报考体育类专业的考生,还应参加全区体育统考报名,在“加考科目”中勾选“全区体育统考”标志。2024年,全区体育统考由身体素质和体育专项两部分组成,考生勾选“全区体育统考”标志后,还须进入相应页面选择“体育专项”考试科目,考生须在规定的时间登录“2024年高考网上报名系统”,自行下载并打印个人准考证。
4.报考外语专业或对外语口试有要求专业的考生,应在“加考科目”中勾选“英语口试”标志或“小语种口试”标志,不参加外语口试报名的考生,须在“加考科目”中勾选“不参加外语口试”标志。考生须在规定的时间登录“2024年高考网上报名系统”,自行下载并打印个人准考证。
5.报考高职对口中职自主招生和高职院校单独招生的考生,须自行向招生院校申报,并参加由招生院校组织的“文化素质+职业技能”测试,其中,高职院校单独招生的文化素质成绩使用我区普通高中学业水平合格性考试成绩。
6.报考优秀消防员单独招生的考生,须在“是否参加统考”中勾选“不参加统考”。考生须自行向有关部门申报,并参加由应急管理部政治部组织的文化考试和技能考核。
7.报考高职院校面向退役军人单独招生的考生,可在“是否参加统考”中勾选“不参加统考”,并在“特殊类型考生信息版块”中勾选考生类型。考生自行向招生院校申报,可免于文化素质考试,但要参加由招生院校组织的职业技能测试。
(三)考生现场确认时应交验的材料。
1.身份证明材料。
(1)考生应交验户口簿和有效居民身份证。考生如无户口簿,应交验户籍地公安派出所证明(证明出生年月日、出生地、户口所在地、民族成份、18位数的身份证号等)。尚未办理有效居民身份证的考生,报名站可根据考生交验的户口簿办理报名手续,考生本人须及时到户口所在地公安部门办理有效居民身份证,考生所在中学要主动与当地公安部门联系,协调集中办理有效居民身份证事项。考生参加高考时须出示有效居民身份证。
(2)外来人员在我区申请报名参加统考的,须依照广西壮族自治区招生考试委员会、教育厅《关于外来务工人员随迁子女和外省户籍学籍迁入人员在广西参加普通高考的实施细则》(桂招考委〔2013〕32号)的有关规定提供相关材料。特别提醒:外来人员的实际就读证明材料必须有校长、各年级班主任和学籍管理员签名(格式见附件17)。原则上考生学籍同实际就读须为同一学校,人籍分离的考生(包括长期在校外参加培训的考生)须提供学籍所在地教育行政部门提供的证明材料,并加盖教育行政部门公章。
(3)报考高职院校面向退役军人单独招生的考生,除本人户口本、有效居民身份证外,须提供退役军人证(转业证、退伍证等)或优待证。
2.学历、学力证明材料。
(1)在本校报名站报名的区内高中、中职应届毕业生和区内中职学校二年级在校生无需提供学历、学力证明材料。其他考生需提供学历证书或学力证明,其中高中、中职应届毕业生和区内中职学校二年级在校生其学力证明由所在学校负责开具(证明须包括入学时间、全国学籍系统中学籍号、学业水平考籍号、是否为本校学籍的应届毕业班学生或二年级在校生、是否在本校实际就读等,并加盖学校公章)。社会考生需提供学历证书,凡不能提供学历证书者,如具备以下条件之一,可以“同等学力”报考。
①初中毕业后满3年(取得初中毕业证书之日起至报名截止日,满3年)。
②至高考报名时年满18周岁,且经高考报名地县级(含)以上教育行政部门认定具有高中毕业的知识及能力,达到高中毕业的知识水平,并认定其具有“同等学力”。
(2)区外高中、中职应届毕业生除提供所在学校开具的学力证明(证明须包括入学时间、是否应届毕业班学生等,并加盖学校公章)外,还必须提供初中毕业证书和学籍号(可在全国学籍信息管理系统查询到其学籍信息)。
(3)不在本校报名站报名的区内中职学校应届毕业生和二年级在校生除提供所在学校开具的学力证明(证明须包括入学时间、是否应届毕业班学生或二年级在校生等,并加盖学校公章)外,还须交验《广西中等职业教育学校招生录取简明登记表》。
(4)报考高职院校面向退役军人单独招生的考生,需提供高级中等教育学校(含普通高中、普通中专、职业中专、职业高中、成人中专、技工学校)毕业证书或同等学力证明。
3.残疾考生申请合理便利证明材料。
根据教育部、中国残联关于印发《残疾人参加普通高等学校招生全国统一考试管理规定》的通知(教学〔2017〕4号)精神,各级教育考试机构应遵循《残疾人教育条例》和高考组织规则,为残疾人参加高考提供必要支持条件和合理便利。由于身体残疾需要在统考中申请合理便利的考生,须于2024年3月15日前在“2024年高考网上报名系统”中勾选申请的合理便利,并上传本人的第二代或以上《中华人民共和国残疾人证》复印件及有关佐证材料,原件交由报名所在地招生考试机构核验。各市、县招生考试机构负责受理并审核在本地参加考试的残疾考生提出的合理便利申请,并告知残疾考生如果考试期间有其他考生提出质疑,监考员或考务员会在一定范围内宣布其享受的合理便利方式和原因。如考生同意,则由考生报名所在地招生考试机构牵头组织由有关招生考试机构、残联、卫生健康等相关部门专业人员组成的专家组,对残疾考生身份及残疾情况进行现场确认,结合残疾考生的残疾程度、日常学习情况、提出的合理便利申请以及考试组织条件等因素进行综合评估,并在系统中确认审核通过或者不通过。考前突发疾病需要申请合理便利的考生,参照残疾考生审核程序进行审批。
4.有关加分资格证明材料。
按《自治区教育厅等七部门关于公布〈广西壮族自治区普通高考加分调整方案〉的通知》(桂教规范〔2020〕3号)、《关于做好我区普通高考考生加分资格审核工作的通知》(桂教考试〔2020〕1号)的有关规定执行。
5.专项计划资格的证明材料。
专项计划包括国家专项计划、高校专项计划、地方专项计划和精准专项计划(原精准脱贫专项计划),证明材料详见附件3。
以上证明材料请按报名系统的提示,将证明材料扫描或者手机拍摄后上传。
(四)学生综合素质评价档案材料。
区内普通高中应届毕业考生的学生综合素质评价档案直接从广西普通高中学生综合素质评价系统导出,以统一格式提供给相关高校招生使用。请考生及时登陆广西普通高中学生综合素质评价系统(https://zhszpj.gxeduyun.edu.cn/),在规定时间内完成信息的核实、录入工作。
符合高考报名条件的其他人员(非2024年区内普通高中应届毕业生)的综合素质评价档案材料为政治思想品德考核。考生所在单位或社区如实填写《报名登记表》中政治思想品德考核栏,由单位或社区负责人签字并加盖单位公章。如单位或社区无法提供,则由考生本人向报名地招生考试机构提供本人亲笔签字的书面承诺,承诺内容应包括但不限于以下内容:本人遵守中华人民共和国宪法和法律,没有因触犯刑法已被有关部门采取强制措施或正在服刑者。
(五)所有考生均应在报名时签订《考生诚信高考承诺书》。
承诺本人报名时所填写内容、提供的相关材料客观、真实、准确,并承诺参加考试招生时遵守有关管理规定。
六、体检工作
报名参加统考和分类考试的考生必须参加报名所在地招生考试机构组织的体检,具体由各市招生考试机构根据年度高考体检工作文件,会同当地卫生健康部门协商安排,各地体检工作应在2024年3月15日前完成。考生应通过“无纸化体检考生端”及时查看个人体检结果,如考生体检项目有异常的,学校或报名站应提醒考生是否要申请复检,并告知考生可能影响部分高校或专业录取,考生阅知体检结果后须在系统中签字确认(签字具体时间由各市自定),由所在学校负责提醒考生必须在规定的时间内签字,如拒不签字所产生后果由考生负责。对体检结果有异议,要求进行复检的考生原则上由当地招生考试机构指定一家体检医院安排统一复检,复检项目见年度高考体检工作文件,对复检结果仍有异议的考生,须于2024年4月7日前在“无纸化体检考生端”提出终检申请,由市招生考试机构汇总报自治区招生考试院同意后,在自治区招生考试院规定的时间内到指定医院进行终检,终检结果作为最终体检结果。没有按当地招生考试机构要求参加体检或进行第一轮复检的考生,不得直接申请终检。
凡申请复检或终检的考生,其电子档案的相应项目体检结果以最后一次检查结果为准。考生应在高考报名所在地招生考试机构指定的医疗卫生机构进行高考体检,不接受考生自行到医疗卫生机构进行检查所得的结论。
七、信息确认
(一)考生信息确认是高考报名工作的重要环节。
各市、县招生考试机构必须严格审核相关材料,并按附件1的内容对考生网上报名时填报的有关信息和上传的相片进行确认,务必确保信息准确以及相片与本人的一致,其中“姓名”“性别”“民族”“身份证号码”“相片”等信息在后台与大数据局提供的数据进行比对,如比对不一致,系统会有相关提示,请各市、县招生考试机构认真核实。对已确认的考生信息应由考生本人签字确认,考生无正当理由拒绝签字或不在规定时间内(由各市自定)进行签字确认的,视为自行放弃权利,由此产生的一切后果和遗留问题由考生本人承担。报名站工作人员须对报名考生进行报名资格审查,务必认真细致审核《报名登记表》所填的各项信息,并签字确认以对审核内容负责。
(二)各市招生考试机构向自治区招生考试院上报考生材料时间。
2024年4月25日前,在高考网上报名系统中确认经公示后的外省迁入人员高考报名信息、考生加分资格信息、专项计划资格信息。考生相关资格信息均以高考网上报名系统中的确认结果为准。经公示、确认后的上述信息,还应填报相应的分类汇总表(附件8、附件9、附件12、附件13、附件14)
(三)按教育部的规定,考生信息上报后任何人均不能以任何理由更改。
所有考生报名信息(包括考生姓名、性别、民族、身份证号、政治面貌、报考科目等)均以2024年4月25日17:30前各市招生考试机构在高考网上报名系统最终确认的数据为准。请有关学校及考生务必认真逐字逐项核对相关信息,严格履行考生本人签字确认手续,确保信息准确无误,避免因考生信息错误导致考生考试、录取和学籍电子注册等受影响。同时,对考生高考报名结束后因个人原因要求更改姓名、民族、出生日期、身份证号码、报考科目等信息的,一律不予受理。
(四)各市招生考试机构在上交经公示后的考生专项计划资格汇总表后,须于2024年4月25日前,在2024年高考网上报名系统中对考生符合专项计划资格条件的考生类型信息进行勾选确认。
对于符合资格人数较多的项目,各市招生考试机构可委托报名站负责勾选,但各市招生考试机构必须严格复核,并对信息的准确性负责。
(五)高考网上报名系统信息确认和修改时间安排。
2023年10月31日17:30前,各报名站通过高考网上报名系统完成考生报名基本信息确认。该时间节点之后,报名站用户只能查看考生信息,不能再对考生信息进行修改或确认。确需修改的,须报告报名站所在市、县招生考试机构修改,相关报名站应及时对修改后的信息进行核对,并重新打印《报名登记表》让考生核对签字确认。
2024年4月6日17:30前,各县(市、区)招生考试机构用户可对所辖报名站采集、确认的考生信息进行修改,并确认有关资格。该时间节点之后,各县(市、区)招生考试机构用户只能查看考生信息,不能再对考生信息进行修改或确认。确需修改的,须报告各县(市、区)招生考试机构所在市招生考试机构审批后修改,相关县(市、区)招生考试机构应及时对修改后的信息进行核对,并重新打印《报名登记表》让考生核对签字确认。
2024年4月25日17:30前,各市招生考试机构用户可对所辖报名站采集、确认的考生信息进行修改,并确认有关资格。该时间节点之后,各市招生考试机构用户只能查看考生信息,不能再对考生信息进行修改或确认。确需修改的,须报告自治区招生考试院审批后修改,并重新打印《报名登记表》让考生核对签字确认。
八、报名考试收费
报名考试收费标准按自治区物价局、财政厅桂价费〔2009〕212号、桂价费〔2010〕476号文件的有关规定执行,文化统考考试费收费标准及收费时间另行通知。收费标准如下:
(一)文化考试报名考试费。
1.文化统考考生
(1)报名费:30元/人。
(2)考试费:在高职院校单独招生录取结束后,按自治区价格主管部门及财政部门规定的标准收取。
2.参加分类考试招生但不参加统考的考生按30元/人缴纳报名费(高职院校面向退役军人单独招生免收报名费)。
(二)全区体育统考报名测试费。
报名费:35元/人,测试费:30元/人﹒科。
(三)全区艺术统考报名考试费。
1.戏曲类报名考试费由省级联考或校际联考组考单位收取,具体事宜另行通知。
2.其他类报名费:35元/人,考试费:30元/人﹒科。
(四)外语口试考试费。
1.英语:60元/人。
2.小语种:40元/人。
所有费用均通过网上缴纳,文化统考考试费缴费结束后,已缴费的考生可在报名系统下载打印电子发票。
附件:
1.广西壮族自治区2024年普通高校招生考生报名登记表(样表).pdf
4.普通高校招生考试农村户籍的独生子女户考生和双女结扎户女儿考生登记表.pdf
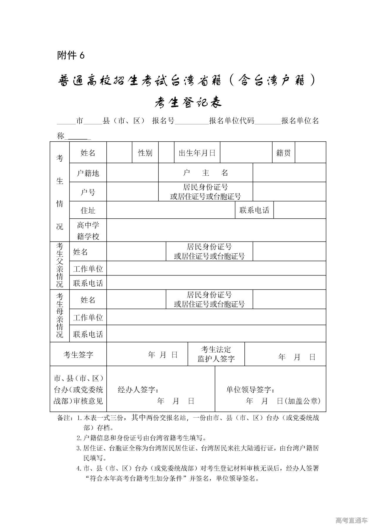
6.普通高校招生考试台湾省籍(含台湾户籍)考生登记表.pdf
7.普通高校招生考试退役军人和其他优抚对象考生登记表.pdf
8.XX市2024年普通高校招生考试享受加分政策资格考生名单分类汇总表.pdf
11.2024年普通高校招生考试符合各类资格项目的考生名单公示(式样).pdf
15.外来人员在广西壮族自治区参加普通高校招生考试资格审查表.pdf





































