速看!安徽高中重大改革!

2020-07-03 19:54 安徽省教育厅、江淮晨报 评论

高中生

必须修满144学分

才能毕业

日前,安徽省教育厅正式发布《安徽省普通高中新课程新教材实施方案》,其中明确“2022年前,我省将实施普通高中新课程改革,全面使用新教材。”并在学制、课时、学分、课程类别和考试评价上明确改革举措。



学制课时

 学生通过18课时的科目内容学习可获得1学分   


在学制和课时上,普通高中学制为三年。每学年52周,其中教学时间40周,社会实践1周,假期(包括寒暑假、节假日等)11周。每周35课时,每课时按45分钟计。每学年分两学期。


学生通过18课时的科目内容学习可获得1学分,科目教学时间安排一般为18课时的倍数。


课程类别

必修课程统一安排、选修课程将由学生自主选择


今后,我省普通高中课程将由必修、选择性必修、选修三类课程构成。其中,必修、选择性必修为国家课程,选修为校本课程


在开设科目与学分上,普通高中开设语文、数学、外语、思想政治、历史、地理、物理、化学、生物学、技术(含信息技术和通用技术)、艺术(或音乐、美术)、体育与健康科目和综合实践活动、劳动等国家课程,以及校本课程。

在科目上安排上,结合我省实际,必修课程统一安排,选择性必修课程由学生根据高校专业科目指引、兴趣爱好和毕业学分要求自主选择,选修课程由学生自主选择、学校结合实际安排。

 

学分要求

普通高中学生毕业学分最低要求为144学分


当前,我省高中生只需要通过“会考”就能毕业,新课程改革之后,高中生毕业与否也将由“学分”来说话。


在毕业学分要求上,学生完成相应课程规定课时的学习并考试(考核)合格,即可获得相应学分,普通高中学生毕业学分最低要求为144学分


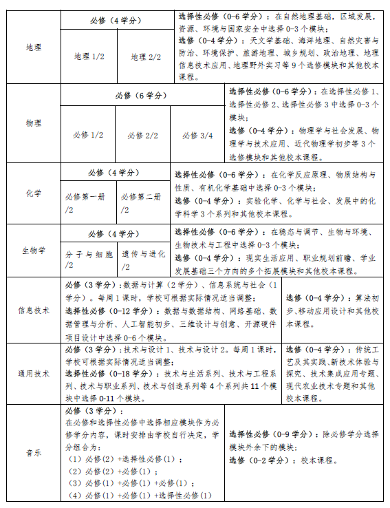
具体学分安排:

 

选课走班

有序推进“选课走班”,尊重学生的选课自主权


开设了选修课,“走班制”也成为必然。


“学校要科学安排必修、选择性必修和选修三类课程,严格按照科目设置和学分要求安排教学,开齐开足开好国家课程,不得增减科目教学时间总量和周课时总量。”《方案》中提出,各校还要有序推进选课走班。


各地要创新教学组织形式和运行机制,指导学校制订选课走班指南。分类分层设计可选择的课程,尊重学生的选课自主权,尽可能地满足学生的选课需求。开发课程安排信息管理系统,提高教学管理水平和资源使用效率,构建规范有序、科学高效的选课走班运行机制。


考试评价


考试命题要联系社会实际与学生生活经验


实行“学分制”之后,如何对高中生进行考试评价?


省教育厅表示,各地要加强对学校学分认定的指导和管理,扎实推进综合素质评价工作的实施。“学校必须制定本校的学生综合素质评价实施方案,利用全省中小学学生综合素质评价管理系统客观地记录学生各方面的突出表现,反映学生全面发展情况。”此外,考试命题应注重紧密联系社会实际与学生生活经验,强调综合运用知识分析解决问题的能力,要有利于促进学生核心素养的发展。


安徽省普通高中课程安排指导表



登录高考直通车APP
查看完整试题答案
好的
查看完整试题
特别声明:
1. 本站注明稿件来源为其他媒体的文/图等稿件均为转载稿,本站转载出于非商业性的教育和科研之目的,并不意味着赞同其观点或证实其内容的真实性。如转载稿涉及版权等问题,请作者在两周内速来电或来函联系,本站根据实际情况会进行下架处理。
2. 任何媒体、网站或个人未经本网协议授权不得转载、链接、转贴或以其他方式复制发表,违者本站将依法追究责任。
举报理由选择
确定
高考直通车官网

哇哦!快加入高考直通车APP,发现更多精彩内容,与学霸一起交流学习吧!