根据教育部高校学生司《关于2022年继续做好重点高校招生专项计划实施工作的通知》(教学司〔2022〕3号)和《河南省教育厅办公室转发教育部高校学生司关于2022年继续做好重点高校招生专项计划实施工作的通知》(教学函〔2022〕98号)精神,今年我省继续实施重点高校招生国家、高校、地方三个专项计划。
一、我省实施区域和报考条件
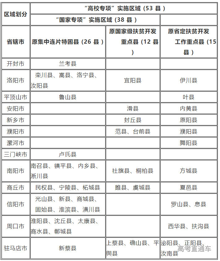
国家专项计划的实施区域为国家划定的38个县(包括26个原集中连片特殊困难县和12个原国家级扶贫开发重点县,见附件)。考生须同时具备下列条件:本人具有实施区域当地连续3年以上户籍,其父亲或母亲或法定监护人具有当地户籍;本人具有户籍所在县高中连续3年学籍并实际就读;已参加2022年统一高考报名且通过报名资格审核。
高校专项计划实施区域共53个县(国家专项计划确认的38个县和15个原省定扶贫开发重点县,见附件)。考生须同时具备下列条件:本人及父亲或母亲或法定监护人户籍地在实施区域的农村,本人具有当地连续3年以上户籍;本人具有户籍所在县高中连续3年学籍并实际就读;已参加2022年统一高考报名且通过报名资格审核。
地方专项计划实施区域为我省所有农村考生,考生须同时具备下列条件:本人及父亲或母亲或法定监护人户籍地在我省的农村;已参加2022年统一高考报名且通过报名资格审核。
二、资格条件申请及审核
国家专项、地方专项计划在考生高考报名时已进行资格条件申报,现进入资格审核阶段。考生在资格审核时须提交本人及父亲或母亲的户口薄。如申请人父母不具有法定监护人资格,应提供其他法定监护人户口薄,并同时提供法定监护人资格证明。证明材料原件连同复印件交学籍所在学校,经班主任审核,确认考生报名材料与中学学籍表和学籍库信息一致并签字,由校长审核签字后,加盖学校公章,报县(市、区)招生考试机构审核,审核完成后,逐级报市级和省级招生考试机构审核。
高校专项计划按照教育部文件和各有关高校公布的报名要求填报。4月25日前,考生在中国高等教育学生信息网(http://gaokao.chsi.com.cn)“阳光高考”招生信息发布及管理平台进行报名申请。5月20日前,县、市、省级招生考试机构完成申请考生的基本条件审核;5月31日前,有关高校完成审核并进行公示。
根据教育部文件规定,从2023年普通高校招生起,往年被专项计划录取后放弃入学资格或退学的考生,不再具有专项计划报考资格。
三、主动接受社会监督
考生所在学校、县(市、区)、省辖市招生考试机构和省教育考试院按照要求逐级公示资格审核通过的考生名单。信息公示时,要向社会公布县、市及省级招生考试机构的举报电话、网站和信函通讯地址,接受举报和申诉,及时受理、查处资格造假等问题。
为确保教育公平,凡弄虚作假、骗取照顾资格的考生,一经查实,按照教育部规定,应认定为在国家教育考试中作弊,取消专项计划报名和录取资格,同时取消其当年高考报名、考试和录取资格,并视情节轻重给予暂停参加各类国家教育考试1-3年的处理。
四、为考生提供优质服务
各级招生考试机构和有关学校要增强服务意识,提高服务质量,优化工作流程,采取分散、分时等工作方式,避免人群聚集,做好人员防护,杜绝疫情传播。各级招生考试服务大厅要做好值班,安排专人为考生提供答疑、咨询。考生也可登录“河南省教育考试院”网站(www.heaae.cn),进入“河南省招生考试综合服务大厅服务电话”,查询报名地县(市、区)、省辖市招生考试机构综合服务大厅的联系方式进行电话咨询,或拨打省招办服务热线0371-55610639;还可登录“河南省教育考试院”网站进行咨询留言,或关注“河南省教育考试院”微信服务号在线咨询。
附件
河南省实施国家专项计划和高校专项计划县域名单
