2019年香港免试申请(包含暨南大学香港DSE免试申请批次和全国香港免试生计划)的各项录取工作已完成,现将公榜的相关事宜公告如下:
一、录取结果查询
请考生于8月1日后自行登录暨南大学、华侨大学联合招生系统(简称两校联招系统,网址:lxlz.jnu.edu.cn)查询。通过全国香港免试生计划录取的学生,需先在两校联招系统自行注册账号,经核实个人信息后,方可查询录取结果。
二、关于暨南大学录取信件的发放
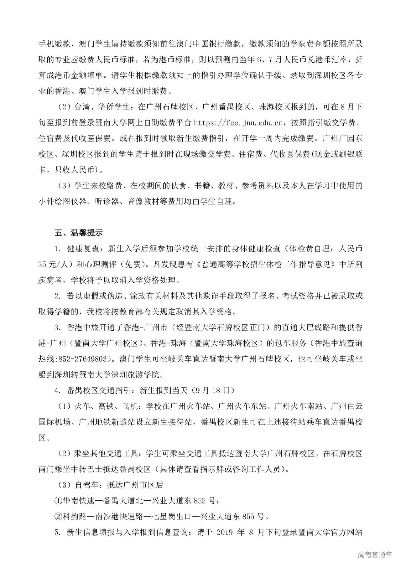
1.被暨南大学(非深圳校区)录取的香港学生,在两校联招系统查看《2019年暨南大学秋季新生入学须知》及有关缴费安排。可持《2019年暨南大学秋季新生缴款须知》(打印一式两份,一份交银行,一份自行留底)前往香港南洋商业银行缴费,也可使用工银(亚洲)网上/手机缴款。任选一种缴费方式,在8月16日前完成缴费手续后,并于8月14-16日到暨南大学香港办事处领取正式的《暨南大学录取通知书》
2.在深圳校区报到的香港学生的《暨南大学录取通知书》,将以邮寄信件的形式发放,请注意查收。缴交学费等手续将在新生入学报到后办理。
《2019年暨南大学秋季新生入学须知》见下列附件。
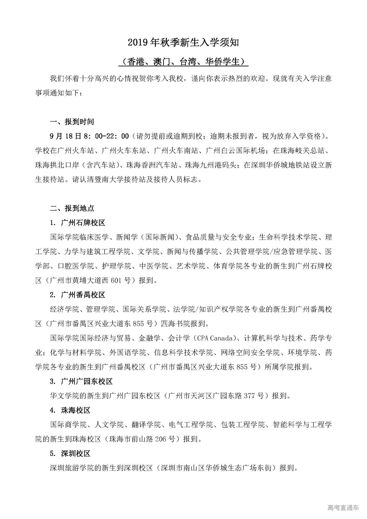
2019年秋季新生入学须知(港、澳、台、华侨学生)
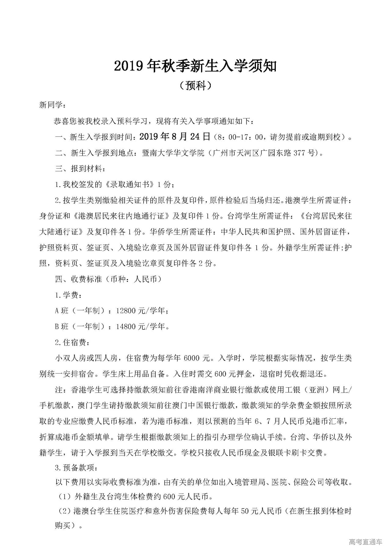
2019年秋季新生入学须知(预科)
暨南大学易班2019级新生入学指南
暨南大学招生办公室
2019年7月31日







