一 时间和地点
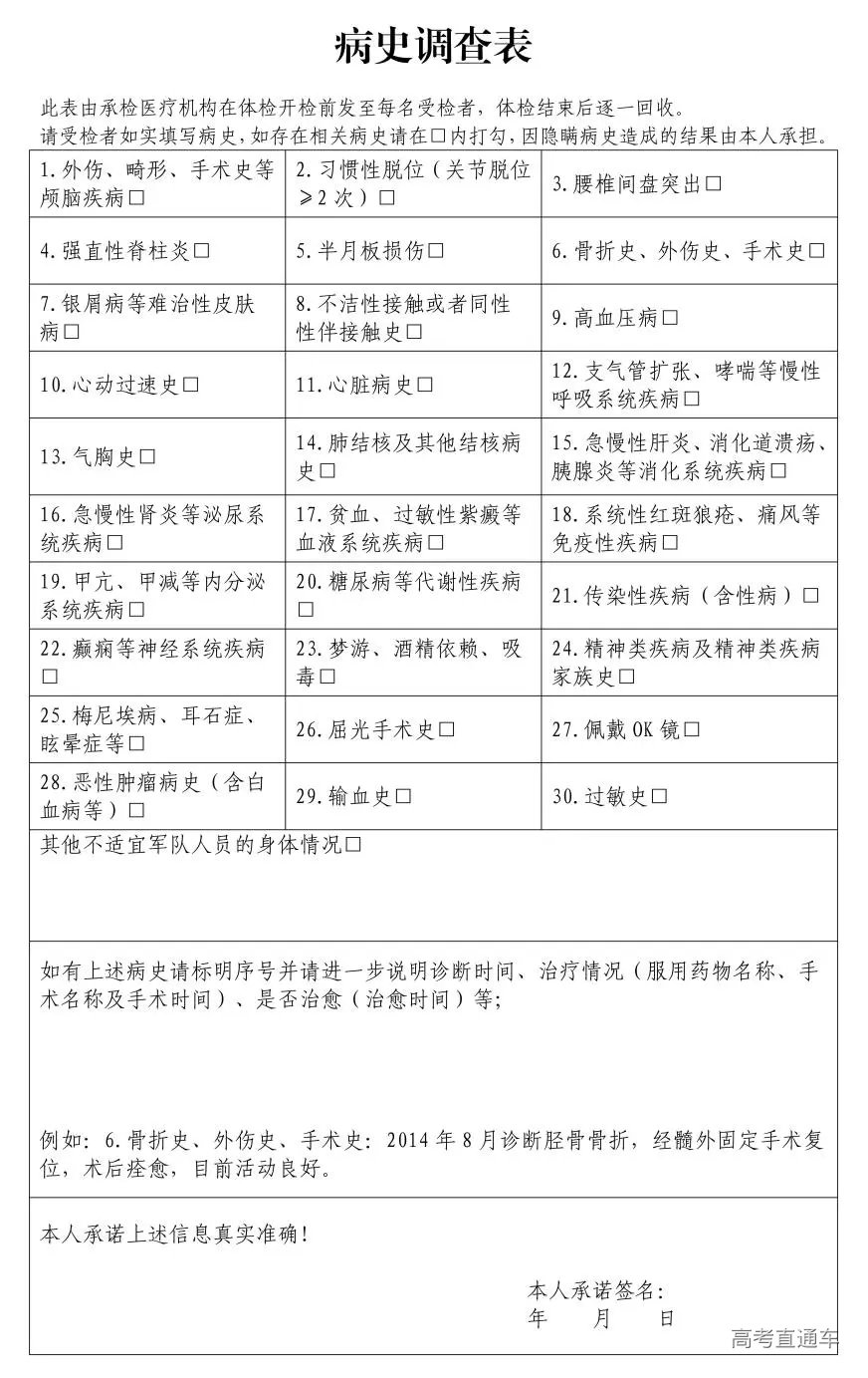
1.时间:6月25日(星期二)上午7:00-11:00。 2.地点:海军第905医院(地址:上海市长宁区华山路1328号)急诊楼。 二 考生条件 通过各区征兵办政治考核,且高考成绩达到上海市特殊类型招生控制分数线的考生,方能参加面试和体检。 三 面试、体检准备 1.参加面试、体检对象进入院区须做好以下事项: (1)出示高考准考证、本人身份证(如果没有身份证的,请到公安部门开具相关证明,证明上必须要有身份证号,在面试、体检前应主动出示相关证件,严禁弄虚作假、冒名顶替,一经被发现或举报查实,将被取消面试、体检资格并按不合格论处); (2)填写并携带《病史调查表》(详见下方)至体检现场,完成现场确认工作,《病史调查表》一经确认即不得修改,请务必认真对待,准确填写表中信息,以免影响体检、面试和后期招录; (3)携带2张1寸近期免冠彩色照片。 2.体检前一日,参检人员不要吃油腻、不易消化的食物,保证睡眠,避免剧烈运动和情绪激动,22:00以后禁食食物以及含糖、含色素的饮料,确保次日空腹参加体检(早餐及饮用水自行准备,体检结束后请离开医院再进食)。 3.凡做过眼部激光手术(病史调查表中表述为屈光手术史)的参检人员,须提供诊断证明或手术资料等,并于当日带至体检现场,近视参检人员在体检当日可以佩戴框架眼镜。 4.凡做过手术的参检人员,须提供相关病情证明材料(如门诊就诊病历本、出院小结、住院病历、诊断证明等),并于当日带至体检现场。 5.体检当天请勿佩戴金属饰物,胸片检查不能佩戴项链及其他金属饰物,以免影响体检项目检查。 6.测量身高体重,请脱鞋脱袜,身着轻薄衣物,立正姿势站于身高体重测量仪上。 7.近三天有服用感冒药、消炎药、外用鼻炎药等药史的,请告知内科检查医生。 8.如有药物、食物严重过敏史,请告知病史调查处医生,并如实填写《病史调查表》。 四 体检标准 参照《军队选拔军官和文职人员体检标准》(←点击查看)。 五 组织程序 1.开始前,考生按照工作人员指令排队等候。 2.考生凭身份证、高考准考证,领取《面试登记表》并填写个人信息,按顺序参加面试。 3.面试合格的考生凭身份证、高考准考证和《面试登记表》到体检检录点上交《面试登记表》,而后持有效身份证原件拍照登记后领取体检指引单,根据指引单前往各检查室进行体格检查,在逐个完成所有体检项目后,参检人员必须将指引单及《病史调查表》交至健康管理中心前台,由工作人员确认项目均已完成,再领取心理测试编号,进行心理测试。 4.6月27日,网上或电话反馈体检结果,所有考生须保持电话畅通,需要参加复检的考生应按照电话通知要求做好复检准备;6月28日7:40前,相关考生完成复检,复检要求与初检相同;6月28日晚,电话反馈复检结果。 5.面试、体检全部合格的考生,方可填报本科提前批次相关军队院校志愿(其中,对有特殊需求的军队院校专业须达到对应的体检标准,详见上海市教育考试院公布的《2024年上海市普通高等学校招生专业目录》)。 六 注意事项 1.考生必须服从工作人员的管理,按序受检,严禁单独行动,严禁大声喧哗。在现场工作人员确认完成所有体检项目后方可离开体检场地;未经许可,不得擅自离开,否则视为自动放弃体检;未在规定时间参加面试和体检的,视为自动放弃;考生所有纸质表格必须按要求上交,否则视为自动放弃。 2.整个体检过程医院不接受任何关于体检结果的询问。考生如有异议可现场提出复议复查申请,复检的组织实施程序和要求同初检;对于可通过服用药物或者其他治疗手段影响检查结果的项目,不予复检,体检结论以初检为准;女性体检对象因生理期导致个别体检项目不符合标准要求的,在时间允许情况下待生理期结束后组织一次复查,体检结论以复检结论为准,时间不允许情况下由医院结合临床进行综合判定,不影响服役的可下达体检合格结论。 3.面试和体检地点停车位紧张,请考生及家长乘坐公共交通工具前往。 4.考生在体检过程中若有身体不适及其他不清楚事宜可咨询现场工作人员。 5.上海市政府征兵办公室咨询电话:021-81801315、81801320,工作时间08:00-11:00,14:30-17:00。
