现将2026年高职院校分类考试招生志愿填报事项公告如下。
一、志愿填报时间
2026年,我省高职院校分类考试招生实行网上志愿填报,分为首次集中志愿填报和征集志愿填报两个阶段。首次集中志愿填报时间为:2026年4月7日 10:00-4月10日10:00。征集志愿填报根据录取进度分阶段实施,具体时间另行公布,请考生密切关注“青海省教育考试网”发布的征集志愿信息。未在规定时间内完成志愿填报(包括首次集中志愿填报和征集志愿填报)的,视为放弃志愿,逾期不再补报。
二、志愿填报对象
除报考五年一贯制、技能拔尖人才、退役士兵等计划录取的考生外,其余考生须在规定时间内一次性填报提前批次、普通批次的所有志愿。
三、志愿填报方式
考生登录“青海省教育考试网”(https://www.qhjyks.com),进入数字招考服务大厅,点击“综合管理平台”,点击“高职院校分类考试招生”,进入“青海省教育考试业务管理平台-考生端”,输入用户名(考生号/考生身份证号/高考报名时预留的手机号码)和密码登录。登录后,进行查询招生计划和志愿填报。
四、志愿填报流程
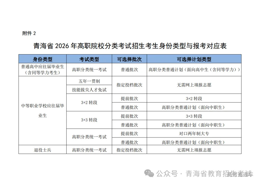
(一)了解招生录取政策。考生在填报前务必仔细阅读省考试院在青海教育考试网发布的《青海省2026年高职院校分类考试招生工作通知》《青海省2026年高职分类考试招生志愿填报政策解读》《青海省2026年高职分类考试招生录取批次安排表》《青海省2026年高职院校分类考试招生考生身份类型与报考对应表》,结合拟填报招生院校发布的《招生章程》,熟悉了解录取相关政策。
(二)查阅招生专业计划。《青海省2026年高职院校分类考试招生录取计划及专业目录》将于4月3日在“青海省教育考试网”公布。届时,考生可登录“青海省教育考试网”,进入数字招考服务大厅,点击“2026高职分类”查询本次高职分类考试的招生计划。志愿填报开始后,考生也可登录“青海省教育考试网”,进入数字招考服务大厅,点击“综合管理平台”,点击“高职院校分类考试招生”,进入“青海省教育考试业务管理平台-考生端”,在登录首页“通知公告”查询本次高职分类考试的招生计划。
考生要认真阅读《青海省2026年高职院校分类考试招生录取计划及专业目录》的录取批次、计划类型、招生专业和备注信息,选择符合本人条件的专业填报。
《青海省2026年高职院校分类考试招生录取计划及专业目录》公布后,若有新增院校招生计划,则另行通知。
(三)网上填报志愿。志愿填报具体操作流程详见《青海省 2026年高职院校分类考试招生志愿填报系统考生操作手册》(附件3)。考生完成志愿信息编辑后,须输入验证码并点击“确定”按钮,志愿方可提交成功。考生如果要修改已成功提交的志愿,须在修改完志愿信息后再次输入验证码并点击“确定”按钮,否则考生的“志愿表”信息为空,无法进行投档录取。
每次志愿信息提交完成后,考生应点击“志愿表”,检查志愿信息是否完整准确,防止因没有志愿信息而影响投档录取。
五、注意事项
(一)提前批次中的各计划类型不得兼报。提前批次包括“3+2转段”“3+3转段”“对口两年制大专”招生计划,各计划类型不得兼报。如:报名时选择了“3+2转段”考试类型的考生,只允许在提前批次填报“3+2转段”招生计划和普通批次面向中职生的招生计划;报名时选择了“3+3转段”考试类型的考生,只允许在提前批次填报“3+3转段”招生计划和普通批次面向中职生的招生计划;对口两年制大专招生计划只允许除“3+2转段”“3+3转段”外的中职生报考,考生中职阶段所学专业需与高职院校招生专业相同或相似。
“3+2转段”“3+3转段”“对口两年制大专”招生计划由投档后的招生院校确定是否符合该专业录取要求,并按照院校招生章程进行录取。
(二)考生填报的网上志愿信息是投档录取的依据,志愿填报截止后,不再接受考生放弃志愿申请,请考生慎重填报。
只参加了高职院校分类考试招生报名的考生,如未被高职院校分类考试招生录取,则不得参加当年其他类型单考单招及普通高考招生录取。既参加了普通高考报名又参加了高职院校分类考试招生报名的考生,如被高职院校分类考试招生录取,则不得参加当年其他类型单考单招及普通高考招生录取,未被录取的考生可参加其他类型单考单招或普通高考招生录取。
(三)考生遗忘登录密码时,可以采取以下两种办法解决:
1.考生可在“青海省教育考试业务管理平台-考生端”登录界面点击“忘记密码”,通过填写考生姓名、考生证件号码(或考生号、高考报名时预留的手机号码)及手机验证码重新设置生成新密码。
2.若考生因更换了高考报名时的预留手机号码导致无法接受短信验证码,则考生可携带本人身份证、准考证到户籍所在地考区招考机构申请更换预留的手机号码。
(四)考生应在志愿填报截止前,尽早完成填报,并对填报的志愿信息负责。考生要注意个人信息和志愿信息的安全保密,妥善保管登录密码,不要将志愿填报系统账户和密码告知他人,防止被窃取、盗用和泄露。未按要求和程序完成志愿填报或因本人原因致使密码被他人盗用而造成的错填、漏填或志愿信息被他人篡改等问题,由考生本人承担后果。
附件:
1.青海省2026年高职院校分类考试招生录取批次安排表
2.青海省2026年高职院校分类考试招生考生身份类型与报考对应表
3.青海省2026年高职院校分类考试招生志愿填报系统考生操作手册
4.青海省2026年高职院校分类考试招生志愿表(样表)
青海省教育招生考试院
2026年4月3日




注:其他相关附件请登录青海省教育考试网查看。